Алгоритм расчета ременной передачи
1.91M
Категория: МеханикаМеханика

Алгоритм расчета ременной передачи

1. Алгоритм расчета ременной передачи

2.

1. Подбирается сечение ремня по величине передаваемой
мощности и частоте вращения ведущего звена

3.

Параметры поперечных сечений клиновых ремней по ГОСТ
1284.1-89, ГОС Т20889-88

4.

2.Подбирается диаметр малого шкива, обычно
следующий размер по стандартному ряду после
минимального

5.

3. Подбирается диаметр большого (ведомого) шкива
d 2 d1u( 1 )
ε – коэффициент скольжения 0,01…0,02,
u – передаточное отношение,
полученное значение округлить до ближайшего
стандартного.
4. Рассчитывается фактическое передаточное
отношение
u uф
d2

,
100% 4%
d1( 1 )
u

6.

5.Определяется минимальное межосевое
расстояние
amin 0,55( d1 d 2 ) Н р
Нр - высота сечения ремня.
6. Определяется максимальное
межосевое расстояние
amax 2( d1 d 2 )
7. Выбирается межосевое расстояние
amin a amax

7.

8. Рассчитывается длина ремня
L 2a 0 ,5 d1 d 2
d 2 d1
2
4a
полученное значение округляется в большую сторону
до стандартных длин:
400, 450, 500, 560, 630, 710, 800, 900, 1000, 1120, 1250,
1400, 1600, 1800, 2000, 2240, 2500, 2800, 3150, 3550,
4000, 4500, 5000…
9. Определяется окончательное значение межосевого
расстояния
а
2l d 2 d1
2l d 2 d1
2
8
8 d 2 d1
2

8.

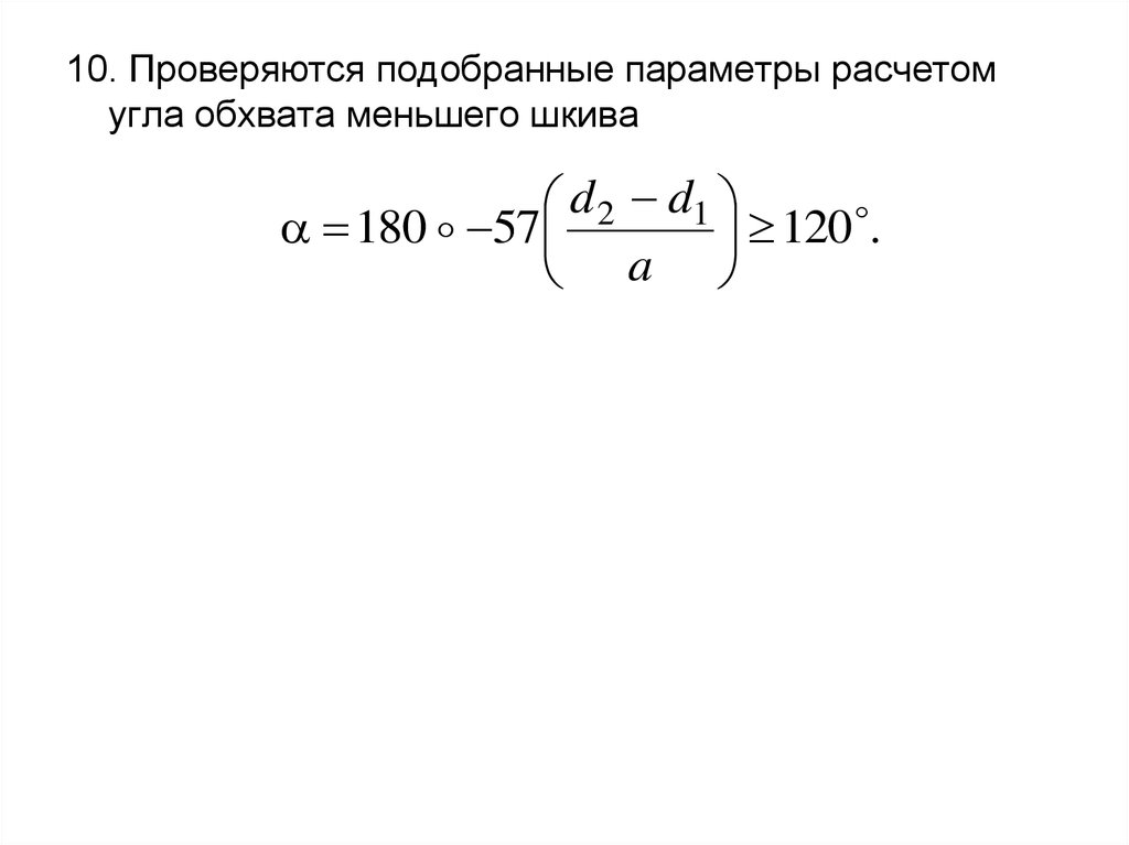
10. Проверяются подобранные параметры расчетом
угла обхвата меньшего шкива
d 2 d1
180 57
120
.
a

9.

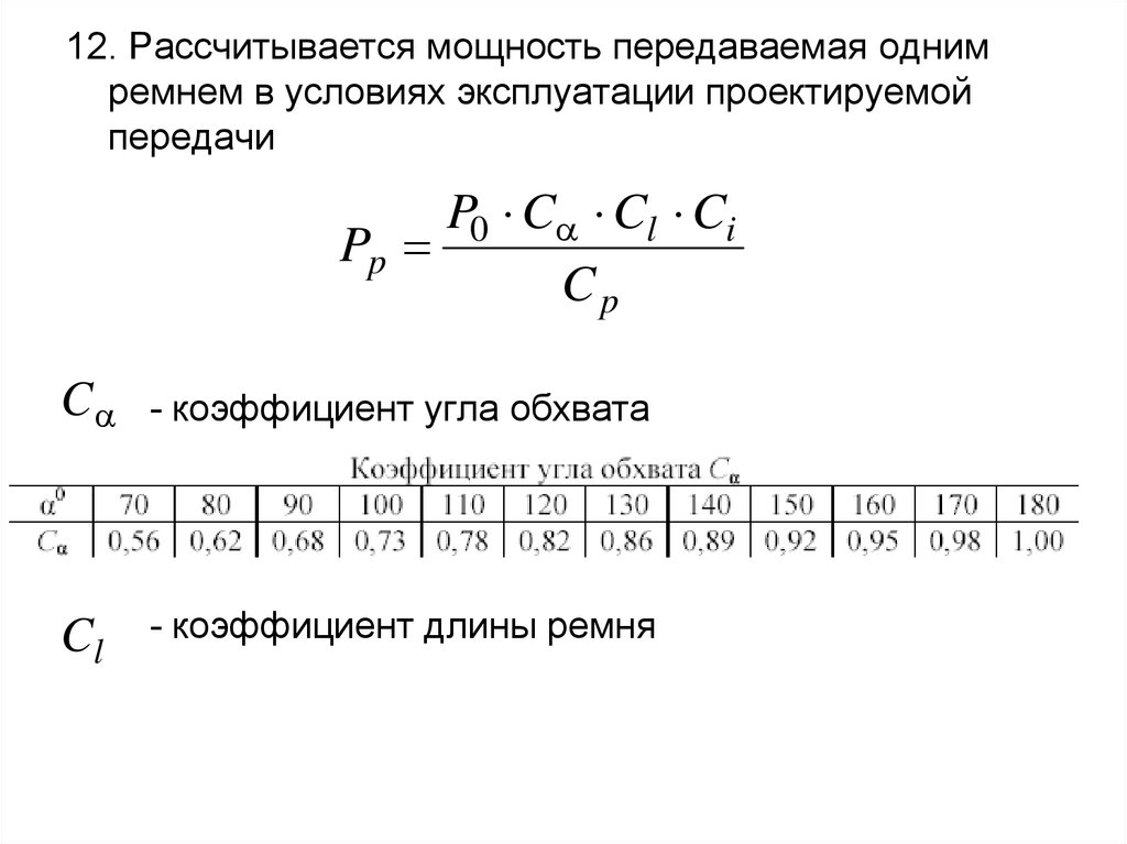
11. Задаются мощностью передаваемой одним ремнем
выбранного сечения для условий типовой передачи.

10.

12. Рассчитывается мощность передаваемая одним
ремнем в условиях эксплуатации проектируемой
передачи
P0 C Cl Ci
Pp
Cp
C
- коэффициент угла обхвата
Cl
- коэффициент длины ремня

11.

12.

Ci
- коэффициент передаточного отношения (по
таблице или графику)

13.

Cp
- коэффициент режима нагрузки

14.

13. Определяется количество ремней передачи
P
z
,
Pp C z
P - мощность передаваемая передачей;
C z - коэффициент количества ремней
Расчет количества ремней выполняется в два приближения.
English     Русский Правила