Харківський національний економічний університет імені Семена Кузнеця Факультет Менеджменту та маркетингу Кафедра економіки,
Закінчення плакату 2
ПЛАКАТ 7
Закінчення плакату 7
ПЛАКАТ 9
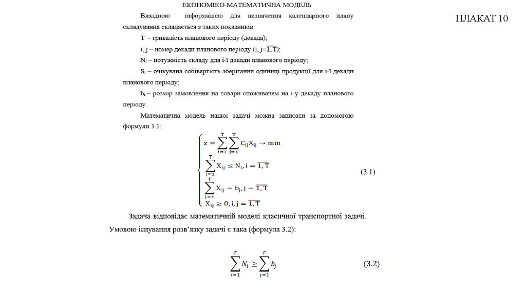
ПЛАКАТ 10
ПРОДОВЖЕННЯ ПЛАКАТУ 10
ПЛАКАТ 11
ПЛАКАТ 12
Продовження плакату 12
4.98M
Категория: МенеджментМенеджмент

Оперативне управління транспортно-складською діяльністю підприємства

1. Харківський національний економічний університет імені Семена Кузнеця Факультет Менеджменту та маркетингу Кафедра економіки,

організації та
планування діяльності підприємства
« Оперативне управління транспортноскладською діяльністю підприємства »
Студент 2м курсу, 8.03.41.14.01 групи
факультету менеджменту та маркетингу
Спеціальність 8.03060107 «Логістика»
Лісіцин Д.К.

2.

3.

4. Закінчення плакату 2

Контроль

5.

6.

7.

8.

9. ПЛАКАТ 7

10. Закінчення плакату 7

11.

12. ПЛАКАТ 9

13. ПЛАКАТ 10

(3.1)

14. ПРОДОВЖЕННЯ ПЛАКАТУ 10

15. ПЛАКАТ 11

16. ПЛАКАТ 12

17. Продовження плакату 12

18.

19.

ДЯКУЮ ЗА УВАГУ!
English     Русский Правила