0.97M
Категория:
Математика
Похожие презентации:
Простой процентный рост
Простой процентный рост
Метод простой итерации
Этот простой, сложный параметр
Модель простой линейной регрессии
Методика работы над простой задачей
Сложный простой устный счет
Классификация простых задач
Распределение простых чисел
Решение простых уравнений
Интегрирование простых функций
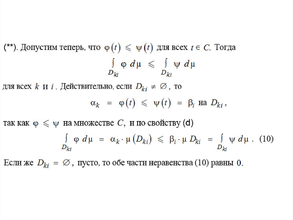
1.
English
Русский
Правила