2.44M
Категория: СтроительствоСтроительство

Сопротивление материалов

1.

СОПРОТИВЛЕНИЕ МАТЕРИАЛОВ
Пустовалова Марина Александровна
доцент кафедры строительной механики и сопротивления материалов
E-mail:m.pustovalova@narfu.ru

2.

3.

4.

5.

6.

7.

8.

9.

10.

11.

12.

13.

14.

15.

16.

17.

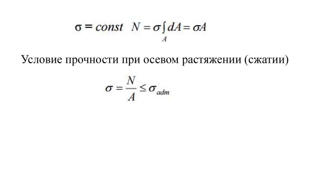
Условие прочности при осевом растяжении (сжатии)

18.

19.

Абсолютная поперечная деформация
- коэффициент Пуассона

20.

Статически неопределимые системы при осевом растяжении (сжатии
Статически определимая система

21.

22.

Механические свойства материалов

23.

24.

Образование «шейки»
Относительное остаточное удлинение
Относительное остаточное сужение

25.

Повышение условного предела текучести (наклёп)

26.

27.

28.

Работа, затраченная на разрыв образца

29.

Испытание различных материалов на сжатие

30.

31.

Испытание древесины на сжатие
ГОСТ 16483.0-89 «Древесина. Общие
требования к физико-механическим
испытаниям» на образцах нормализованной
влажности (W = 12%)
ГОСТ 16483.10-73 «Древесина. Методы определения предела
прочности при сжатии вдоль волокон» и ГОСТ 16483.11-72 «Древесина. Метод
определения условного предела прочности при сжатии поперек волокон»

32.

Сжатие древесины вдоль волокон

33.

Сжатие древесины поперек волокон

34.

35.

Геометрические характеристики
плоских поперечных сечений

36.

Статический момент

37.

Координаты центра тяжести сечения

38.

Моменты инерции сечения
Осевые моменты инерции
Полярный момент инерции
Центробежный момент инерции

39.

Моменты сопротивления плоских фигур
English     Русский Правила