Квантовая теория свободного поля излучения
5. Квантование поля излучения
5. Квантование поля излучения
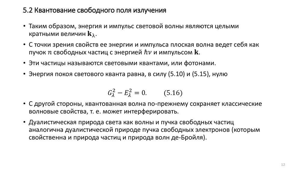
5.2 Квантование свободного поля излучения
5.2 Квантование свободного поля излучения
5.2 Квантование свободного поля излучения
5.2 Квантование свободного поля излучения
5.2 Квантование свободного поля излучения
5.2 Квантование свободного поля излучения
5.2 Квантование свободного поля излучения
5.2 Квантование свободного поля излучения
5.2 Квантование свободного поля излучения
5.2 Квантование свободного поля излучения
5.3 Амплитуда состояния поля излучения.
5.3 Амплитуда состояния поля излучения
5.3 Амплитуда состояния поля излучения
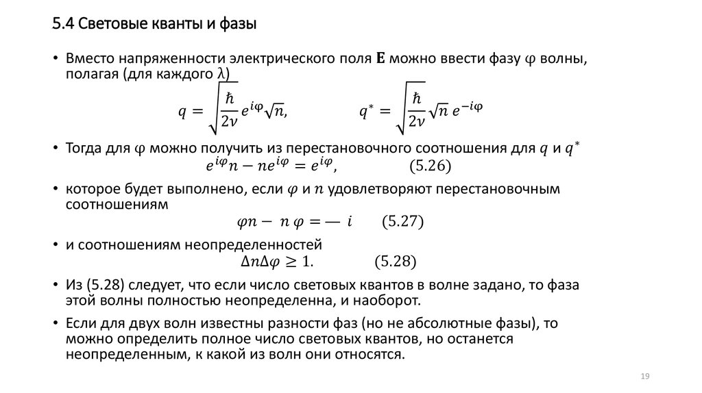
5.4 Световые кванты и фазы
5.4 Световые кванты и фазы
5.4 Световые кванты и фазы
5.4 Световые кванты и фазы
5.4 Световые кванты и фазы
6.1. Перестановочные соотношения для напряженностей поля
6.1. Перестановочные соотношения для напряженностей поля
6.1. Перестановочные соотношения для напряженностей поля
6.2 Соотношения неопределенностей для напряженностей поля
6.2 Соотношения неопределенностей для напряженностей поля
6.2 Соотношения неопределенностей для напряженностей поля
6.2 Соотношения неопределенностей для напряженностей поля
6.2 Соотношения неопределенностей для напряженностей поля
6.2 Соотношения неопределенностей для напряженностей поля
6.2 Соотношения неопределенностей для напряженностей поля
3.41M
Категория: ФизикаФизика

Квантовая теория свободного поля излучения

1. Квантовая теория свободного поля излучения

Лекция 3
1

2. 5. Квантование поля излучения

• Из задачи о тепловом равновесии излучения с черным телом классическая
теория приводит к „ультрафиолетовой катастрофе” (плотность энергии для
коротких волн стремится к бесконечности).
• Для преодоления этой трудности, Планк допустил, что энергия
монохроматической волны с частотой
English     Русский Правила