Задача
Задача
Задача
Задача
283.00K
Категория: МатематикаМатематика

Решение задач

1.

Задача
Методом полиномиальной аппроксимации определены коэффициенты
квадратичного полинома: a0=1; a1=4; a2=2. Найти точку экстремума x*.
Решение.

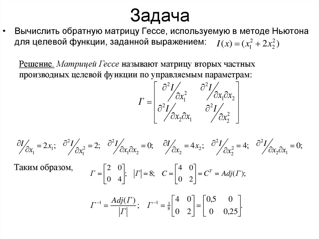
2. Задача

• Вычислить обратную матрицу Гессе, используемую в методе Ньютона
для целевой функции, заданной выражением: I ( x) ( x12 2 x22 )
Решение. Матрицей Гессе называют матрицу вторых частных
производных целевой функции по управляемым параметрам:
2 I 2 2 I
x1 x2
x1
Г 2
I
2 I 2
x2 x1
x2
I
x1
2
2 x1; I
Таким образом,
x12
2
2; I
x1 x2
2 0
Г
;
0
4
Г
1
0;
I
x2
2
4 x2 ; I
x22
2
4; I
4 0
Г 8; C
C T Adj( Г );
0 2
4 0 0,5 0
Adj( Г )
1
1
; Г 8
0 0,25 .
0
2
Г
x2 x1
0;

3. Задача

• Определить направление поиска для метода наискорейшего спуска, если
целевую функцию можно аппроксимировать выражением:
I ( x) ( x12 2 x22 )
• Указания: Сделать пояснительный рисунок.
• Решение. Направление поиска по методу наискорейшего спуска –
противоположно направлению вектора градиента ЦФ. Определим этот
вектор градиента:
• grad [I(x)] = [∂I/∂x1 ∂I/∂x2]T
• ∂I/∂x1 = 2x1 ∂I/∂x2 = 4x2
• Норма вектора градиента: √ (∂I/∂x1)2+ (∂I/∂x2)2 = 2 √ x12+4 x22
• Окончательно: g =

4. Задача

1 2
2
I ( x) ( x1
x
)
2также
,
а
2
• Целевая функция (ЦФ) задана в виде:
задано ограничение в форме равенства: x2 = 1. Найти
координаты точки минимума ЦФ и значение ЦФ в этой точке.
• Указания:
• использовать для решения метод множителей Лагранжа;
• сделать пояснительный 3D рисунок.

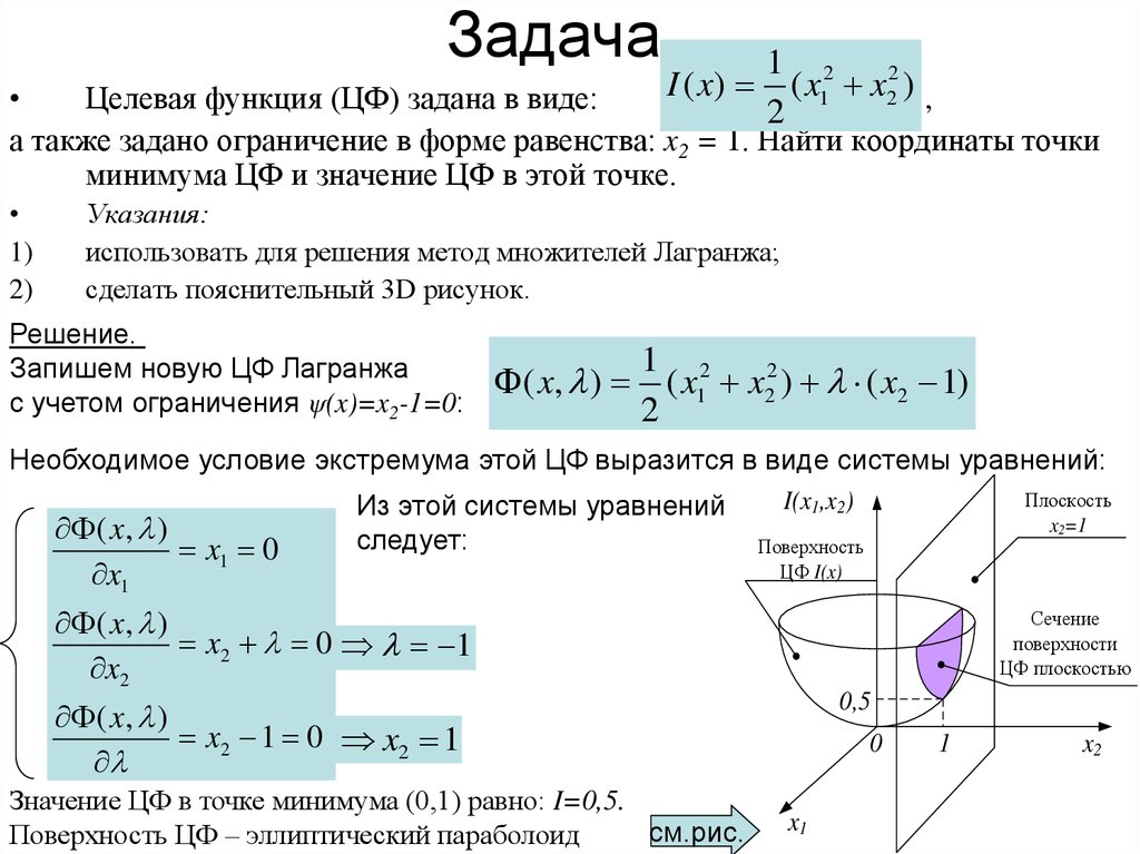
5. Задача

1 2
I ( x) ( x1 x22 ) ,
2
Целевая функция (ЦФ) задана в виде:
а также задано ограничение в форме равенства: x2 = 1. Найти координаты точки
минимума ЦФ и значение ЦФ в этой точке.
1)
2)
Указания:
использовать для решения метод множителей Лагранжа;
сделать пояснительный 3D рисунок.
Решение.
Запишем новую ЦФ Лагранжа
с учетом ограничения ψ(x)=x2-1=0:
1 2
( x, ) ( x1 x22 ) ( x2 1)
2
Необходимое условие экстремума этой ЦФ выразится в виде системы уравнений:
( x, )
x1 0
x1
Из этой системы уравнений
следует:
Плоскость
x2=1
I(x1,x2)
Поверхность
ЦФ I(x)
( x, )
x 2 0 1
x2
Сечение
поверхности
ЦФ плоскостью
0,5
( x, )
x2 1 0 x2 1
Значение ЦФ в точке минимума (0,1) равно: I=0,5.
см.рис.
Поверхность ЦФ – эллиптический параболоид
0
x1
1
x2
English     Русский Правила