3.16M
Категория:
Физика
Похожие презентации:
Кинематика жидкости, как конвенция
Кинематика жидкости. Лекция 2
Основы аэродинамики. Кинематика жидкости и газа
Гидравлика и гидропневмопривод. Лекция 4. Основы кинематики жидкости
Память воды. Кристаллы воды
Истечение жидкости
Динамика жидкости
Свойства жидкости
Элементы механики жидкости. Давление в жидкости и газе
Неньютоновские жидкости
Кинематика жидкости
1.
2.
3.
4.
5.
6.
7.
8.
9.
10.
11.
12.
13.
14.
15.
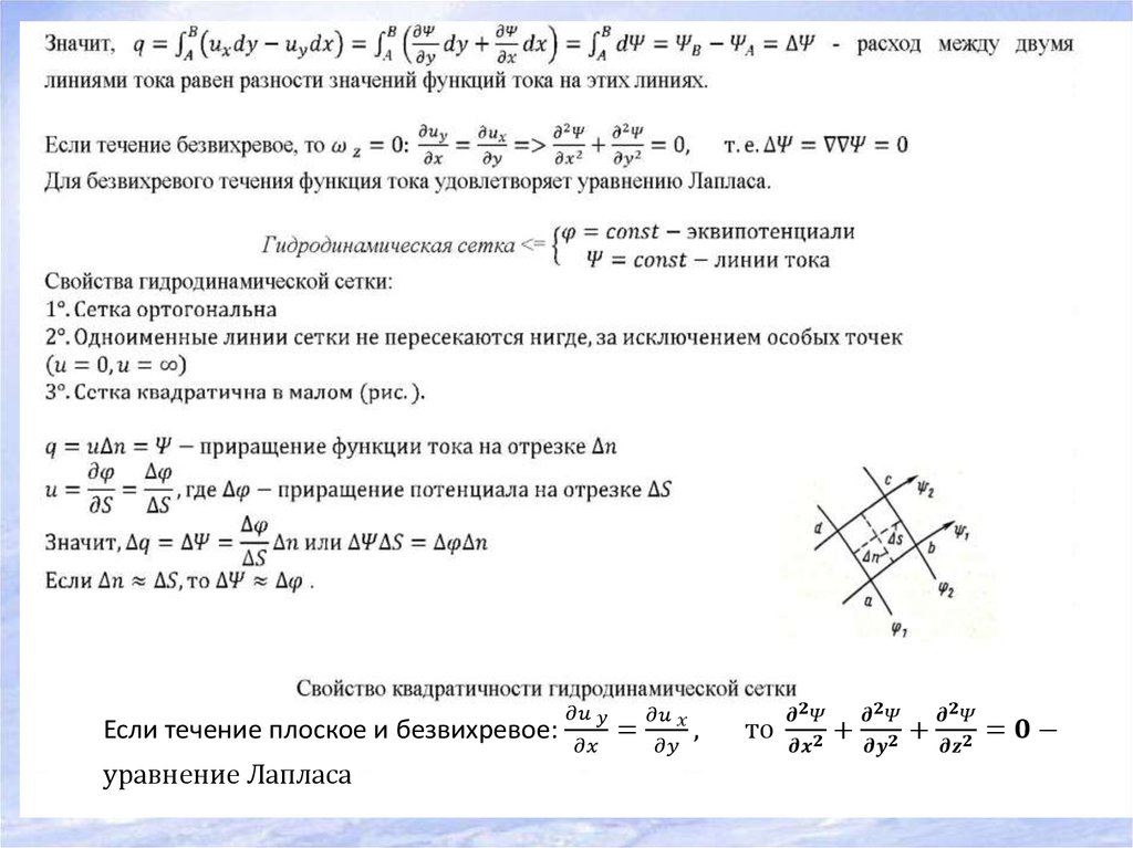
Если течение плоское и безвихревое:
уравнение Лапласа
English
Русский
Правила