ФГБОУ ВПО «Вятский государственный университет» Биологический факультет Кафедра микробиологии Дисциплина «Основы физиологии
Два важных направления использования математической модели в ходе оперативного управления микробиологическим процессом:
Второе направление управления процессом:
Наиболее важные управляемые параметры процесса:
Таким образом, возможность корректировки математической модели в ходе процесса существенно ограничена объемом информации,
Адаптивное управление режимом аэрации – перемешивания
В качестве математической модели процесса используется зависимость интенсивности дыхания от концентрации растворенного
r - размер (радиус) агломерата («жидкой частицы»); N – мощность, определяется как сумма мощностей, затрачиваемых на
Уравнение 6, 7, 8, 9
Пусть G=const, скорость вращения мешалки n – единственное управляющее воздействие.
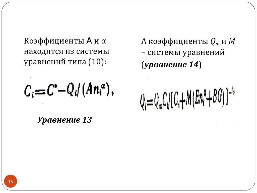
Уравнение 13
Величина nопт определяется путем подстановки величины Q в уравнение (12) с учетом уравнений (1), (5) и (10) с найденными
Алгоритм решения данной задачи на ЭВМ включает следующие этапы.
Рис. 1. Изменение интенсивности дыхания, pQ2 и скорости вращения мешалки при реализации алгоритма управления с математической
Оперативное определение оптимального момента окончания периодического процесса
Спасибо за внимание!
2.30M
Категория: БиологияБиология

Управление на основе математической модели процесса культивирования, заложенной в памяти ЭВМ

1. ФГБОУ ВПО «Вятский государственный университет» Биологический факультет Кафедра микробиологии Дисциплина «Основы физиологии

роста и культивирования микроорганизмов»
Лекция № 9
«Управление на основе математической модели процесса
культивирования, заложенной в памяти ЭВМ»
Выполнила: магистрант Савина В.Е.
Проверил: д.т.н., профессор Лещенко А.А.

2.

Использование
ЭВМ для оптимизации
процессов
биосинтеза
продуктов
метаболизма на основе моделеий их кинетики
является самоий распространенноий областью
применения ЭВМ в режиме «оф-лаий н» (т.е. в
не связанном с объектом режиме)
2

3. Два важных направления использования математической модели в ходе оперативного управления микробиологическим процессом:

Модель и ее константы определены заранее и в
ходе процесса по этоий модели рассчитываются
оптимальные режимы для управляемых
переменных, если происходит изменение
неуправляемых переменных, входящих в
модель и поддающихся прямому измерению.
То же, но с корректировкоий констант модели на
основе
получаемоий
в
ходе
процесса
информации.
3

4.

Модель используют для расчета оптимальных
условиий всех параметров, входящих в нее.
Если же часть параметров модели неуправляема,
можно поставить задачу расчета новых значениий
управляемых переменных при изменившихся
условиях или ограничениях.
Так, для непрерывного процесса оптимальная
концентрация субстрата во входящем потоке
зависит от разбавления и наоборот.
4

5.

Математическое
моделирование
микробиологических процессов показывает, что
наиболее приемлемые для использования
относительно простые математические модели
характеризуются
«константами»,
которые
изменяются в различных загрузках и даже в
разные периоды одноий и тоий же ферментации.
5

6. Второе направление управления процессом:

ЭВМ не просто рассчитывает оптимальные
режимы, но и на основе текущеий информации о
процессе
вычисляет
новые
константы
математическоий модели и использует эту
скорректированную модель для расчета новых
оптимальных режимов.
6

7. Наиболее важные управляемые параметры процесса:

Концентрации лимитирующего субстрата;
величина рН
Другие параметры процесса:
Концентрация биомассы;
концентрация растворенного кислорода;
концентрация продуктов метаболизма
7

8. Таким образом, возможность корректировки математической модели в ходе процесса существенно ограничена объемом информации,

Таким
образом,
возможность
корректировки
математическоий модели в ходе процесса существенно
ограничена объемом информации, которую можно
получить при нормальноий эксплуатации процесса.
В связи с этим такоий подход может быть реализован только
для частных моделеий , отражающих одну из сторон процесса
культивирования, при условии, что для корректировки
констант таких частных моделеий требуются кратковременные
эксперименты, выполнение которых в ходе процесса не
повлияет на ход процесса культивирования. Иначе говоря,
длительность процедуры поиска новых констант модели,
включая необходимые для этого эксперименты, должна быть
намного меньше длительности самого процесса.
8

9. Адаптивное управление режимом аэрации – перемешивания

Алгоритм
перемешивания
на
основе
математическоий модели процесса ферментации
основан на расчете в ходе процесса такого
значения скорости вращения мешалки nопт или
расхода воздуха Gопт, которое обеспечило бы
поддержание
концентрации
растворенного
кислорода в культуральноий жидкости С на уровне
не ниже критическоий Скр, т.е. такого значения С,
когда его дальнеий шее увеличение не приводит к
существенному
изменению
величины
интенсивности дыхания.
9

10. В качестве математической модели процесса используется зависимость интенсивности дыхания от концентрации растворенного

В качестве математическоий модели процесса используется
зависимость интенсивности дыхания от концентрации
растворенного
кислорода
на
основе
механизма
переменного масштаба сегрегации:
D – коэффициент диффузии
кислорода
жидкости;
в
культуральноий
Km и Km' – соответственно
микрокинетическая
макрокинетическая
константы.
Уравнение 1, 2
10
и

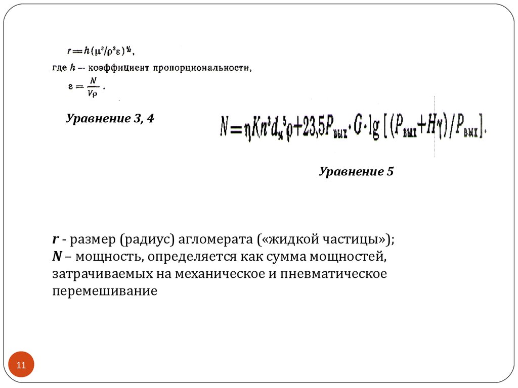
11. r - размер (радиус) агломерата («жидкой частицы»); N – мощность, определяется как сумма мощностей, затрачиваемых на

Уравнение 3, 4
Уравнение 5
r - размер (радиус) агломерата («жидкоий частицы»);
N – мощность, определяется как сумма мощностеий ,
затрачиваемых на механическое и пневматическое
перемешивание
11

12. Уравнение 6, 7, 8, 9

К-коэффициент мощности,
ŋ -коэффициент снижения мощности, потребляемоий
мешалкоий в аэрируемоий жидкости
12

13.

С
концентрацию
растворенного
кислорода;
С*
равновесная
концентрация
кислорода
(принята пропорциональноий
парциальному
давлению
кислорода
во
входящем
потоке
воздуха).
(Уравнение 10)
13
Коэффициент
массопередачи
KLα зависит от параметров
управления n и G.
(Уравнение 11)
δ – допустимая относительная
величина
отклонения
интенсивности
дыхания
от
максимального значения
(Уравнение 12)

14. Пусть G=const, скорость вращения мешалки n – единственное управляющее воздействие.

Пусть
G=const,
скорость
вращения
мешалки
n

единственное управляющее воздеий ствие.
Решение задачи оценки оптимального значения
скорости вращения мешалки состоит из двух
этапов.
Определение коэффициентов математического
описания процесса: A, α, Qm и M – на основании
экспериментальных данных; коэффициенты В и Е
вычисляются по формулам (8) и (9).
Расчет
оптимального
уравнениям модели.
14
значения
nопт
по

15. Уравнение 13

Коэффициенты A и α
находятся из системы
уравнениий типа (10):
Уравнение 13
15
А коэффициенты Qm и M
– системы уравнениий
(уравнение 14)

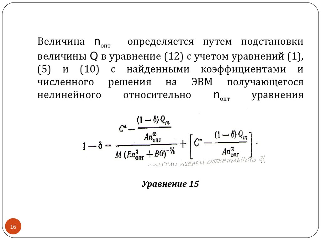
16. Величина nопт определяется путем подстановки величины Q в уравнение (12) с учетом уравнений (1), (5) и (10) с найденными

Величина nопт
определяется путем подстановки
величины Q в уравнение (12) с учетом уравнениий (1),
(5) и (10) с наий денными коэффициентами и
численного решения на ЭВМ получающегося
нелинеий ного
относительно
nопт
уравнения
Уравнение 15
16

17. Алгоритм решения данной задачи на ЭВМ включает следующие этапы.

Расчет интенсивности дыхания Qi по текущеий
информации.
Наносится возмущение по управлению An.
При этом значении управляющего воздеий ствия
объект выдерживается в течение времени ∆t,
достаточного для завершения переходного процесса.
При
этом
осуществляется
измерение
как
интенсивности дыхания по газовому анализу, так и
содержания
растворенного
в
культуральноий
жидкости кислорода.
Рассчитывается новое значение интенсивности
дыхания Qi+1.
17

18.

Наий денная величина сравнивается со значением Q, до
нанесения возмущения ∆n. Если относительная
разность не превышает величины 6, делается шаг в
обратном направлении, чтобы вернуть объект в
«околокритическую» область. Если разница Qi+1 – Qi
существенна, осуществляется решение задачи расчета
оптимального управления nопт.
Объект переводится в оптимальную область nопт.
После выдержки времени ∆t оптимальное значение
управляющего воздеий ствия уточняется повторным
расчетом и новыми пробными воздеий ствиями.
После вывода объекта на оптимальныий режим
перемешивания этот режим сохраняется в течение
интервала времени до следующеий процедуры
уточнения.
18

19. Рис. 1. Изменение интенсивности дыхания, pQ2 и скорости вращения мешалки при реализации алгоритма управления с математической

Рис. 1. Изменение интенсивности дыхания, pQ2 и скорости вращения мешалки
при реализации алгоритма управления с математическоий моделью в линии
обратноий
связи
19

20.

Рис.
2.
Расчетные
(сплошные
линии)
и
экспериментально
наий денные
(точки)
значения
скорости
вращения мешалки (1),
максимальноий
интенсивности дыхания (2)
и
критического
парциального
давления
растворенного кислорода
(3) в процессе биосинтеза
пенициллина
(а)
и
окситетрациклина (б) в
100-литровых ферментерах
В скобках даны точки, где дыхание лимитировано
массообменными возможностями аппарата
20

21. Оперативное определение оптимального момента окончания периодического процесса

Рис. 3. Изменение
концентрации целевого
продукта (А) и его
себестоимости (С) во времени
21
Рис. 4. Накопление целевого
продукта в различных
операциях

22. Спасибо за внимание!

22
English     Русский Правила