Конспект лекций по электротехнике Подготовлен: Степановым К.С., Беловой Л.В., Кралиным А.А., Панковой Н.Г. Кафедра
Основные понятия и законы
Переходные процессы
Благодарю за внимание
591.50K
Категория: ФизикаФизика

Основы электротехники. Основные понятия и законы

1. Конспект лекций по электротехнике Подготовлен: Степановым К.С., Беловой Л.В., Кралиным А.А., Панковой Н.Г. Кафедра

теоретической и общей
электротехники.
• Лекция 2

2. Основные понятия и законы

• Электрическая
цепь.
• Обозначения.
• Построение
схем.
• Основные
законы
электротехники.

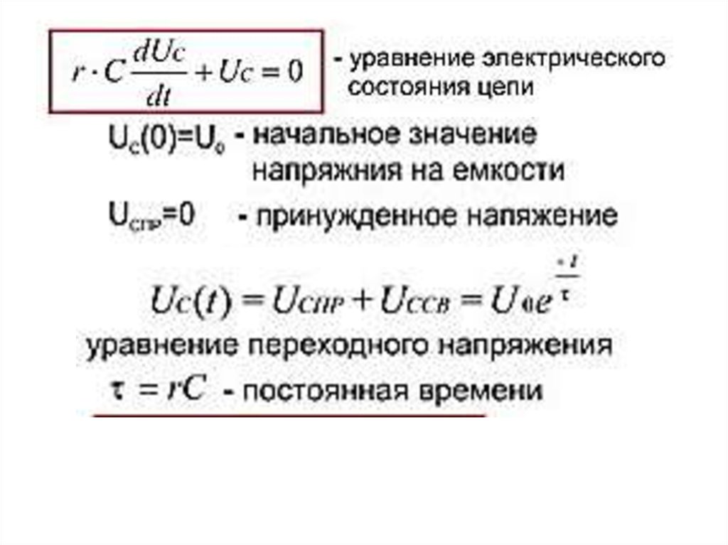
3. Переходные процессы

4.

5.

6.

7.

8.

9.

10.

11.

12.

13.

14.

15.

16.

17.

18.

19. Благодарю за внимание

English     Русский Правила