Презентация на тему Комплексный потенциал и комплексная скорость. Некоторые простейшие потенциальные потоки. Условия подобия
Введение
Комплексный потенциал. Комплексная скорость.
Некоторые простейшие потенциальные потоки.
Условие подобия конвективного теплообмена при вынужденном движении теплоносителя.
Условие подобия процессов теплообмена при свободной конвекции.
Список литературы
Вывод
Спасибо за внимание!
1.45M
Категория: МеханикаМеханика

Комплексный потенциал и комплексная скорость. Некоторые простейшие потенциальные потоки. Условия подобия

1. Презентация на тему Комплексный потенциал и комплексная скорость. Некоторые простейшие потенциальные потоки. Условия подобия

Работа
Студентки 3-го курса
Группы МИТ-12
Ежовой Алины

2. Введение

Гидромеханика — раздел механики сплошной среды,
изучающий течения жидкостей и газов, в том числе с
учётом электромагнитных полей и происходящих в
них физико-химических процессов, а также движение
в них твёрдых тел. Плавание кораблей, подводных
лодок и торпед, полеты до- и сверхзвуковых самолетов
и ракет, фильтрация воды, нефти и газа в толще Земли,
извержения вулканов и сход лавин, ориентация
жидких кристаллов, многие астрофизические
проблемы — всё это задачи гидромеханики.

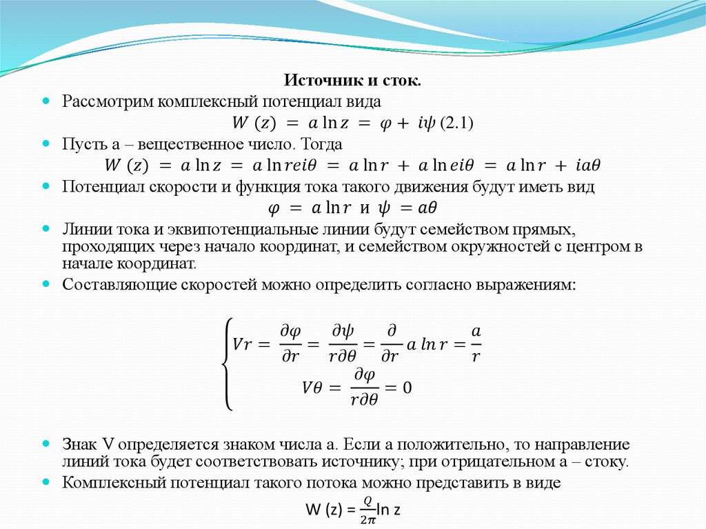
3. Комплексный потенциал. Комплексная скорость.

Рассмотрим безвихревое движение идеальной
жидкости. В общем случае трехмерного движения
течение будет безвихревым (потенциальным), если во
всем потоке выполняется условие
English     Русский Правила