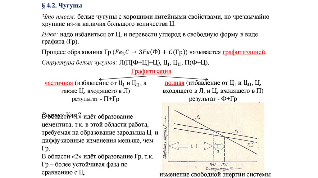
§ 4.2. Чугуны
§ 4.3. Критические точки стали
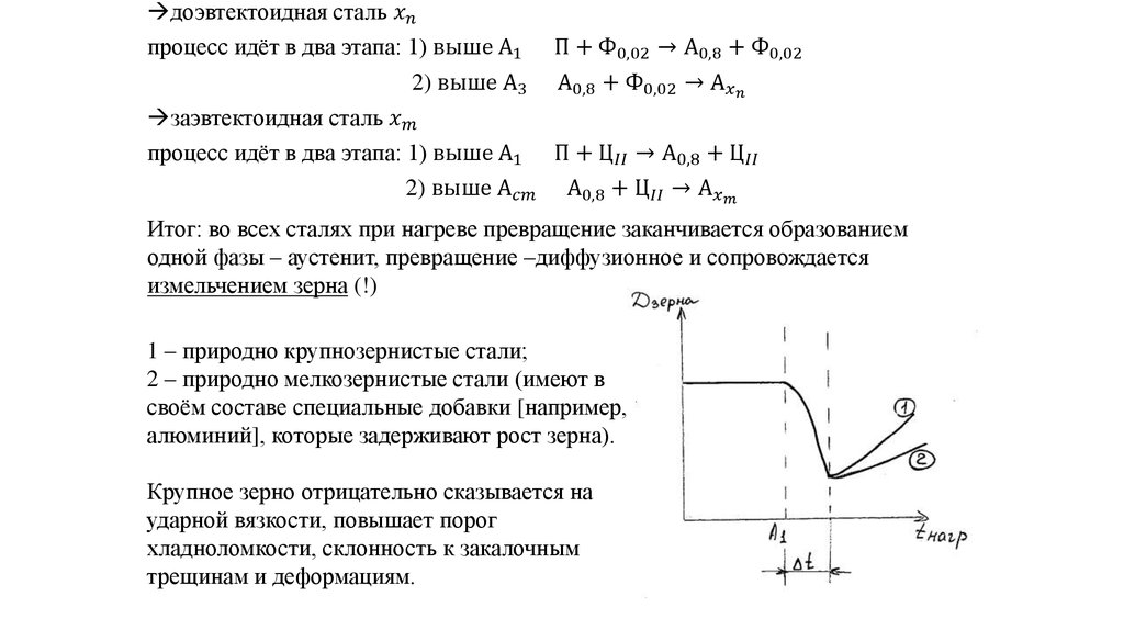
§ 4.4. Превращения в стали при нагреве
§ 4.5. Превращения в стали при охлаждении
2
А. Перлитное превращение
27.96M
Категория: ПромышленностьПромышленность

Превращения сплавов в твёрдом состоянии (вторичная кристаллизация)

1.

Рассмотрим превращения сплавов в твёрдом состоянии (вторичная
кристаллизация) в зависимости от содержания углерода:
1) Сплавы с 0 ÷ 2,14 % С
При достижении линии PSK (727 ℃) сплав
English     Русский Правила