3.38M
Категория:
Промышленность
Похожие презентации:
Описание модели. Вид изделия: пальто
Модели распределения потоков транспортных сетей
География. Вид транспорта. Железнодорожный транспорт
Виды литья
Екологическое обоснование выбора вида заводнения
Современная модель пористости СКМ ЛП «Полигософт» и пути ее совершенствования
Виды капитального ремонта скважин
Курсовой проект по комплексированию. Вид и цель работ, вид полезного ископаемого, название площади (участка), регион
Шелкография и другие виды печати
Виды отделки швейных изделий. Выбор модели и моделирования
Виды моделей распределения корреспонденций
1.
Виды моделей расчета
корреспонденций
2.
1. Гравитационная модель
3.
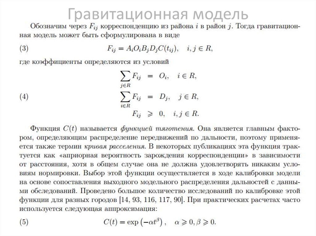
Гравитационная модель
4.
Гравитационная модель
5.
Гравитационная модель
6.
2. Энтропийная модель
7.
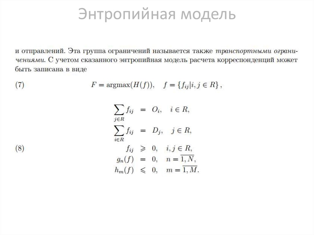
Энтропийная модель
8.
Энтропийная модель
9.
Энтропийная модель
10.
Энтропийная модель
11.
3. Другие модели
12.
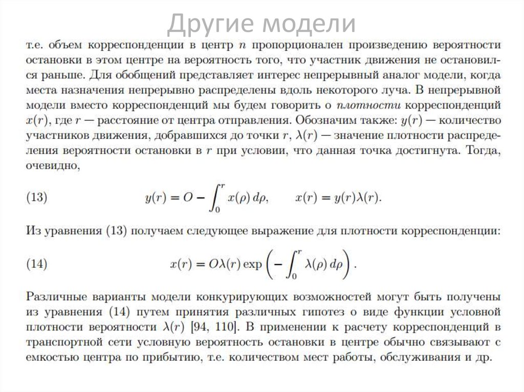
Другие модели
13.
Другие модели
14.
Другие модели
15.
Другие модели
English
Русский
Правила