Рабочая таблица №3
Вывод
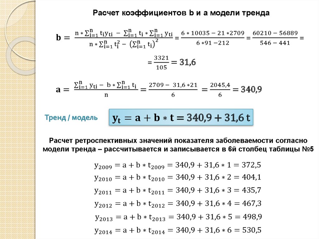
Занятие №4. Рабочая таблица №4
Вывод
Рабочая таблица №5
21. Графический анализ
Вывод
Рабочая таблица №6
Вывод
551.32K
Категория: МедицинаМедицина

Алгоритм математического моделирования и прогнозирования состояния заболеваемости на региональном уровне

1.

Занятие №3
Показатель заболеваемости
(динамика)
Коэффициент вариации
Наличие тенденции
Коэффициент корреляции
Выявление тенденции
Аналитическое
выравнивание
Математическое
моделирование
Регрессионный анализ
Тренд
Математическая модель
Регрессионная модель
Экстраполяция тенденций
ПРОГНОЗ
Рис. Алгоритм математического моделирования и прогнозирования
состояния заболеваемости на региональном уровне

2. Рабочая таблица №3

13. Расчеты коэффициента вариации
Годы
yi
(yi - y̅)
(yi - y̅)2
1
2
3
4
2007
2008
2009
2010
2011
2012
2013
2014
380
410
417
460
508
534
(380 – 451,5) = -71,5
(410 – 451,5) = -41,5
(417 – 451,5) = -34,5
(460 – 451,5) = 8,5
(508 – 451,5) = 56,5
(534 – 451,5) = 82,5
(-71,5)2 = 5112,25
(-41,5)2 = 1722,25
(-34,5)2 = 1190,25
(8,5)2 = 72,25
(56,5)2 = 3192,25
(82,5)2 = 6806,25

2709
0
18095,5
English     Русский Правила