Центральні композиційні плани другого порядку
Поблизу точки екстремуму параметру оптимізації кривизна поверхні відгуку у факторному просторі зменшується. Область поблизу
Координати експериментальних точок у трифакторному просторі станів ТС
Координати “зіркових точок” +a; -a
Координати експериментальних точок у трифакторному просторі станів ТС за ЦКП другого порядку
Умови ортогональності матриці: - сума порядкових добутків елементів будь-яких двох стовпчиків дорівнює нулю; - сума елементів
Сумісне виконання умов ортогоналізації плану встановлює співвідношення між значеннями α, β, n, N:
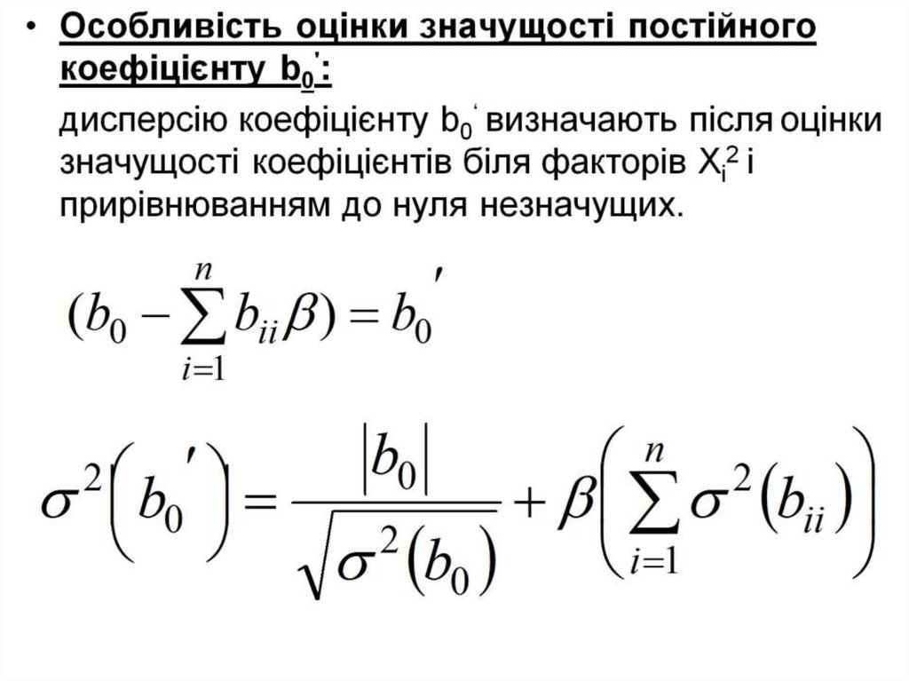
Фактично розрахована модель за ортогоналізованим планом має вид:
(XT∙X)-1:
Yмод=b0’+b1∙X1+b2∙X2+b3∙X3+b4∙X1∙X2+b5∙X1∙X3+b6∙X2∙X3+b7∙X12+b8∙X22+b9∙X32
(XT∙X)-1:
3.48M
Категория: МатематикаМатематика

Центральні композиційні плани другого порядку

1. Центральні композиційні плани другого порядку

English     Русский Правила