Генеральная средняя
Выборочная средняя
Оценка генеральной средней по выборочной средней
Генеральная дисперсия
Выборочная дисперсия
Формула для вычисления дисперсий
563.76K
Категория: МатематикаМатематика

Генеральная средняя

1. Генеральная средняя

2. Выборочная средняя

3. Оценка генеральной средней по выборочной средней

Пример несмещенной оценки:
Оценка генеральной средней по выборочной средней
Доказано, что выборочная средняя есть несмещенная
оценка генеральной средней

4. Генеральная дисперсия

5.

6. Выборочная дисперсия

7.

8. Формула для вычисления дисперсий

9.

Математическое ожидание выборочной дисперсии
равно

10.

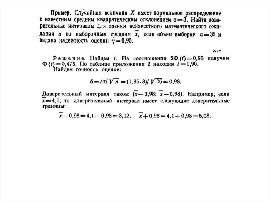
Точность оценки. Доверительная
вероятность(надежность). Доверительный интервал.
English     Русский Правила