Элементы математической статистики
Статистические оценки параметров распределения
Статистические оценки параметров распределения
Несмещенные, эффективные и состоятельные оценки
Несмещенные, эффективные и состоятельные оценки
Несмещенные, эффективные и состоятельные оценки
Генеральная средняя
Выборочная средняя
Оценка генеральной средней по выборочной средней. Устойчивость выборочных средних
Оценка генеральной средней по выборочной средней. Устойчивость выборочных средних
пример
Групповая и общая средняя
Групповая и общая средняя
Отклонение от общей средней и его свойство
пример
Генеральная дисперсия
пример
Генеральная дисперсия
Выборочная дисперсия
Вычисление дисперсии
Групповая, внутригрупповая, межгрупповая и общая дисперсии
пример
Групповая, внутригрупповая, межгрупповая и общая дисперсии
Групповая, внутригрупповая, межгрупповая и общая дисперсии
Групповая, внутригрупповая, межгрупповая и общая дисперсии
Задание на практическое занятие
Задание на практическое занятие
Задание для СРС
Задание для СРС
Задание для СРС
Задание для СРС
4.96M
Категория: МатематикаМатематика

Элементы математической статистики

1. Элементы математической статистики

Задача математической статистики – состоит в
создании
методов
сбора
и
обработки
статистических данных для получения научных и
практических выводов

2. Статистические оценки параметров распределения

Пусть требуется изучить количественный признак генеральной
совокупности. Допустим удалось установить какое именно
распределение имеет признак. Возникает задача оценки параметров,
которыми определяется распределение.
Например:
• Если известно, что изучаемый признак распределен в генеральной
совокупности нормально, то необходимо оценить (приближенно
найти) математическое ожидание и среднее квадратическое
отклонение, так как эти два параметра полностью определяет
нормальное распределение.
• Если известно, что изучаемый признак имеет распределение
Пуассона, то необходимо оценить параметр λ=n·p, которым это
распределение определяется.

3. Статистические оценки параметров распределения

Обычно в распоряжении исследователя имеются лишь данные
выборки, например значения количественного признака х1,
х2,… хn, полученные в результате n наблюдений.
Рассматриваем х1, х2,… хn как независимые случайные
величины Х1, Х2, …Хn.
• Статистической оценкой неизвестного параметра
теоретического распределения называют функцию от
наблюдаемых случайных величин.
Например: для оценки математического ожидания
нормального распределения служит функция Х̅=(Х1+ Х2+
…+Хn)/n
(среднее
арифметическое
наблюдаемых
значений признака)

4. Несмещенные, эффективные и состоятельные оценки

Для того чтобы статистические оценки давали «хорошие»
приближения оцениваемых параметров, они должны
удовлетворять определенным требованиям.
Пусть Ɵ*-статистическая оценка
неизвестного параметра
Ɵ
теоретического распределения.
Допустим, что по выборке объема n найдена оценка Ɵ*1. Повторим опыт,
т.е., извлечем из генеральной совокупности другую выборку того же
объема и по ее данным найдем Ɵ*2. Повторяя многократно, получим
числа Ɵ*1, Ɵ*2, …, Ɵ*k, которые различны между собой.
Таким образом, оценку Ɵ* можно рассматривать как случайную
величину, а числа Ɵ*1, Ɵ*2, …, Ɵ*k,- как ее возможные значения.

5. Несмещенные, эффективные и состоятельные оценки

• Несмещенной называют статистическую оценку Ɵ*,
математическое ожидание которой равно оцениваемому
параметру Ɵ при любом объеме выборки, т.е. М(Ɵ*)= Ɵ.
• Смещенной называют оценку математическое ожидание
которой не равно оцениваемому параметру.
(Например: если измеряем длину растянутой рулеткой, то будем
получать заниженные результаты)
Однако несмещенная оценка не всегда дает хорошее приближение
оцениваемого параметра. Поэтому предъявляется условие
эффективности.
• Эффективной называют статистическую оценку, которая
(при заданном объеме выборки n) имеет наименьшую
дисперсию.

6. Несмещенные, эффективные и состоятельные оценки

При рассмотрении выборок большого объема к статистическим
оценкам предъявляется условие состоятельности.
• Состоятельной называют статистическую оценку,
которая при n
∞ стремится по вероятности к
оцениваемому параметру.
(Например: если дисперсия несмещенной оценки при n ∞
стремится к нулю, то такая оценка будет сотоятельной.

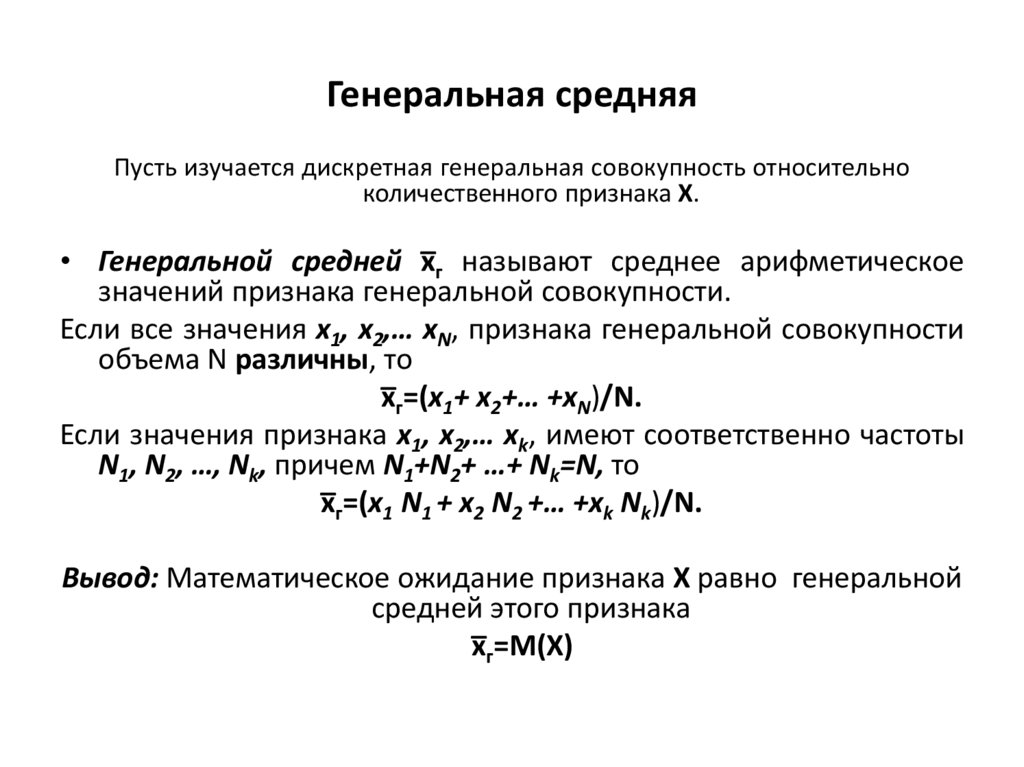
7. Генеральная средняя

Пусть изучается дискретная генеральная совокупность относительно
количественного признака Х.
• Генеральной средней х̅г называют среднее арифметическое
значений признака генеральной совокупности.
Если все значения х1, х2,… хN, признака генеральной совокупности
объема N различны, то
х̅г=(х1+ х2+… +хN)/N.
Если значения признака х1, х2,… хk, имеют соответственно частоты
N1, N2, …, Nk, причем N1+N2+ …+ Nk=N, то
х̅г=(х1 N1 + х2 N2 +… +хk Nk)/N.
Вывод: Математическое ожидание признака Х равно генеральной
средней этого признака
х̅г=М(Х)

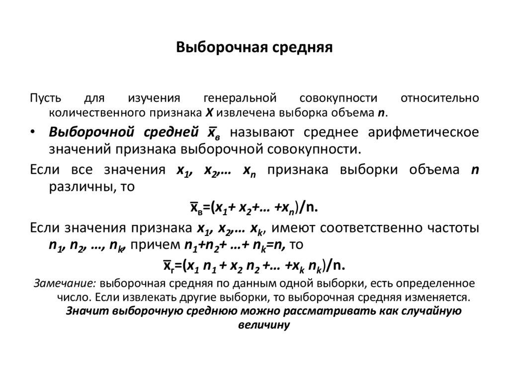
8. Выборочная средняя

Пусть
для
изучения
генеральной
совокупности
относительно
количественного признака Х извлечена выборка объема n.
• Выборочной средней x̅ в называют среднее арифметическое
значений признака выборочной совокупности.
Если все значения х1, х2,… хn признака выборки объема n
различны, то
х̅в=(х1+ х2+… +хn)/n.
Если значения признака х1, х2,… хk, имеют соответственно частоты
n1, n2, …, nk, причем n1+n2+ …+ nk=n, то
х̅г=(х1 n1 + х2 n2 +… +хk nk)/n.
Замечание: выборочная средняя по данным одной выборки, есть определенное
число. Если извлекать другие выборки, то выборочная средняя изменяется.
Значит выборочную среднюю можно рассматривать как случайную
величину

9. Оценка генеральной средней по выборочной средней. Устойчивость выборочных средних

Пусть из генеральной совокупности (в результате независимых
наблюдений) извлечена повторная выборка объема n со
значениями признака х1, х2,… хn . Пусть генеральная средняя х̅г
неизвестна и требуется оценить по результатам выборки. В
качестве оценки генеральной средней принимают выборочную
среднюю
х̅в=(х1+ х2+… +хn)/n
Убедимся, что х̅в – несмещенная оценка (математическое
ожидание этой оценки равно х̅г). Рассмотрим х̅в как случайную
величину и х1, х2,… хn как независимые, одинаково
распределенные случайные величины Х1, Х2, …Хn. Так как эти
величины одинаково распределены, то имеют одинаковые
числовые характеристики. Отсюда следует:
М(Х̅в)=М((Х1+ Х2+… +Хn)/n)=а
(1)

10. Оценка генеральной средней по выборочной средней. Устойчивость выборочных средних

Принимая во внимание, что каждая из величин Х1, Х2, …Хn имеет то же
распределение, что и генеральная совокупность получаем, что
числовые характеристики этих величин и генеральной совокупности
одинаковые.
В частности математическое ожидание:
М(Х)= х̅г=а
(2)
Вывод: Выборочная средняя есть несмещенная оценка генеральной
средней:
М(Х̅в)= х̅г=а
Если по нескольким выборкам достаточно большого объема из одной и той
же генеральной совокупности будут найдены выборочные средние, то
они будут приближенно равны между собой.
В этом и состоит свойство устойчивости выборочных средних

11. пример

12. Групповая и общая средняя

Допустим, что все значения количественного признака Х генеральной
или выборочной совокупности разбиты на несколько групп. Тогда
рассматривая каждую группу как самостоятельную совокупность,
можно найти ее среднюю арифметическую.
• Групповой средней называют среднее арифметическое
значений признака, принадлежащих группе.
• Общей средней х̅ называют среднее арифметическое
значений признака, принадлежащей всей совокупности.
Зная групповые средние и объемы групп, можно найти общую
среднюю: общая средняя равна средней арифметической групповых
средних, взвешенной по объемам групп.

13. Групповая и общая средняя

14. Отклонение от общей средней и его свойство

15. пример

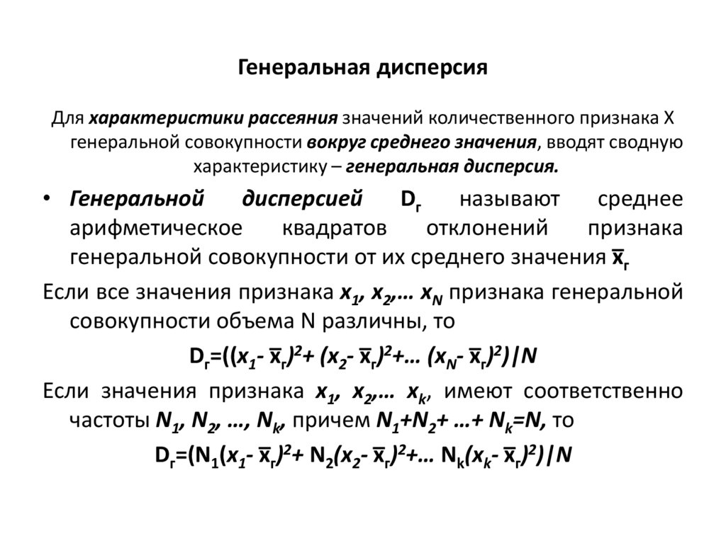
16. Генеральная дисперсия

Для характеристики рассеяния значений количественного признака Х
генеральной совокупности вокруг среднего значения, вводят сводную
характеристику – генеральная дисперсия.
• Генеральной
дисперсией

называют
среднее
арифметическое
квадратов
отклонений
признака
генеральной совокупности от их среднего значения х̅г
Если все значения признака х1, х2,… хN признака генеральной
совокупности объема N различны, то
Dг=((х1- х̅г)2+ (х2- х̅г)2+… (хN- х̅г)2)|N
Если значения признака х1, х2,… хk, имеют соответственно
частоты N1, N2, …, Nk, причем N1+N2+ …+ Nk=N, то
Dг=(N1(х1- х̅г)2+ N2(х2- х̅г)2+… Nk(хk- х̅г)2)|N

17. пример

18. Генеральная дисперсия

Кроме дисперсии для характеристики рассеяния значений признака
генеральной совокупности вокруг среднего значения пользуются
сводной характеристикой – средним квадратическим
отклонением.
• Генеральным средним квадратическим отклонением
(стандартом) называют квадратный корень из
генеральной дисперсии:
Gг= Dг

19. Выборочная дисперсия

• Выборочной
дисперсией

называют
среднее
арифметическое квадратов отклонений признака от их
среднего значения х̅в
Если все значения признака х1, х2,… хn признака генеральной
совокупности объема n различны, то
Dв=((х1- х̅в)2+ (х2- х̅в)2+… (хn- х̅в)2)|n
Если значения признака х1, х2,… хk, имеют соответственно
частоты n1, n2, …, nk, причем n1+n2+ …+ nk=n, то
Dг=(n1(х1- х̅в)2+ n2(х2- х̅в)2+… nk(хk- х̅в)2)|n

20. Вычисление дисперсии

Вычисление дисперсии, безразлично – выборочной или генеральной,
можно упростить, используя следующую теорему.
• Теорема: Дисперсия равна среднему квадратов значений
признака минус квадрат общей средней
D=x̅ 2 – [x̅ ]2

21. Групповая, внутригрупповая, межгрупповая и общая дисперсии

Допустим, что все значения количественного признака Х совокупности,
безразлично – генеральной или выборочной, разбиты на к групп.
Рассматривая каждую группу отдельно, можно найти групповую
дисперсию
• Групповой дисперсией называют дисперсию значений
признака, принадлежащих j группе, относительно
групповой средней j группы.
Djгр=(n1(x1-xj̅ )2+ n2(x2-x̅j)2+…+ nk(xk-xj̅ )2)/Nj
Где ni – частоты значения xi ; j – номер группы; x̅ j – групповая
средняя группы j, Nj=n1+ n2+ …+nk – объем группы j.

22. пример

23. Групповая, внутригрупповая, межгрупповая и общая дисперсии

Зная дисперсии каждой группы, можно найти их среднюю
арифметическую
• Внутригрупповой дисперсией называют среднюю
арифметическую дисперсий, взвешенную по объемам
групп:
Dвнгр=(N1D1гр+ N2D2гр+…+ NkDkгр)/n
Где Nj – объем группы j; Djгр – дисперсия j группы;
n=N1+N2+…+Nk – объем всей совокупности

24. Групповая, внутригрупповая, межгрупповая и общая дисперсии

Зная групповые средние и общую среднюю, можно найти дисперсию
групповых средних относительно общей средней.
• Межгрупповой
дисперсией
называют
дисперсию
групповых средних относительно общей средней:
Dмежгр=(N1(x̅1-x̅)2+ N2(x̅2-x̅)2+…+ Nk(xk̅ -x̅)2)/n
Где x̅j – групповая средняя группы j; Nj – объем группы j;
х̅ - общая средняя; n=N1+N2+…+Nk – объем всей
совокупности.

25. Групповая, внутригрупповая, межгрупповая и общая дисперсии

• Общей дисперсией называют дисперсию значений
признака всей совокупности относительно общей
средней:
Dобщ=(n1(x1-x)̅ 2+n2(x2-x)̅ 2+…+nk(xk-x)̅ 2)/n
Где ni – частота значения xi; х̅ – общая средняя;n – объем
всей совокупности.
Замечание:
Общая
дисперсия
равна
сумме
внутригрупповой и межгрупповой дисперсий
Dобщ=Dвнгр+Dмежгр

26. Задание на практическое занятие

27. Задание на практическое занятие

28. Задание для СРС

29. Задание для СРС

30. Задание для СРС

31. Задание для СРС

32.

Спасибо за внимание!
English     Русский Правила