4.84M
Категория:
Информатика
Похожие презентации:
Аналитические модели систем. Принципы разработки
Техническое оснащение производственных систем
Принципы построения систем защиты информации
Разработка интеллектуальных систем
Проектирование и разработка информационных систем. Отчет о прохождении производственной практики по профессиональному модулю
Принципы подходов к моделированию систем
Принципы информационных систем в экономике
Принципы разработки КАМИС
Методологические принципы построения автоматизированных систем (лекция 1)
Процедуры разработки и проектирования систем безопасности
Принципы разработки производственных систем
1.
1-Принципы разработки производственных систем
РУДНЕВА Лора Юрьевна
Москва 2015\2016 уч.год
1
2.
2
3.
3
4.
4
5.
5
6.
6
7.
7
8.
8
9.
9
10.
10
11.
11
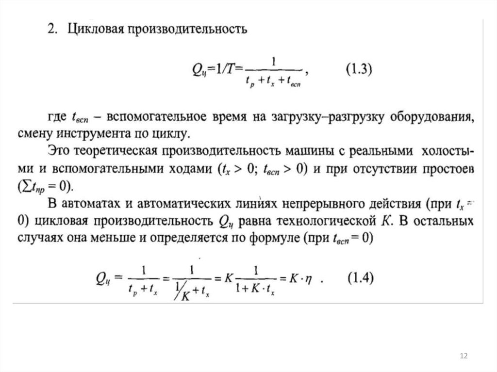
12.
12
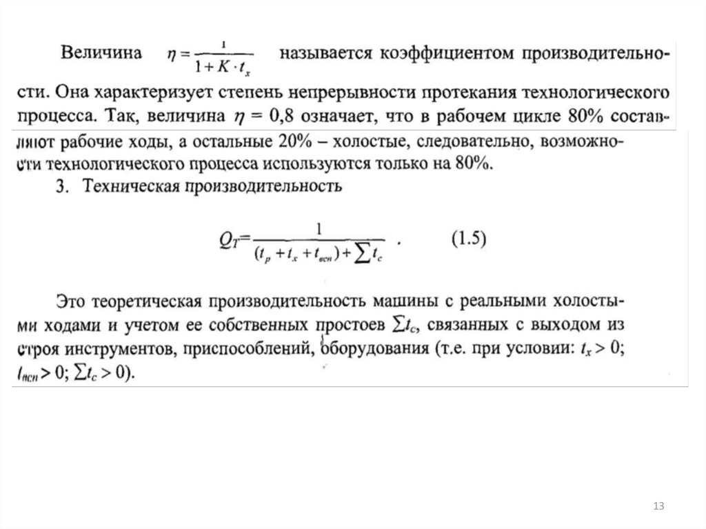
13.
13
14.
14
15.
15
16.
16
17.
17
18.
18
19.
19
20.
20
21.
21
English
Русский
Правила