Методология исследования систем
Цель
Методика ПАТТЕРН (PATTERN)
Методика ПАТТЕРН (PATTERN)
Пример
Критерии оценки
Критерии оценки относительной важности
Критерии оценки относительной важности
Оценка взаимной полезности
Оценка состояния и сроков разработки
Оценка состояния и сроков разработки
Оценка состояния и сроков разработки
Оценка состояния и сроков разработки
Метод взвешенных оценок
Метод взвешенных оценок
Метод взвешенных оценок
Метод взвешенных оценок
Метод взвешенных оценок
Метод взвешенных оценок
Методики формулирования целей
Методики формулирования целей
Методики формулирования целей (пример)
Методики формулирования целей (пример)
Методики формулирования целей (пример)
Методики формулирования целей
Методики формулирования целей
Методики формулирования целей
Методики формулирования целей
Методики формулирования целей
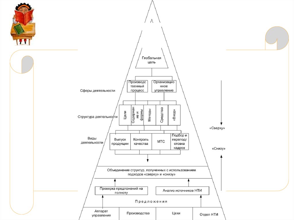
Методики формулирования целей
Методики структуризации целей
Выбор методики
632.15K
Категория: ПедагогикаПедагогика

Методология исследования систем: формулирование, структуризация, анализ

1. Методология исследования систем

Цели: формулирование,
ст рукт уризация, анализ

2. Цель

• идеальный или реальный предмет
сознательного или бессознательного
стремления субъекта; финальный
результат, на который преднамеренно
направлен процесс.

3. Методика ПАТТЕРН (PATTERN)

От англ. pattern – шаблон, прицел –
аббревиатура Planning Assistance Through
Technical Evaluation from Relevance
Number
(помощь
планированию
посредством относительных показателей
технической оценки).
Цель создания – обеспечение военного
превосходства США над всем миром….

4. Методика ПАТТЕРН (PATTERN)

«Дерево целей»
«Сценарий»
(Нормативный
прогноз)
Прогноз развития
науки и техники
(Изыскательский
прогноз)
Коэффициенты относительной
важности
Коэффициенты взаимной
полезности
Коэффициенты состояния и
сроков разработки
ЭВМ

5. Пример

Уровень целевых
установок
Цели
Направления
деятельности
Задания
Программы
Количество
элементов
3
5
42
65

6. Критерии оценки

• Относительной важности
• Взаимной полезности
• Состояния и сроков разработки
(«состояние – срок»)

7. Критерии оценки относительной важности

• Нормирование критериев
весовых коэффициентов
Критерий
k1
k2

km
Вес
критерия
q1
q2

qm
на
основе
Элементы уровня
A
sa1
sa2

sam
ria
B
sb1
sb2

sbm
rib






N
sn1
sn2

snm
rin

8. Критерии оценки относительной важности

m
q
x 1
x
j 1
r
i a
n
s
1
n
jx
1
ij
1
m
rij qx s jx
j 1

9. Оценка взаимной полезности

• Взаимная полезность – увеличение
научно-технического
потенциала
для создания одной подсистемы за
счет знаний, накапливаемых при
разработке другой подсистемы (или
нескольких подсистем)

10. Оценка состояния и сроков разработки

• Цикл разработки нового изделия (в
терминологии Паттерн):
I. Теоретические исследования
II.Поисковая разработка
III.Перспективная разработка
IV.Техническое проектирование
V. Производственная готовность
(изготовление опытного образца)

11. Оценка состояния и сроков разработки

Этапы разработки
Состояние
Срок выполнения,
годы
Производственная
готовность
1
Техническое
проектирование
2
Перспективная
разработка
2
Поисковая разработка
Теоретическое
исследование
Х
3
3

12. Оценка состояния и сроков разработки

13. Оценка состояния и сроков разработки

• Коэффициент «состояние – срок»:
x
rsi
f ( x)dx
0
s
f ( x)dx
0
s
f ( x)dx полный _ расход _ ресурса, _ необходимого _ для _ разработки
0
s
f ( x)dx расходы, _ необходимые _ для _ завершения _ разработки
0

14. Метод взвешенных оценок

• Цель деятельности – актуальная,
конкретная цель.
• Цель бесконечная – стремление,
идеал.

15. Метод взвешенных оценок

• Концепция об одинаковой удаленности
цели по пространственной и временной
шкале;
• Принцип выделения составляющих на
верхнем уровне структуры «дерева» для
решения новых, неисследованных
проблем;
• Принцип «пирамидки» – выделяемые
ветви «дерева целей» характеризуют
объем «области цели».
Ю.И. Черняк (1973 – 75)

16. Метод взвешенных оценок

17. Метод взвешенных оценок

18. Метод взвешенных оценок

19. Метод взвешенных оценок

С.А. Валуев (1973 – 75)

20. Методики формулирования целей

• Методика,
базирующаяся
на
двойственном
определении
системы

на
основе
формирования и анализа матрицы
«цикл
управления

объект
управления».

21. Методики формулирования целей

22. Методики формулирования целей (пример)

ОП – производство основной продукции;
МТС - материально-техническое снабжение;
К – кадры;
СбП – сбыт продукции;
ПР – прогнозирование;
ПП – перспективное планирование;
ОРГ – организация;
ТП – текущее планирование;
ОУ – оперативное управление;
УКА – учет – контроль – анализ;
ТПП – техническая подготовка производства;
ТЭП – технико-экономическое планирование;
ОУОП – оперативное управление основным производством;
УКачП – управление качеством продукции.

23. Методики формулирования целей (пример)

24. Методики формулирования целей (пример)

25.

Объект
управления
(ОУ)
Цикл управления (ЦУ)
Прогнозиро
вание (ПР)
Перспективное
планирование
(ПП)
Организа
ция (ОРГ)
Текущее
планирова
ние (ТП)
Оперативное
управление
(ОУ)
Учет
Контроль
Анализ
(УКА)
Научноисследователь
ская работа
(НИР)
-
-
-
-
-
-
Производство
основной
продукции
(ОП)
+
+
+
+
+
+
Вспомогатель
но обслуживающ
ее
производство
(ВП)
-
-
-
+
-
+
Транспорт (Т)
-
-
-
-
-
-
Материальнотехническое
снабжение
(МТС)
-
-
-
+
+
+
Трудовые
ресурсы (ТР)
-
-
-
-
-
+
Сбыт
-
-
-
+
-
+

26. Методики формулирования целей

• Методика,
основанная
на
концепции
системы,
учитывающей
среду
и
целеполагание.
Этапы:
1. Формирование глобальной цели системы;
2. Декомпозиция
по
признаку
«Виды
конечной продукции»;
3. Декомпозиция по признаку «Пространство
инициирования целей»;

27. Методики формулирования целей

4. Декомпозиция по признаку «Жизненный
цикл»;
5. Декомпозиция по основным элементам
(составу) системы;
6.
Декомпозиция
по
признаку
«Управленческий цикл»;
7.
Декомпозиция
по
признаку
«Делегирование полномочий».9
Перегудов Ф.И., Ямпольский В.З., Кочнев Л.В. (Томск)

28. Методики формулирования целей

Методики
формулиров
ания целей

29. Методики формулирования целей

• Методика, базирующаяся
деятельности.
на
концепции

30.

31. Методики формулирования целей

• Методика, структуризации целей системы,
стремящейся к идеалу – основана на
принципе фрактальности, структуризации
каждой
ветви
нижележащего
с
использованием составляющих соседних
уровней.

32. Методики формулирования целей

33. Методики структуризации целей

• Обобщенная методика анализа целей и
функций систем управления – позволил
создать комплексную методику анализа
параметров сложных систем, их целей,
направлений деятельности, функций, задач.

34.

35. Выбор методики

• Состояние системы;
• Характер анализируемого вида
деятельности;
• Степень познания объекта;
• Отведенный период времени на
проектирование или преобразование
системы управления.
English     Русский Правила