Гидродинамика
4.41M
Категория: ФизикаФизика

Гидродинамика

1. Гидродинамика

*
Расчёт скорости в точке потока
Потери напора в гидравлических
сопротивлениях
Понятие о гидравлически гладких и
шероховатых трубах

2.

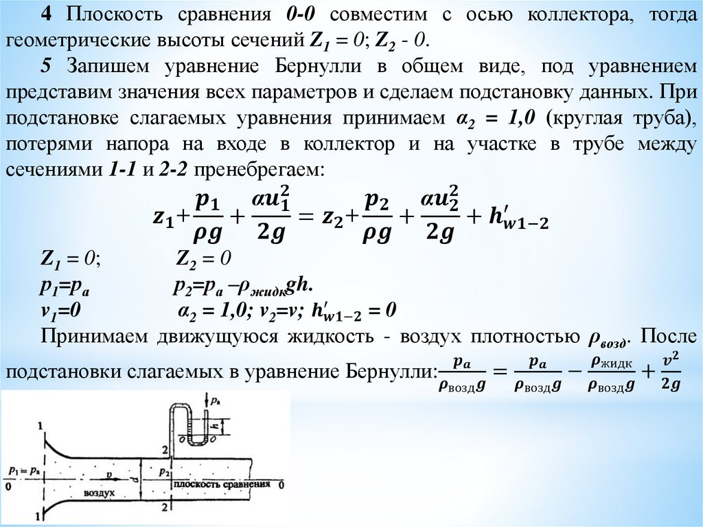
Экспериментальное определение статического и полного
напоров. Расчёт скорости в точке потока
Рассмотрим наклонную трубу диаметром d, выделим живое
сечение ω, в котором следует определить статический и полный
напор по оси трубы. Проведём произвольно плоскость сравнения 00 и отложим геометрический напор сечения (z) до оси живого
сечения ω. Покажем пьезометр в живом сечении и отметим
English     Русский Правила