Оценка и анализ финансовых рисков
Среднее значение
Среднее значение
Ожидаемая доходность и риск портфеля
Дисперсия доходности портфеля
Диверсификация портфеля
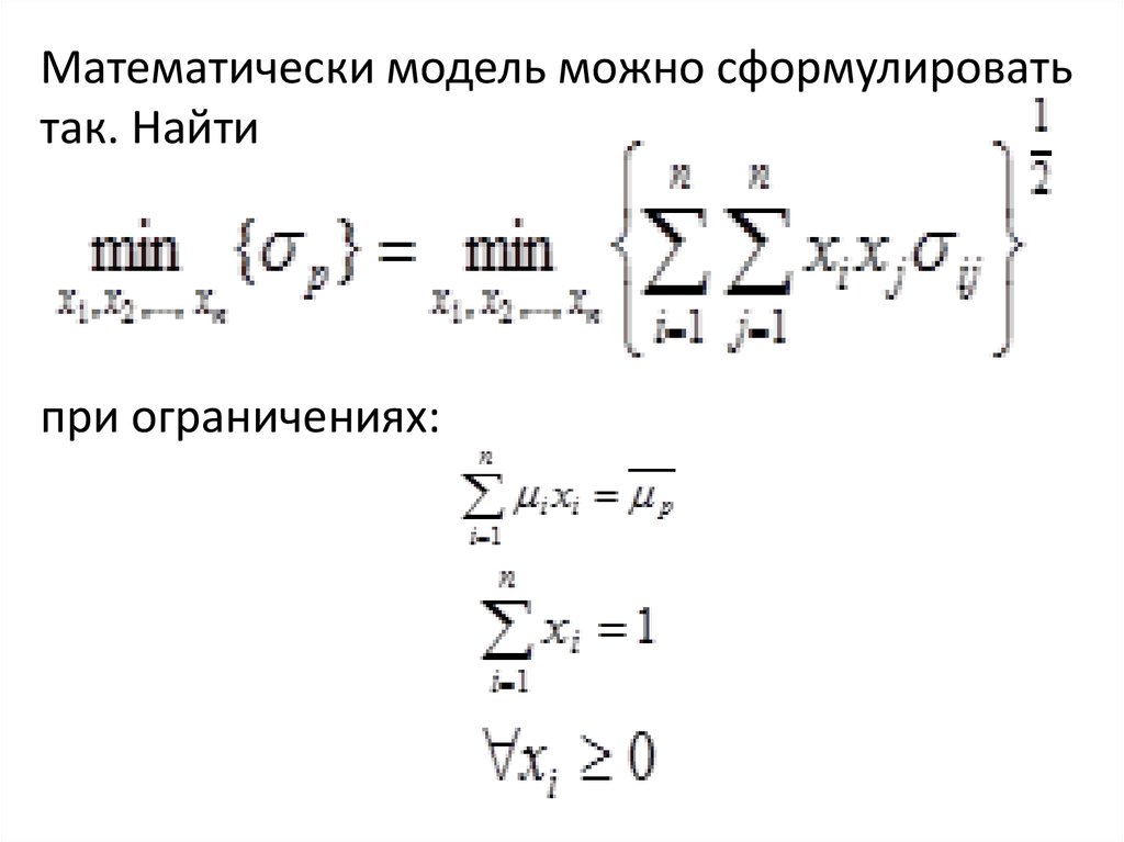
Модель Марковица
Модель Блека.
Модель Тобина-Шарпа-Литнера
Оценка эффективности управления портфелем
Оценка эффективности управления портфелем
Показатели эффективности:
Показатели эффективности:
Показатели эффективности:
Показатели эффективности:
Показатели эффективности:
VAR - «стоимость под риском» (value at risk)
576.80K
Категория: ФинансыФинансы

Оценка и анализ финансовых рисков

1. Оценка и анализ финансовых рисков

Риск - категория вероятностная, поэтому
методы его количественной оценки базируются
на
ряде
важнейших
понятий
теории
вероятностей и математической статистики.
Так, главными инструментами статистического
метода расчета риска являются:
1) математическое ожидание , например,
такой случайной величины, как результат
финансовой операции
;

2.

• дисперсия
как характеристика степени
вариации значений случайной величины Х
вокруг центра группирования (напомним, что
дисперсия - это математическое ожидание
квадрата отклонения случайной величины от
своего математического ожидания
;
• стандартное отклонение
English     Русский Правила