1.13M
Категория: ФизикаФизика

Работа. Энергия. 8 класс

1.

2.

А
В
S
AB S 2 AB
t1
t
( AB S )t 2 ABt1
2 AB
2S
t
t 2t1
2AB
t
АВ
А
В
S
AB S 2 AB
t1
t
( AB S )t 2 ABt1
2 AB
2S
t
2t1 t

3.

*Работа постоянной силы F на
прямолинейном участке длины S
называют выражение вида:
A FS cos
A Дж

4.

5.

A FS cos
A Дж
Fx
cos
F

6.

7.

Мощность – скалярная физическая величина,
характеризует быстроту совершения
работы. Равная отношению работы А ко
времени t, за которое эта работа совершена
A
N
t
Дж
Вт
N
с

8.

*КПД-коэффициент полезного действия
Равен отношению полезной работы к
затраченной работе
A*
;0 1
A

9.

Энергия – физическая величина,
показывающая, какую работу может
совершить тело (или несколько тел)
A Ek Ek 2 Ek 1
A E p E p 2 E p1

10.

Виды энергии:
*Механическая
---кинетическая ( энергия движения)
---потенциальная ( энергия взаимодействия)
*Электрическая (электромагнитная)
(пример, энергия движущихся электронов)
*Ядерная (энергия, выделяющаяся в
процессе деления атомных ядер)
*И др.

11.

*Кинетической энергией обладает тело
вследствие своего поступательного
движения
2
m
K Ek
2
Ek Дж

12.

*Потенциальная энергия определяется
взаимным положением взаимодействующих тел
или частей одного тела.
*Если тело поднято над землей, то потенциальная
энергия определяется выражением:
П E p mgh
E p Дж
h – высота, отсчитанная от
условного нулевого
потенциального уровня.
Его положение при решении
конкретной задачи
определяется исходя из
удобства
Если тело упруго
деформировано и для него
справедлив закон Гука, то:
kx
Ep
2
2

13.

14.

*Полной механической энергией тела
называют сумму кинетической и
потенциальной энергий:
E П K E p Ek
E Дж
Тело одновременно может обладать и потенциальной, и
кинетической энергией, и они могут переходить одна в
другую
E E p max Ek max

15.

16.

*Энергия в природе не возникает из
ничего и никуда бесследно не исчезает,
она превращается из одного вида в
другой в равных количествах
E П K E p Ek const
E p1 Ek1 E p 2 Ek 2

17.

1. Максимальная высота, на которую
поднимается тело массой 1 кг, подброшенное
вертикально вверх, составляет 20 м. Найдите,
чему была равна кинетическая энергия сразу же
после броска.
Ek max E p max 200 Дж

18.

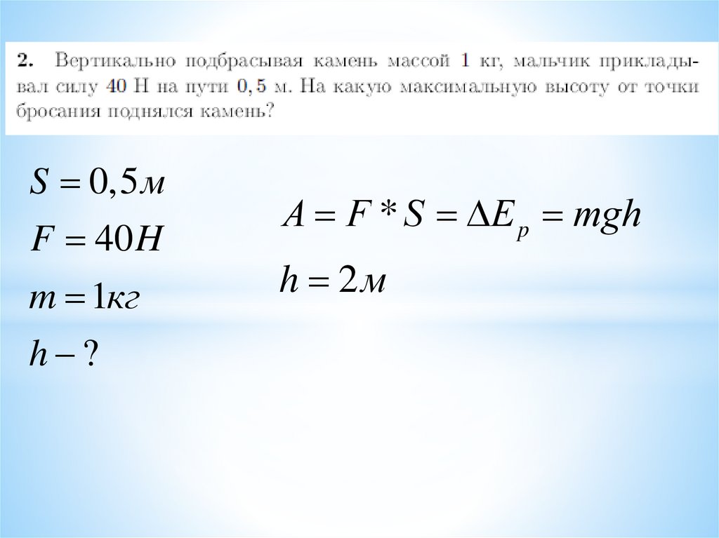
S 0,5 м
F 40 H
m 1кг
h ?
А F * S E p mgh
h 2м

19.

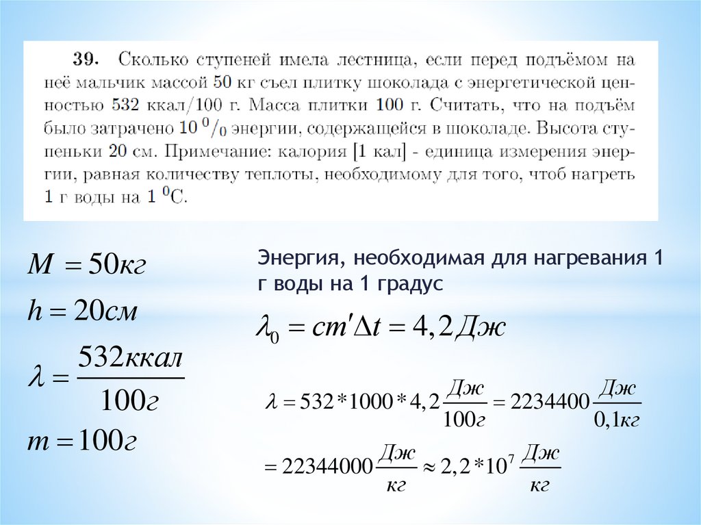
M 50кг
h 20см
532ккал
100 г
m 100 г
Энергия, необходимая для нагревания 1
г воды на 1 градус
0 сm t 4,2 Дж
Дж
Дж
2234400
100 г
0,1кг
Дж
7 Дж
22344000
2,2 *10
кг
кг
532 *1000 * 4,2

20.

M 50кг
h 20см
532ккал
7 Дж
2,2 *10
100 г
кг
m 100 г
Eш m
0,1
E p MgH MgNh
Eш E p
N
m
Mgh
2200
English     Русский Правила