2.04M

Выполнение эпюра. Лекция 8

1.

Разраб. свою фамилию - дату подпись
Пров. – фамилию вашего преподавателя
пример: АДБ-19-06.73.ХХ.00.01
где АДБ-19-06-ваша группа
73 - означает, что это метрические задачи
(у всех одинаково)
ХХ - ваш вариант (если он меньше десяти, то
пишем 01,02,03 и т.д.)
00 - обязательно у всех
01 - номер листа
В центральной большой клетке пишем
Метрические задачи как на образце.
Масштаб 1:1
Лист (ничего не пишем) Листов 1
В нижнем правом углу пишем в две строчки:
МГТУ СТАНКИН
Кафедра ИГ

2.

3.

4.

5.

Видимость ребер нужно обязательно доказывать через конкурирующие точки. Возможны разные
варианты видимости ребер.

6.

7.

8.

9.

10.

Вращение вокруг главных линий плоскости (линий уровня)
Этот способ вращения применяют в том случае, когда все
поворачиваемые элементы принадлежат одной плоскости.
За оси вращения обычно принимают горизонталь или
фронталь, принадлежащие плоскости.
Поворот осуществляют до тех пор, пока плоскость не станет параллельной
одной из плоскостей проекций.

11.

12.

13.

14.

15.

16.

17.

18.

На 25, плюс
доп. вопрос на
экзамене

19.

20.

21.

22.

23.

24.

25.

26.

27.

28.

29.

30.

31.

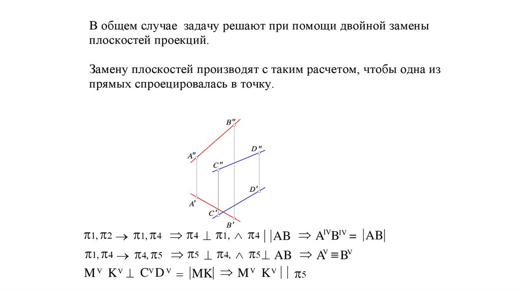
В общем случае задачу решают при помощи двойной замены
плоскостей проекций.
AB
AB
M V K V CV D V MK
Замену плоскостей производят с таким расчетом, чтобы одна из
прямых спроецировалась в точку.
M V K V
AIVBIV = AB
AV BV

32.

33.

34.

35.

36.

37.

38.

39.

40.

41.

42.

43.

44.

45.

Пример определения угла наклона ребра
(ВD) к плоскости (АВС)

46.

Пример определения угла наклона ребра
(ВD) к плоскости (АВС)

47.

Пример определения угла наклона ребра
(ВD) к плоскости (АВС)

48.

Пример определения угла наклона ребра
(ВD) к плоскости (АВС)

49.

Пример определения угла наклона ребра
(ВD) к плоскости (АВС)

50.

Пример определения угла наклона ребра
(ВD) к плоскости (АВС)

51.

Пример определения угла наклона ребра
(ВD) к плоскости (АВС)

52.

Модуль2. Содержание работ:
1.Решение задач с 7-го по 10-ый семинары. Завершение выполнения эпюра
по решению метрических задач №1,2,7; 2-ю задачу решить вращением вокруг
линии уровня (формат А3).
2.Выполнение чертежей усеченных геометрических тел (призма, пирамида,
цилиндр) и сложного геометрического тела с поперечным окном. Построение
натуральной величины наклонного сечения сложного геометрического тела
и проекций точек на поверхностях всех геометрических тел. (3 формата А4 +
формат А3).

53.

СПАСИБО ЗА ВНИМАНИЕ!
За предоставленный материал выражаю благодарность Феофанову А.Н.
English     Русский Правила