775.80K
Категория: МатематикаМатематика

Задача линейного программирования. Канонический вид задачи линейного программирования

1.

Задача линейного программирования. Канонический вид ЗЛП

2.

3.

Приведение ЗЛП к канонической форме.

4.

5.

6.

7.

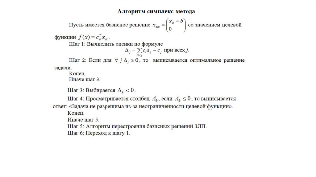
Симплекс метод
Базис – переменные, коэффициенты в матрице
ограничений при которых образуют базисные вектора.
Если ограничения в исходной задаче представлены
неравенствами вида ≤, то при приведении задачи к
канонической форме, введенные дополнительные
переменные образуют начальное базисное решение.
Коэффициенты в строке функционала берутся со знаком “-”.

8.

9.

10.

11.

Задачи для самостоятельного решения

12.

1
2
3
4
5
6
7
8
9
10
11
12
13
14
15
16
17
18
19
20
21
22
23
5 группа
Андриянова Наталья Сергеевна
Бакланов Роман Сергеевич
Башлыков Данила Максимович
Голов Павел Олегович
Грамадчукова Анастасия Руслановна
Евсюков Михаил Ильич
Есмантович Иван Андреевич
Забарющая Александра Артуровна
Заиди Артём Али
Золотов Никита Алексеевич
Ивахненко Иван Романович
Карпузов Максим Константинович
Кончакова Александра Владимировна
Кулинченко Максим Игоревич
Мазуров Валентин Константинович
Пархоменко Павел Владимирович
Рябовский Дмитрий Игоревич
Сайкова Анастасия Анатольевна
Сушков Андрей Викторович
Цискарашвили Лина Нодариевна
Черныховский Павел Владимирович
Щеглова София Евгеньевна
Юрьева Надежда Андреевна
№ задания
1
2
3
4
5
6
7
8
9
10
11
12
1
2
3
4
5
6
7
8
9
10
11

13.

6 группа
№ варианта
1
Головизин Никита Павлович
1
2
2
3
Гридяева Юлия Евгеньевна
Золотухин Александр Андреевич
4
Истомин Владимир Андреевич
4
5
5
6
Махоркин Александр Николаевич
Митин Алексей Александрович
7
Перфильев Илья Владимирович
7
8
Суркова Полина Игоревна
8
9
Сушко Андрей Вячеславович
10 Требунский Александр Юрьевич
11 Черненко Дмитрий Геннадьевич
12 Шаповалова Ирина Юрьевна
3
6
9
10
11
12

14.

1
3 группа
Алакад Екатерина Мохаммедовна
2
Асташов Александр Сергеевич
3
4
Бурляева Светлана Игоревна
Гайдин Дмитрий Алексеевич
5
Зайцев Егор Андреевич
6
7
Карташов Вячеслав Иванович
Котенко Владислав Сергеевич
8
Кочанов Александр Сергеевич
9
Крекшин Максим Александрович
10
11
Крыжко Дмитрий Алексеевич
Куланин Евгений Игоревич
12
Макаров Владислав Витальевич
13
Макарова Екатерина Михайловна
14
15
Минакова Александра Юрьевна
Проскурин Александр Сергеевич
16
Протасова Ксения Вячеславовна
17
18
Рахимов Ихтиёржон Бахтиёржонович
Савельев Илья Михайлович
19
Самсонова Екатерина Ивановна
20
Сухоручкина Алена Игоревна
21
Усачев Алексей Максимович
22
Фалалеев Максим Игоревич
23
Хадосевич Светлана Игоревна
24
Шевченко Кристина Юрьевна
1
2
3
4
5
6
7
8
9
10
11
12
1
2
3
4
5
6
7
8
9
10
11
12
25
Яньшина Ева Владимировна
1
№ задания
English     Русский Правила