Практическое занятие Расчет валов
5.26M
Категория: МеханикаМеханика

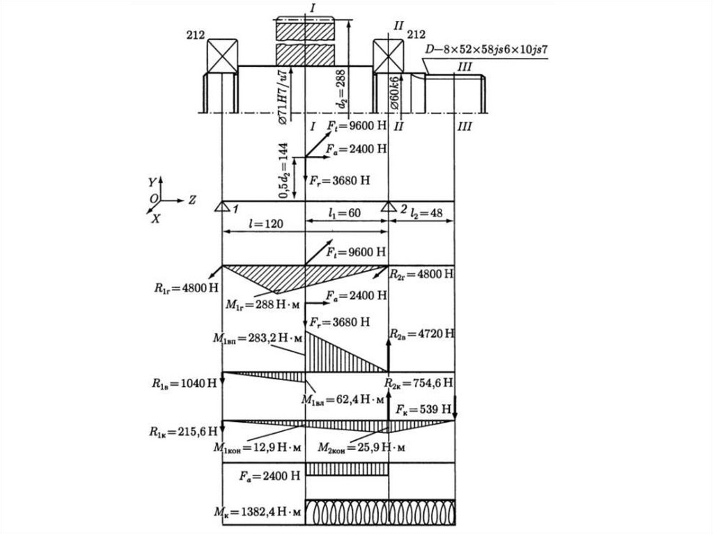
Расчет валов. Расчетная схема

1. Практическое занятие Расчет валов

Калужский филиал
ФГБОУ ВПО «Московский государственный технический
университет им. Н.Э. Баумана»
Практическое занятие
Расчет валов

2.

Расчетная схема

3.

4.

Назначение материала

5.

Решение
Прямобочные шлицы

6.

7.

8.

9.

2. Вычисление геометрических характеристик опасных
сечений вала

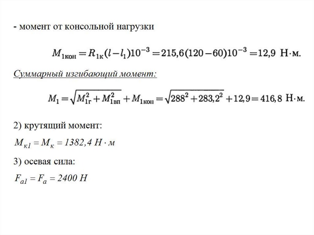
10.

3. Расчет вала на статическую прочность

11.

12.

13.

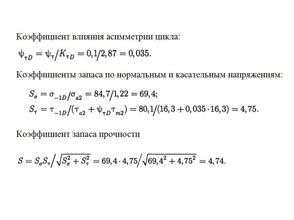
Коэффициенты концентрации напряжений и коэффициенты влияния
абсолютных размеров поперечных сечений для соединений с натягом
(сечение I-I)

14.

Коэффициенты влияния качества поверхности
Коэффициент влияния поверхностного упрочнения

15.

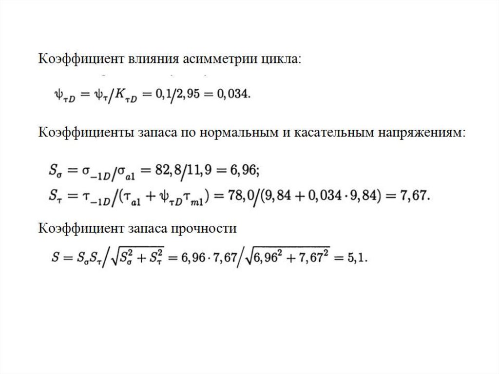
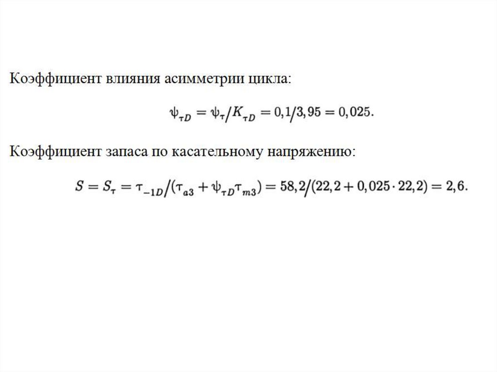
4. Расчет вала на сопротивление усталости

16.

17.

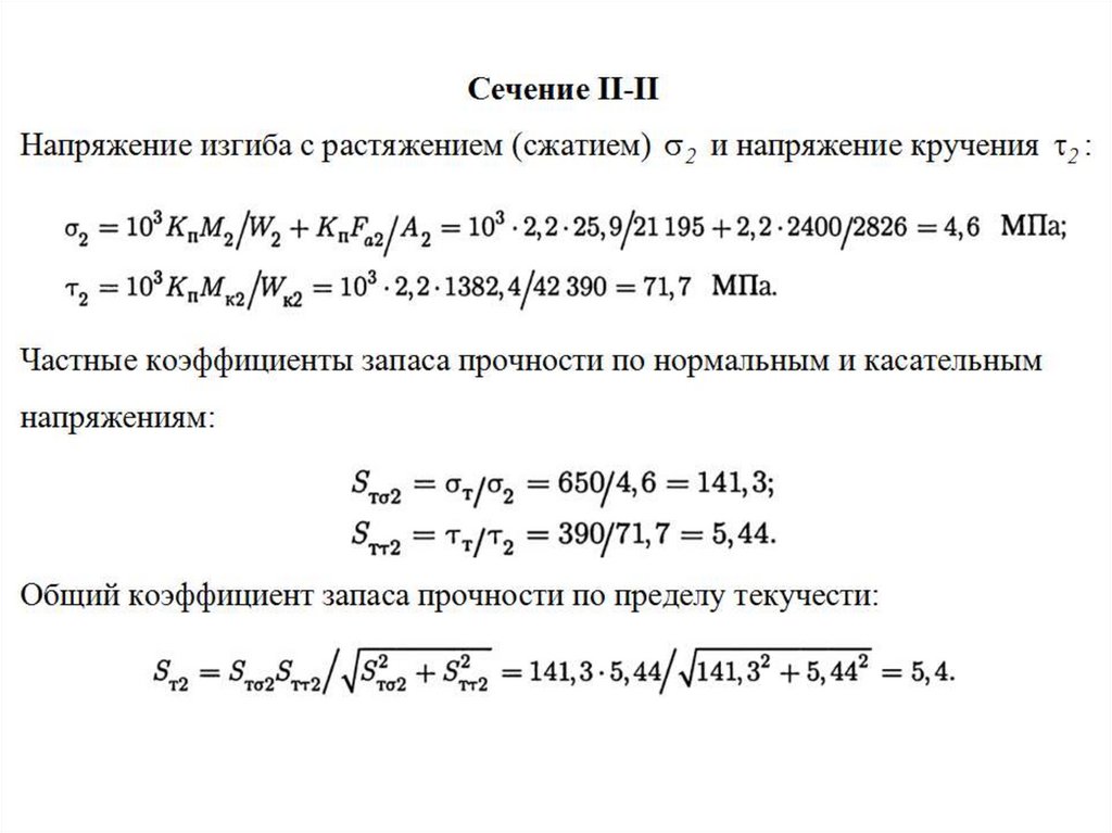
Коэффициенты концентрации напряжений и коэффициенты влияния
абсолютных размеров поперечных сечений для соединений с натягом
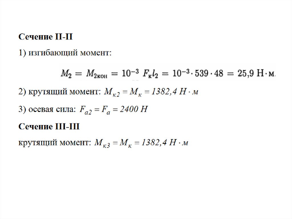
(сечение II-II)

18.

Коэффициенты влияния качества поверхности
Коэффициент влияния поверхностного упрочнения

19.

20.

21.

Коэффициенты концентрации напряжений и коэффициенты влияния
абсолютных размеров поперечных сечений для шлицевого соединения
(сечение III-III)
Коэффициенты влияния абсолютных размеров поперечного сечения
У нас 52х58, откуда примем примерно 0,68

22.

Коэффициенты влияния качества поверхности
Коэффициент влияния поверхностного упрочнения
English     Русский Правила