2.69M

Методы повышения надежности. Резервирование сложных ХТС

1.

Практическое занятие
Методы повышения надежности.
Резервирование сложных ХТС.

2.

3.

4.

5.

6.

7.

8.

9.

10.

11.

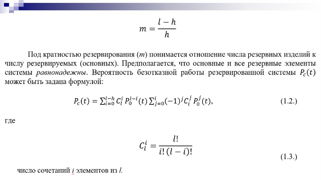
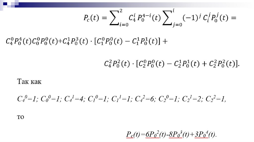
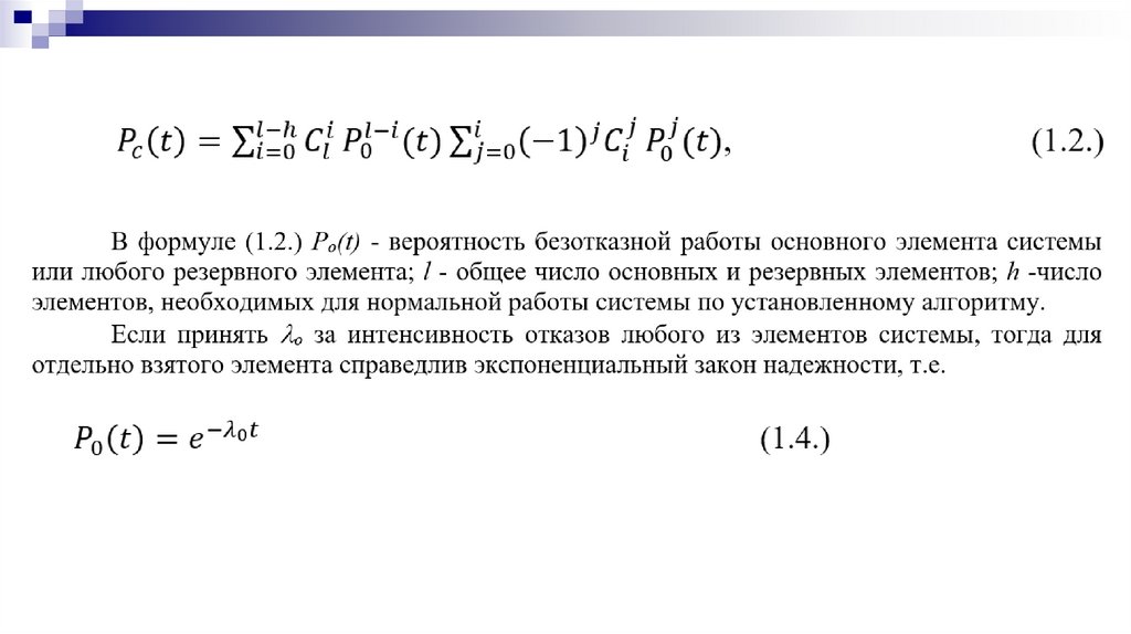
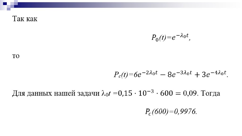
Формулы для определения надежности в случае общего
резервирования с дробной кратностью и постоянно
включенным резервом (предполагается, что основные и
все резервные системы равнонадежны).
p - вероятность безотказной работы основной системы
или любой резервной системы
English     Русский Правила