404.35K

Вільні згасаючі коливання (Лекція 3)

1.

Лекція 3
Вільні згасаючі
коливання

2.

Диференціальне рівняння вільних згасаючих коливань
ma Fпр Fтр
max kx rv
d 2x
dx
m 2 r kx 0
dt
dt
r
k
x 2 x 0 x 0, де
, 0 2
2m
m
2
UC U R i
q
dI
IR L
C
dt
d 2q
dq q
L 2 R 0
dt
dt C
q 2 q 0 2 q 0, де
R
1
, 0 2
2L
LC
ω0 – власна частота коливального контуру, β – коефіцієнт згасання.

3.

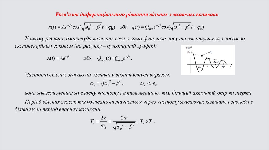
Розв’язок диференціального рівняння вільних згасаючих коливань
x(t ) Ae t cos( 02 2 t 0 ) або q(t ) Qmax e t cos( 02 2 t 0 )
У цьому рівнянні амплітуда коливань вже є сама функцією часу та зменшується з часом за
експоненційним законом (на рисунку – пунктирний графік):
A(t ) Ae t
або
Qmax (t ) Qmax e t .
Частота вільних згасаючих коливань визначається виразом:
з 0 2 2 ,
з 0
вона завжди менша за власну частоту і є тим меншою, чим більший активний опір чи тертя.
Період вільних згасаючих коливань визначається через частоту згасаючих коливань і завжди є
більшим за період власних коливань:

2
з
2
0
2
2
, Tз T .

4.

Умова для можливості коливань.
Аперіодичний процес
З виразу для частоти вільних згасаючих коливань (
) очевидно, що коливання
будуть спостерігатись лише за умови додатного підкореневого значення. Для електричного
контура це означає, що існує деяке критичне значення опору, який можна включити у
контур, більше якого коливання не можуть відбуватися, а буде спостерігатись лише
аперіодичний розряд конденсатора (графік на рисунку).
Процес називається аперіодичним, коли система після збурення повертається до стану
рівноваги монотонним чином.
Критичний опір визначається з рівності власної частоти до коефіцієнту згасання:
0
Rкр
1
,
2
L
LC
або
Rкр 2
L
.
C

5.

Характеристики вільних згасаючих коливань
Основними характеристиками вільних згасаючих коливань є:
-
коефіцієнт згасання β;
-
час релаксації τ;
-
логарифмічний декремент згасання λ;
-
добротність Q.

6.

Коефіцієнт згасання та час релаксації
Ми вже визначили коефіцієнт згасання як β=r/2m для механічних коливань чи β=R/2L
для електричних коливань, причому він має розмірність частоти.
Час релаксації τ – це часовий проміжок, за який амплітуда коливань зменшується у е
разів. Відношення амплітуд у момент часу 0 та момент часу τ дає нам вираз:
A(t ) Ae t ,
A(0)
A
e, звідси
e або 1.
A( )
Ae
Отже бачимо, що коефіцієнт згасання та час релаксації є взаємнооберненими
величинами.
1
1
2L
R

7.

Логарифмічний декремент згасання
Логарифмічний декремент згасання вводиться як величина, що обернена до кількості
1
коливань за час релаксації: N . Оскільки кількість коливань можна виразити з відношення
Ne

e
, обернений дріб буде дорівнювати логарифмічному декременту згасання:

.
Крім цього, згадавши, що час релаксації обернена величина до коефіцієнту згасання, можна
визначити логарифмічний декремент згасання як Tз .
Розглянемо амплітуду в деякий момент часу та амплітуду через один період коливань
A(t ) Ae
t
,
A(t Tз ) Ae
( t Tз )
A(t )
Ae t
(t Tз ) e Tз , звідки,
та візьмемо їх відношення:
A(t Tз ) Ae
взявши натуральний логарифм від обох частин виразу, отримаємо:
ln
A(t )
A(t Tз )

8.

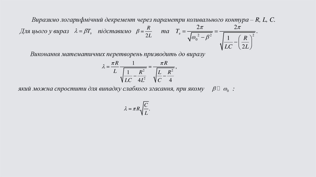
Виразимо логарифмічний декремент через параметри коливального контура – R, L, C.
2
2
R
.
Для цього у вираз Tз підставимо
та Tз
2
2
2
2L
0
1 R
LC 2 L
Виконання математичних перетворень призводить до виразу
R
L
1
2
1
R
2
LC 4 L
R
2
,
L R
C 4
який можна спростити для випадку слабкого згасання, при якому
R
C
.
L
0 :

9.

Добротність коливального контура
Добротність характеризує втрати енергії під час коливального процесу.
Q 2
W (t )
W (t ) W (t Tз )
Розглянемо відносне зменшення енергії за період коливань від моменту повного заряду
W
1
Qmax 2e 2 t ,
Qmax 2e 2 (t T ) ,
конденсатора:
W (t )
W (t Tз )
2 T
з
2C
W
2C
За невеликих значеннях показника степені

1
1 e
з
можна розкласти експоненту в ряд:
e 2 Tз 1 2 Tз
Тоді отримаємо більш простий вираз для добротності, який пов’язує її з логарифмічним
Q
декрементом:
.

10.

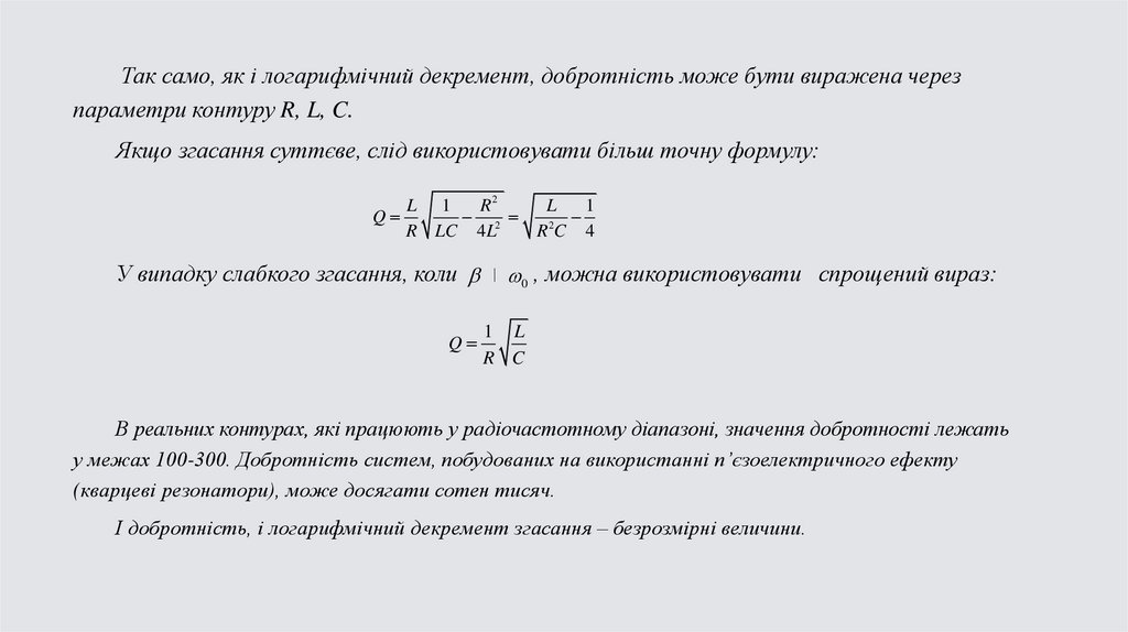
Так само, як і логарифмічний декремент, добротність може бути виражена через
параметри контуру R, L, C.
Якщо згасання суттєве, слід використовувати більш точну формулу:
L 1
R2
L
1
Q
2
2
R LC 4 L
RC 4
У випадку слабкого згасання, коли
Q
0 , можна використовувати спрощений вираз:
1 L
R C
В реальних контурах, які працюють у радіочастотному діапазоні, значення добротності лежать
у межах 100-300. Добротність систем, побудованих на використанні п’єзоелектричного ефекту
(кварцеві резонатори), може досягати сотен тисяч.
І добротність, і логарифмічний декремент згасання – безрозмірні величини.
English     Русский Правила