1.71M
Категория:
Физика
Похожие презентации:
Электричество и магнетизм
Электричество и магнетизм
Электричество и магнетизм
Электричество и магнетизм
Курс физики. Часть 3. Электричество и магнетизм
Программа курса физики: электричество и магнетизм
Электричество и магнетизм. Лекция № 1
Электричество и магнетизм
Электричество и Магнетизм
Электричество и магнетизм. Лекция 1
Электричество и магнетизм. Курс лекций
1.
Электричество и магнетизм
Курс лекций.
Фараджева Мислимат Пиралиевна
2.
Электростатика
1. Диполь. Поле системы зарядов.
2. Макро и микрополя в веществе
3. Поляризация диэлектриков
3.
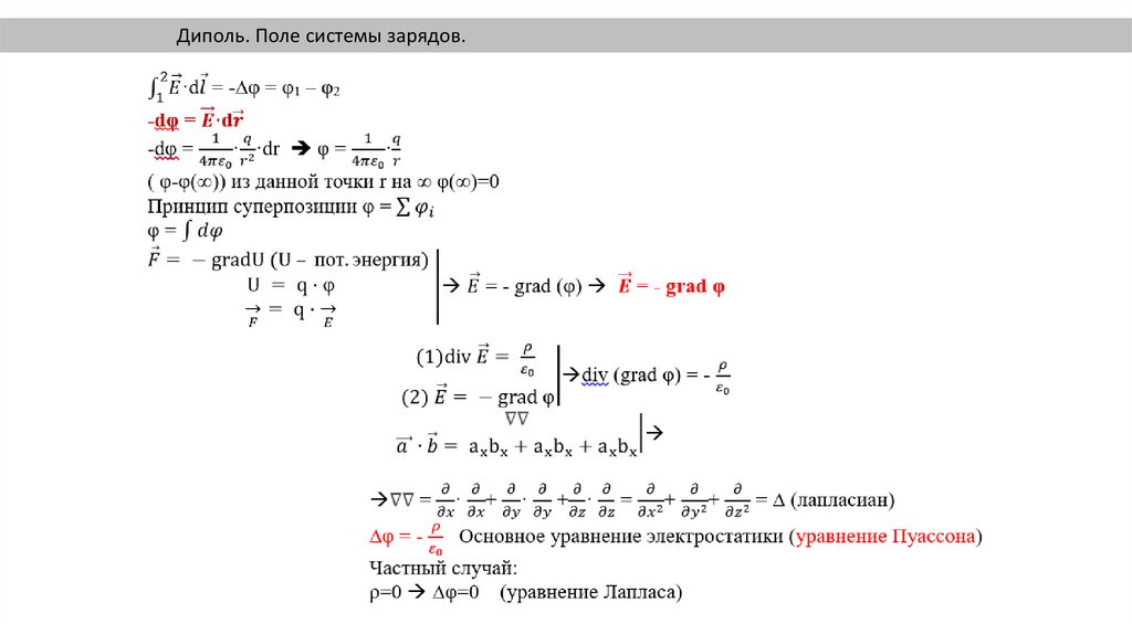
Диполь. Поле системы зарядов.
4.
Диполь. Поле системы зарядов.
5.
Диполь. Поле системы зарядов.
6.
Диполь. Поле системы зарядов.
7.
Диполь. Поле системы зарядов.
English
Русский
Правила