488.50K
Категория: ФизикаФизика

Градиент и его свойства

1.

ГРАДИЕНТ И ЕГО СВОЙСТВА.
Рассмотрим скалярное поле функции (r) = (х, у, z). Выберем некоторую
точку поля М (r); проведем через нее какую-либо прямую и обозначим через s
единичный вектор, направленный по этой прямой.
Возьмем на этой прямой соседнюю с М точку М' (r + s), где ММ'
бесконечно малая величина. При переходе от М к М' функция приобретает
приращение = (М') (М) = (r + s) (r).
1

2.

и перейдем к пределу, устремив к 0, полученный
Составим отношение
предел назовем производной по направлению s в точке М и обозначим через
(9.5)
Знание производной
для любого направления s позволяет вычислить во
всех точках, соседних с точкой М, значение функции с точностью до членов
второго порядка малости.
Для вычисления
введем систему координат х, у, z и заметим, что
функция (х, у, z) будет сложной функцией от s через посредство х, у, z. По
правилу дифференцирования сложных функций мы получим
(9.6)
и так как
(9.8)
то получается соотношение:
(9.9)
2

3.

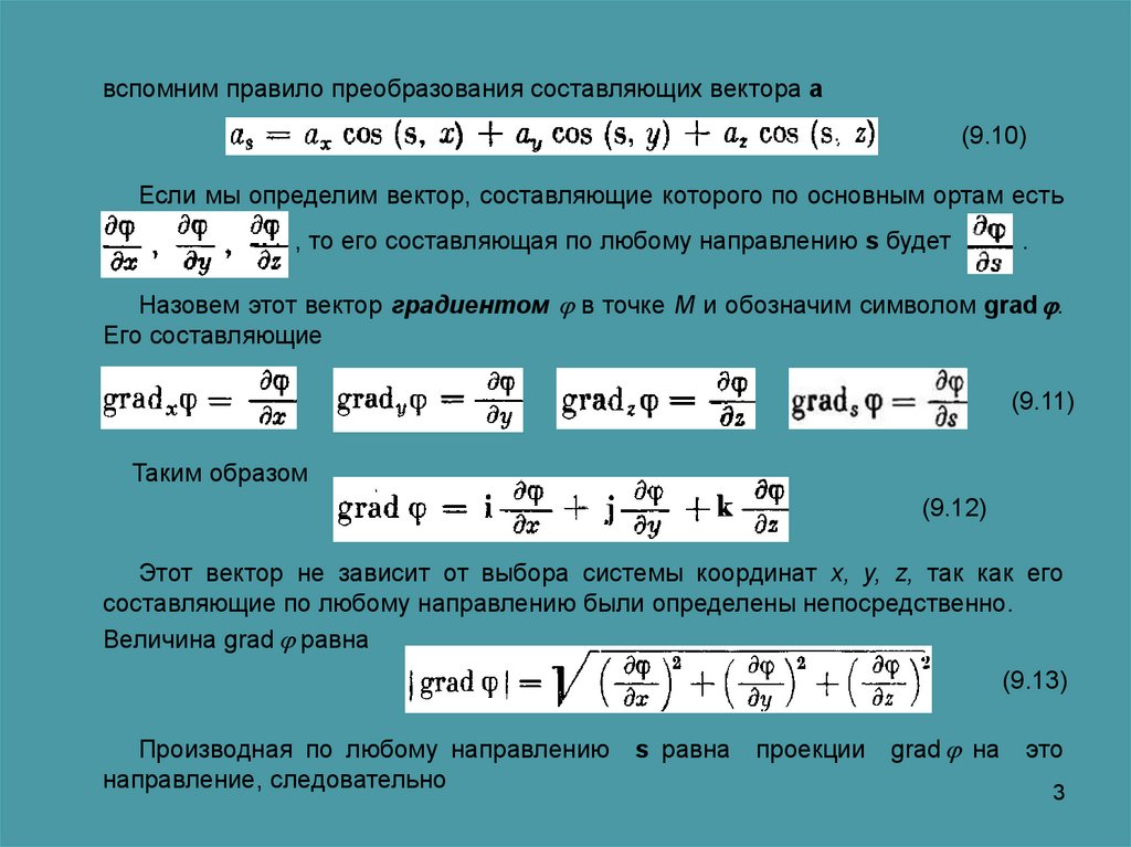
вспомним правило преобразования составляющих вектора а
(9.10)
Если мы определим вектор, составляющие которого по основным ортам есть
, то его составляющая по любому направлению s будет
.
Назовем этот вектор градиентом в точке М и обозначим символом grad .
Его составляющие
(9.11)
Таким образом
(9.12)
Этот вектор не зависит от выбора системы координат х, у, z, так как его
составляющие по любому направлению были определены непосредственно.
Величина grad равна
(9.13)
Производная по любому направлению
направление, следовательно
s равна
проекции
grad на
это
3

4.

(9.14)
Из этой формулы видно, что
достигает наибольшего значения для
направления s, совпадающего как
раз с направлением grad , причем это
наибольшее значение равно величине grad . Поэтому можно дать другое
определение градиента:
Градиентом
называется
вектор,
имеющий
направление
быстрейшего увеличения и по величине равный производной по этому
направлению.
Из других обозначений градиента укажем, как наиболее употребляемое,
, где знак читается «набла». При этом обозначении мы будем иметь
(9.15)
Из этой формулы видно, что является дифференциальным оператором.
(9.16)
который, будучи применен к скаляру , дает grad . Этот оператор, можно
рассматривать также как символический вектор. Его называют иногда
оператором Гамильтона.
4

5.

СВОЙСТВА ВЕКТОРА
grad
Проведем через точку М поверхность уровня функции и докажем, что
вектор градиента направлен по нормали к этой поверхности уровня в точке М.
Так как на поверхности уровня = const, то производная по всякому
направлению s, лежащему в касательной плоскости к поверхности уровня в
точке М, равна нулю, следовательно, для всякого такого направления по (9.14)
(10.1)
что может быть только, если grad перпендикулярен к поверхности уровня
в точке М.
grad направлен в ту сторону нормали,
куда возрастает.
Связь между градиентом функции и
производной от по различным направлениям
имеет
очень
простое
геометрическое
истолкование.
Проведем через точку М (рис. 10.1)
поверхность уровня = const, к этой
поверхности уровня восставим в точке М
нормаль MN и отложим по этой нормали вектор
.
5

6.

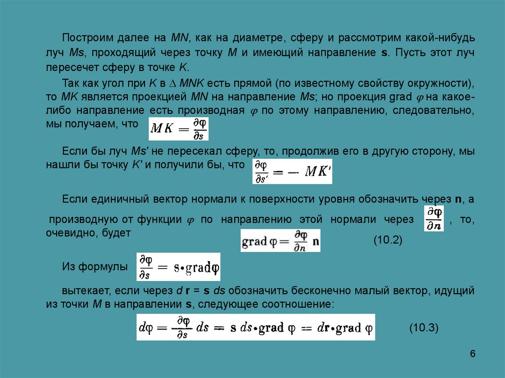
Построим далее на MN, как на диаметре, сферу и рассмотрим какой-нибудь
луч Ms, проходящий через точку М и имеющий направление s. Пусть этот луч
пересечет сферу в точке K.
Так как угол при K в MNK есть прямой (по известному свойству окружности),
то МK является проекцией MN на направление Ms; но проекция grad на какоелибо направление есть производная по этому направлению, следовательно,
мы получаем, что
Если бы луч Ms' не пересекал сферу, то, продолжив его в другую сторону, мы
нашли бы точку K' и получили бы, что
Если единичный вектор нормали к поверхности уровня обозначить через n, а
производную от функции по направлению этой нормали через
очевидно, будет
(10.2)
, то,
Из формулы
вытекает, если через d r = s ds обозначить бесконечно малый вектор, идущий
из точки М в направлении s, следующее соотношение:
(10.3)
6

7.

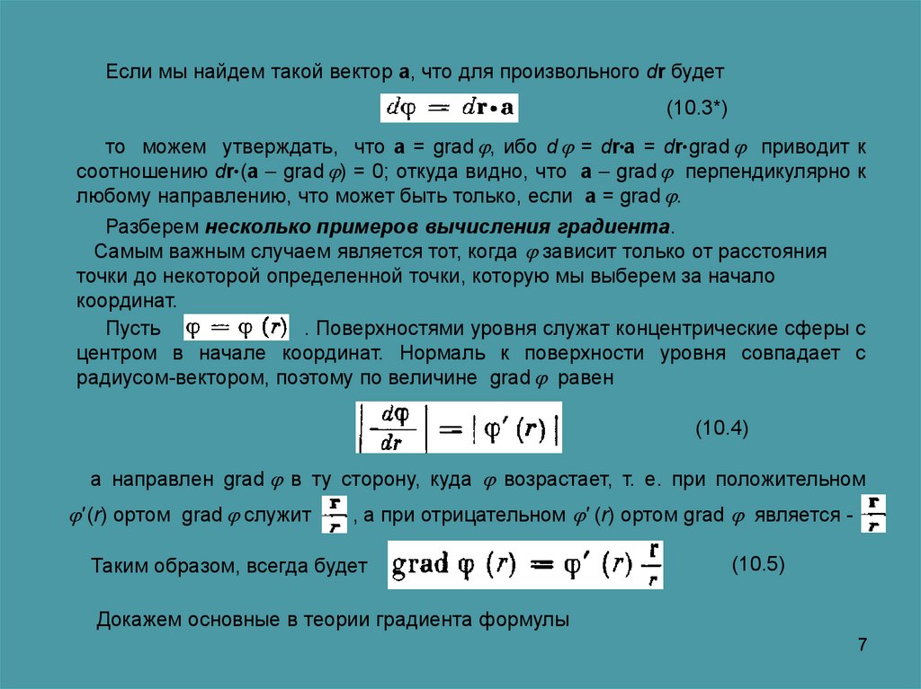
Если мы найдем такой вектор а, что для произвольного dr будет
(10.3*)
то можем утверждать, что а = grad , ибо d = dr a = dr grad приводит к
соотношению dr (a grad ) = 0; откуда видно, что а grad перпендикулярно к
любому направлению, что может быть только, если а = grad .
Разберем несколько примеров вычисления градиента.
Самым важным случаем является тот, когда зависит только от расстояния
точки до некоторой определенной точки, которую мы выберем за начало
координат.
Пусть
. Поверхностями уровня служат концентрические сферы с
центром в начале координат. Нормаль к поверхности уровня совпадает с
радиусом-вектором, поэтому по величине grad равен
(10.4)
а направлен grad в ту сторону, куда возрастает, т. е. при положительном
' (r) ортом grad служит
, а при отрицательном ' (r) ортом grad является -
Таким образом, всегда будет
(10.5)
Докажем основные в теории градиента формулы
7

8.

(10.6)
(10.7)
(10.8)
Проектируя, например, обе части равенства (10.6) на какое-либо направление
s, мы получаем
(10.9)
что производная суммы равна сумме производных.
Вектор, являющийся градиентом некоторого скаляра ,
потенциальным
вектором,
а
поле
такого
вектора
потенциальным. Величина же называется потенциалом.
называется
называется
8
English     Русский Правила