1.42M

Предварительный расчет потокораспределения

1.

Оглавление
3 Предварительный расчет потокораспределения ............................................ 6
4 Выбор номинального напряжения ................................................................... 14
5 Выбор сечений проводов линий электропередач .......................................... 15
6 Выбор трансформаторов .................................................................................... 41
7 Предварительный расчет потерь мощности и энергии и составление
баланса мощностей ................................................................................................. 44
8 Технико - экономический расчет ...................................................................... 56
10 Определение технико-экономических показателей спроектированной
сети ............................................................................................................................. 61
Библиографический список .................................................................................. 73

2.

1. Исходные данные на проектирование.
Шифр задания: 3; 1; 33; 3; 3; 3.
Координаты источников питания и подстанций, км: РЭС (источник
неограниченной мощности) – 0, 0; подстанция №1 – 5, 80; подстанция №2 – 10,
100; подстанция №3 – 50, 50; подстанция №4 – 60, 10.
Наибольшие зимние активные нагрузки подстанций и источников
ограниченной мощности: подстанция №1 – P1 = 25 МВт; подстанция №2 – P2 =
35 МВт; источник ограниченной мощности – P3 = -40 МВт; подстанция №4 – P4
= 40 МВт.
Коэффициенты мощности (cosφ) нагрузок и источников ограниченной
мощности (электростанций): подстанция №1 – cosφ1 = 0,9; подстанция №2 –
cosφ2 = 0,85; источник ограниченной мощности – cosφ3 = 0,85; подстанция №4 –
cosφ4 = 0,75.
Числа часов использования максимума нагрузки: подстанция №1 – Tmax,1
= 7500 ч; подстанция №2 – Tmax,2 = 6500 ч; подстанция №4 – Tmax,4 = 6500 ч.
Процентный состав потребителей электроэнергии по категориям
надежности: подстанция №1 – 15/15/70; подстанция №2 – 25/75/-; подстанция
№4 – 70/20/10.
Отношение наименьших летних нагрузок к наибольшим зимним
нагрузкам составляет 0,95.
Напряжение на шинах РЭС в нормальном режиме максимальных
нагрузок и в послеаварийном режиме равно 1,1Uн, а в режиме минимальных
нагрузок – 1,05Uн, где Uн – номинальное напряжение сети.
Средний номинальный коэффициент мощности cosφср генераторов
системы, в которую входит проектируемый район, составляет 0,85.
Сеть проектируется для Западной Сибири.

3.

2. Выбор конфигурации сети.
Согласно исходным данным, источник питания и нагрузки имеют следующик
координаты, км: РЭС – 0, 0; подстанция №1 – 5, 80; подстанция №2 – 10, 100;
подстанция №3 – 50, 50; подстанция №4 – 60, 10.
Часть потребителей каждой подстанции относятся к I и II категориям
надежности. Поэтому они должны получать энергию минимум от двух
источников питания. В качестве этих источников будем рассматривать
раздельно работающие секции шин РЭС. В соответствии с этим выбираем 2
варианта сети:
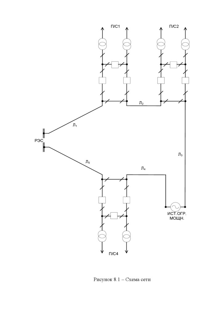
1. Кольцевая сеть с пятью линиями Л1, Л2, Л3, Л4, Л5. (рис. 2.2)
2. Разомкнутая сеть Л1, Л2, Л3, Л4 (рис. 2.3) . По каждой трассе
прокладывается две параллельных линии ( на отдельных опорах), что
показано на рисунке двумя чёрточками. Это необходимо по требованиям
надежности электроснабжения потребителей I категории при отсутствии
источника ограниченной мощности.
Рис. 2.1. Взаимное расположение подстанций и источника питания.

4.

Рис. 2.2. Кольцевая сеть.
Рис. 2.3. Разомкнутая сеть.

5.

3 Предварительный расчет потокораспределения
Определим длины линий. Длина каждой линии равна корню квадратному
из суммы квадрата разности абсцисс и квадрата разности ординат точек,
соединяемых линией.
Рисунок 3.1- Первый вариант сети
Линия Л1 соединяет РЭС и подстанцию №1. Согласно исходным данным,
координаты РЭС –0, 0 км; координаты подстанции №1 – 5, 80 км. Тогда длина
линии равна:
English     Русский Правила