6.28M
Категория: МатематикаМатематика

Математика. Лекция 2. Ранг матрицы. Системы линейных уравнений

1.

Математика
Лекция 2
Ранг матрицы. Системы линейных уравнений
• Ранг матрицы
• Системы линейных
уравнений
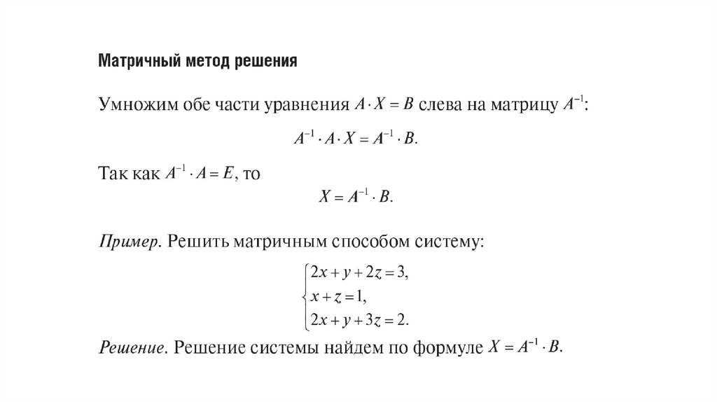
• Матричный метод решения
• Формулы Крамера
• Метод Гаусса
• Системы линейных
однородных уравнений,
фундаментальная система
решений
1/8/2022

2.

3.

4.

5.

6.

7.

8.

9.

10.

11.

12.

13.

14.

15.

16.

17.

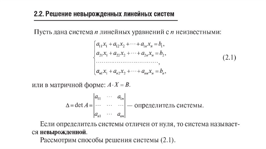
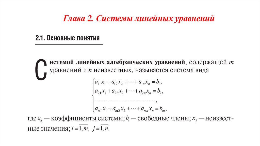
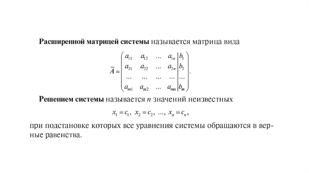
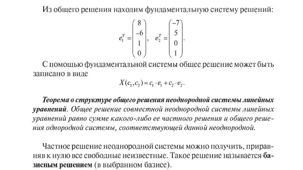
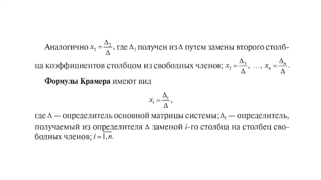
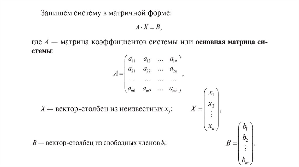
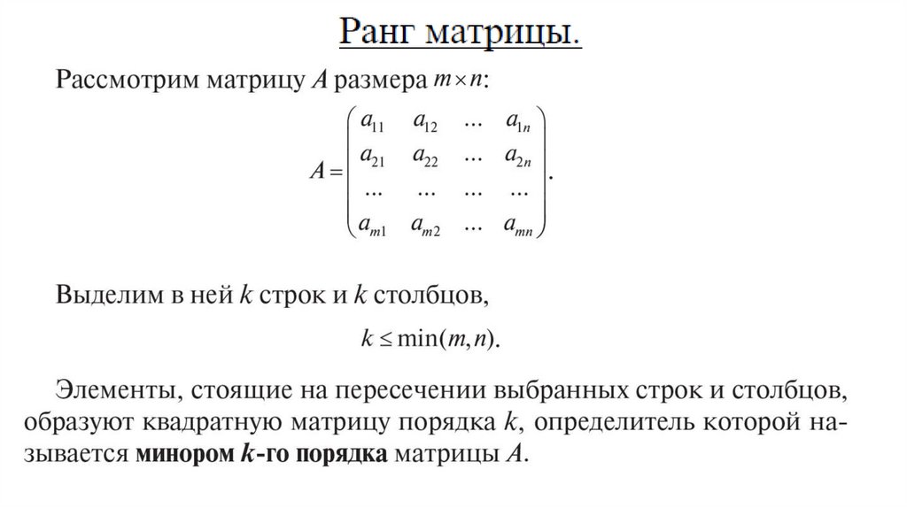
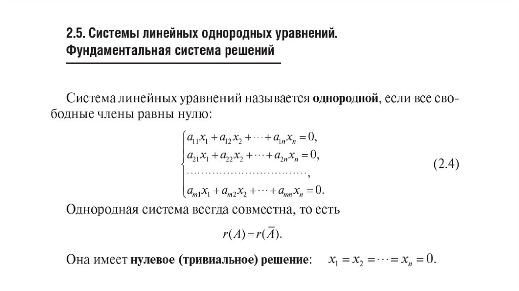
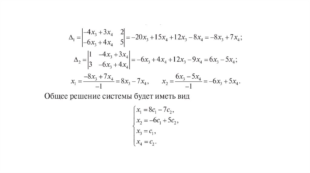
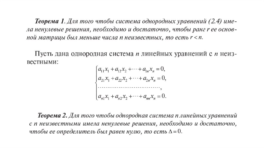
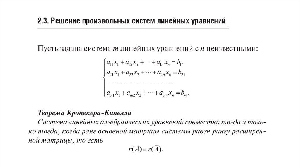
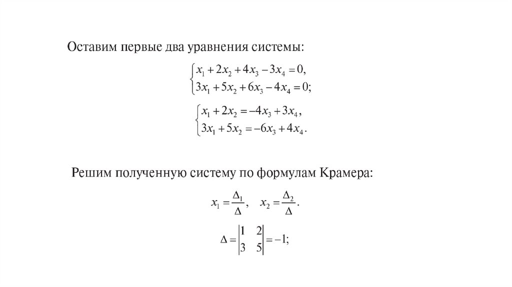
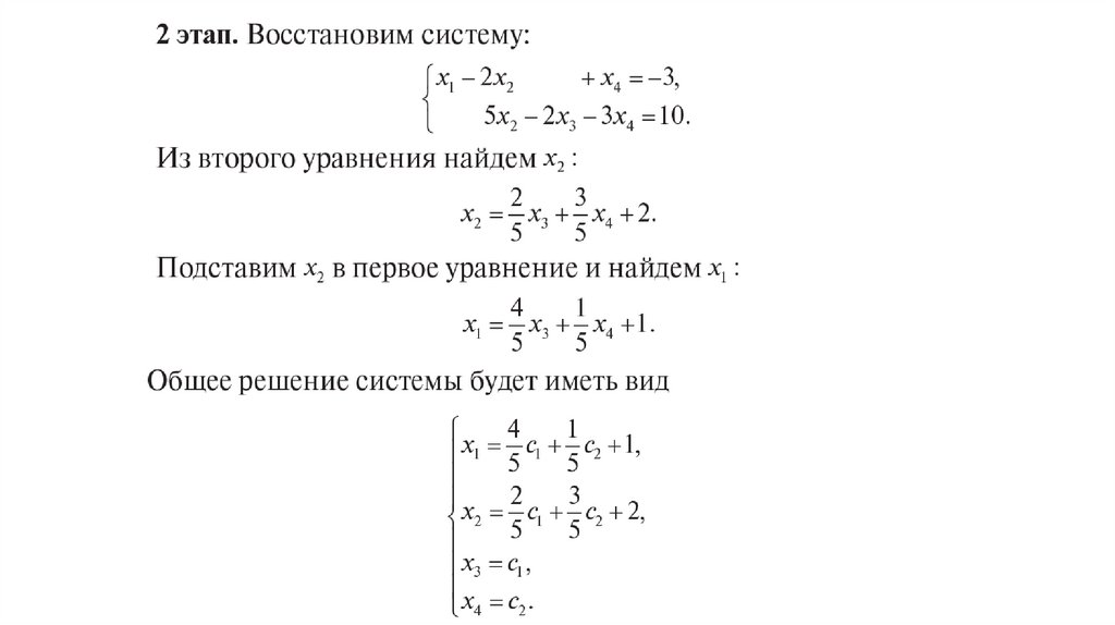
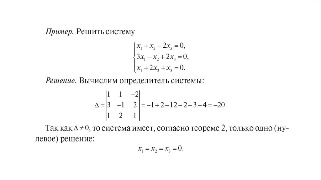
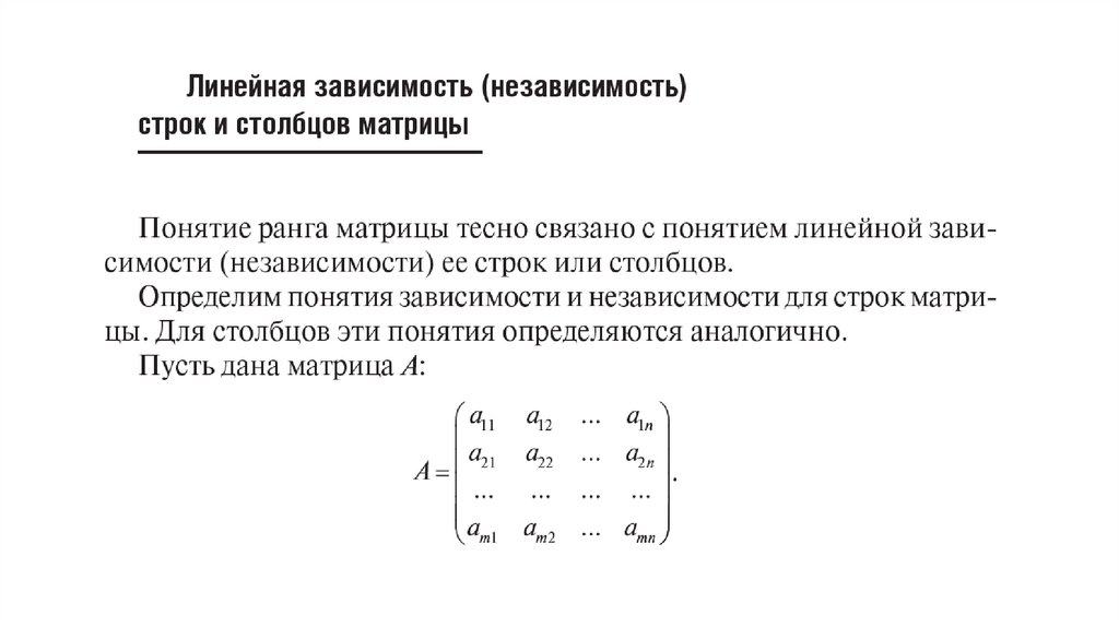
Глава 2. Системы линейных уравнений
English     Русский Правила