3.71M
Категория: ФизикаФизика

Тезисы. Лекция 2

1.

Физика
Преподаватель
Соколов Александр Николаевич

2.

Лекция 2 - Тезисы
• Виды теплопередачи
• Уравнение теплопроводности
• Теплообмен на поверхностях ограждения
2

3.

Температурное поле
-
одновременное распределение температур в
рассматриваемой среде
3

4.

Изолинии температур двумерного поля: x, y –
направление координат t = f (x,y)
4

5.

Градиент температуры
t t t
gradt i
j k
x
y
z
5

6.


Тепловой поток – количество теплоты переносимое за
единицу времени
Q, Вт
Плотность теплового потока – количество теплоты,
переносимое за единицу времени через единицу
площади
q, Вт/м
2
6

7.

Однородное температурное поле в плоской протяжённой
стене:
t = f(x); t – изолинии температур; Q – направление потока
тепла
7

8.

Схема распределения температур и одномерного направления потоков
тепла в плоских ограждающих конструкциях, однородных в
теплофизическом отношении
t1-t4 - изолинии распределения температур; Q – одномерное направление потока
тепла нормальное к изолиниям температур
а – конструкция, выполненная из одного материала;
б – конструкция слоистая, выполненная из различных материалов;
8

9.

Элементы формирования двумерных (1, 2, 3, 4) и
трёхмерных (5, 6, 7) температурных полей в наружных
ограждениях здания
9

10.

Двумерные (плоские) температурные поля геометрически сложных
элементов однородных наружных стен: а – наружного угла; б - простенка
10

11.

Виды
теплопередачи
Теплопроводность
Конвекция
Излучение
11

12.

Виды теплопередачи
• Теплопроводность
-
теплообмен между непосредственно соприкасающимися
частицами среды с различной температурой, при котором
происходит обмен энергией теплового движения структурных
частиц (молекул, атомов, свободных электронов)
-
Теплопроводность не связана с переносом вещества
12

13.

Метод измерения теплопроводности
13

14.

Решение задач теплопроводности
связано с определением
уравнение Лапласа
уравнение Фурье
14

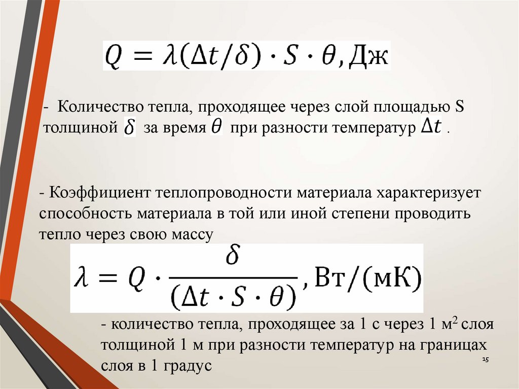
15.

- Количество тепла, проходящее через слой площадью S
толщиной
за время при разности температур
.
- Коэффициент теплопроводности материала характеризует
способность материала в той или иной степени проводить
тепло через свою массу
- количество тепла, проходящее за 1 с через 1 м2 слоя
толщиной 1 м при разности температур на границах
15
слоя в 1 градус

16.

Решение задач теплопроводности связано
с определением
t f ( x, y, z )
уравнение Лапласа
t f ( x, y, z, )
уравнение Фурье
q gradt

17.

Дифференциальное уравнение
теплопроводности (уравнение Фурье)
при отсутствии внутренних источников
тепла
t t t t
( 2 2 2)
c x y z
2
t
2
t
c
2
2

18.

Коэффициент
температуропроводности
м
a
c с
2

19.

Дифференциальное уравнение
теплопроводности (уравнение Фурье)
при отсутствии внутренних источников
тепла
2
2
2
t
t t t
a( 2 2 2 )
x y z
t
2
a t

20.

Дифференциальное уравнение
теплопроводности при одномерном
распространении тепла (в направлении x)
уравнение Фурье
t
t
2
c x
2

21.

Дифференциальное уравнение
теплопроводности при одномерном
распространении тепла (в направлении x)
уравнение Фурье
t
t
a 2
x
2

22.

Физический смысл уравнения Фурье
в каждой точке среды
изменение температуры во времени
пропорционально
пространственному изменению градиента
температуры
22

23.

В случае неоднородного материала
dt
q ( x )
dx
dq
d
dt
( x )
dx
dx
dx

24.

Нелинейное уравнение
теплопроводности с переменными
коэффициентами
t
t
c ( x)
( x )
x
x
t
t
t
t
c ( x, y, z )
( x, y, z ) ( x, y, z ) ( x, y, z )
x
x y
y z
z

25.

Уравнение Фурье
является
уравнением нестационарного поля
любого потенциала переноса
25

26.

При стационарных условиях
t
0
26

27.

Дифференциальное уравнение
температурного поля
при стационарных условиях
уравнение Лапласа
t t t
0
2
2
2
x
y
z
2
2
2
d t
0
2
dx
2

28.

Физический смысл уравнения Лапласа
t t t
0
2
2
2
x
y
z
2
2
2
t
t
t
2 2 2 0
x
y
z
2
2
2
q q q
0
x y z
28

29.

При одномерной передаче тепла
через однородный слой
2
t f (x)
d t
0
2
dx
– линейная функция
• Плотность теплового потока
q Const

30.

Плотность теплового потока
q gradt
dt
q
dx
30

31.

Для плоского однородного слоя
2
d t
0
2
dx
Граничные условия:
x 0 t 1
x t 2

32.

1 2
t 1
x
q 1 2

33.

2
Интегрируем
d t
0
2
dx
dt
C1
dx
t C1 x C 2

34.

t C1 x C 2
Из граничных условий
x 0 t 1
x t 2
C2 1
2 C1 C 2
1 2
C1

35.

Распределение температур
по толщине слоя
t C1 x C 2
1 2
t
x 1
1 2
t 1
x

36.

Плотность теплового потока
dt
q
dx
1 2
dt
C1
dx
q 1 2

37.

Термическое сопротивление
R

38.

В случае неоднородного материала
t
t
c ( x)
( x )
x
x
t
(
x
)
0
x
x
t
0
R
x
t
0
2
R
2

39.

Конвекция
– перенос тепла движущимися
частицами жидкости или газа. При
этом перенос теплоты осуществляется
одновременно конвекцией и
теплопроводностью
English     Русский Правила