2.40M
Категория: МатематикаМатематика

Прикладная статистика в управлении персоналом. Лекция 4.1. Статистическое изучение взаимосвязи социально-экономических явлений

1.

Прикладная статистика в
управлении персоналом

2.

Лекция 4.1. Статистическое изучение взаимосвязи
социально-экономических явлений
План
1. Понятие статистической связи.
2. Метод параллельных рядов.
3. Коэффициент корреляции рангов.
4. Коэффициент коикордации.
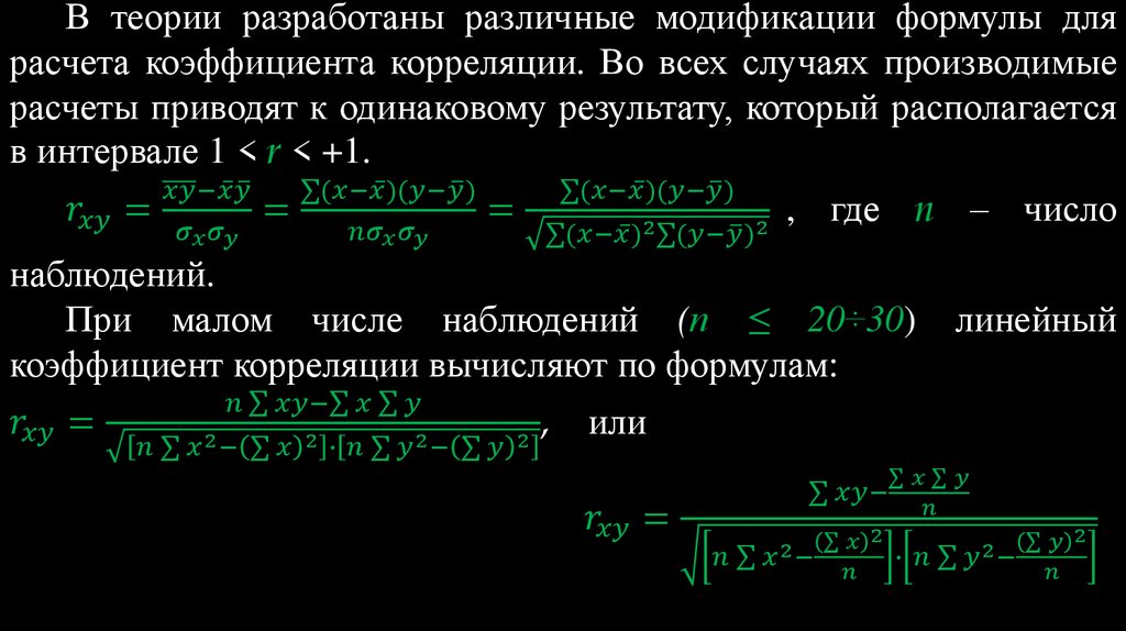
5. Линейный коэффициент корреляции.
6. Регрессионный анализ
.

3.

1. Понятие статистической связи.

4.

Одна из основных задач социальной статистики - анализ
причинно-следственных
связей
между
статистическими
показателями.
Очевидно, что в реальной действительности на одно и то же
следствие влияет комплекс факторов. (Например, на текучесть
кадров влияют: заработная плата, социальные гарантии, отношения
в коллективе, зарплата на соседних предприятиях…).
Глубина анализа причинно-следственных связей достигается за
счет более полного учета всех возможных переменных величин при
построении статистической модели связей.
Раздел прикладной статистики, изучающий взаимосвязи
социально-экономических явлений, называется теорией корреляции
и регрессии. Ее основоположники - английские ученые Ф. Тальтон
(1822—1911) и К. Пирсон (1857—1936).

5.

Построение прикладных математических моделей предполагает
некоторое упрощение, обусловленное невозможностью учета
влияния всех факторов.
При выборе типа статистической модели необходимо учитывать
наличие:
- большого числа разнообразных факторов;
- эффекта их совместных воздействий.
При проведении оценки на основе выборочного наблюдения количественные меры связей могут зависеть от влияния
второстепенных причин и не являться следствием существования
зависимости между изучаемыми величинами (Например, если
объем выборочной совокупности недостаточен для получения
репрезентативных данных).

6.

Очевидно, что такого рода недостатки при моделировании
связей легко выявляются, а методы корреляционного и
регрессионного анализа допускают упрощение сложной модели без
существенных потерь в качестве и содержании получаемой
информации и, как инструмент анализа позволяет решать
следующие задачи в области анализа связей:
• измерение тесноты связи между переменными величинами;
• определение направления связи;
• представление в формализованном виде характеристик связи;
• установление
аналитического
выражения
(формы)
взаимосвязи между признаками единиц совокупности;
• определение возможных ошибок показателей тесноты связи
и параметров уравнений регрессии.

7.

Для измерения и количественного выражения взаимосвязей
между показателями используется ряд методов:
- метод сопоставления параллельных рядов;
- графический;
- метод аналитических группировок;
- метод корреляционных таблиц;
- дисперсионный анализ;
- корреляционный анализ.
Данные методы позволяют ответить на вопросы о:
- наличии (или отсутствии) связи;
- ее направлении и форме;
- о силе и тесноте связи.
В статистике различают два типа связей: функциональную и
статистическую (стохастическую).

8.

Функциональной является связь, при которой конкретному
значению независимого (факторного) признака x соответствует
одно значение зависимого (результативного) признака у.
Функциональная связь может быть определена и в случаях
влияния многих переменных величин (x1, x2, … xn) на
результативный признак. Соотношение между результативным
признаком у и факторным x в общем виде может быть записано так:
English     Русский Правила