957.02K
Категория:
Математика
Похожие презентации:
Свойства уравнения
Основные свойства уравнения
Решение задач на свойства
Свойства дисперсии
Логарифмы и их свойства
Свойства средней арифметической
Свойства четырехугольников. Решение задач
Неравенства. Их свойства. Решение неравенств
Неравенства. Их свойства. Решение неравенств
Свойства чисел
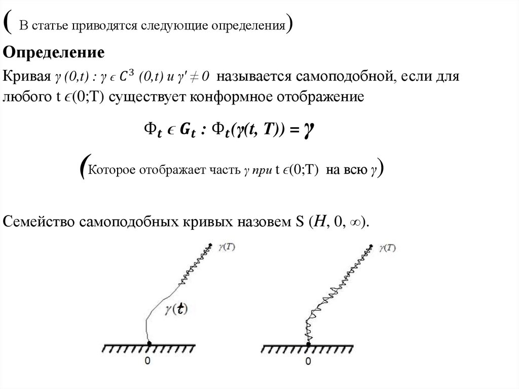
Свойства решений уравнения Левнера
1.
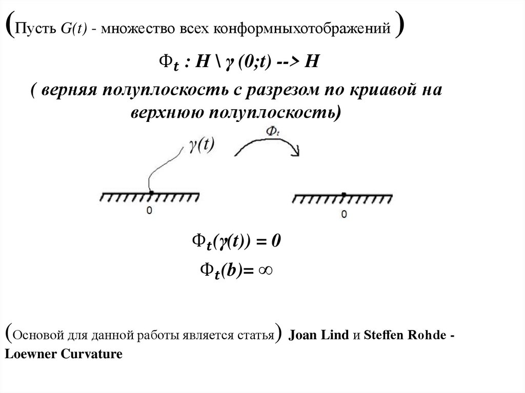
Рассмотрим отображение верхней полуплоскости с разрезом по простой
кривой γ(0;t] на верхнюю полуплоскость, порождаемое хордовым
уравнением Левнера с начальным условием
где λ
English
Русский
Правила