120.71K
Категория: МенеджментМенеджмент

Основы организации ТО и Р АЭС и ПНК (тема 1)

1.

Техническое обслуживание и ремонт
АЭС и ПНК
Тема 1. Основы организации ТО и Р АЭС и ПНК
ПЗ 1. Разработка структуры цеха оперативного ТО ВС

2.

Разработать структуру цеха оперативного ТО с расчетом оптимального
числа бригад ИТС дли ТО самолетов
Номер
варианта
1
1
2
3
4
5
6
7
8
9
10
11
12
13
14
15
16
17
18
19
Парк
обслуживаемых
самолетов
2
10
12
14
16
18
20
20
20
20
20
20
20
20
20
20
20
15
15
15
Периодичность
поступления каждого
самолёта на ТО, ч.
3
5
5
5
5
5
5
6
7
8
9
10
11
12
13
14
15
16
17
18
Среднее время
ТО самолета
бригадой, ч.
5
1,5
1,5
1,5
1,5
1,5
1,5
1,5
1,5
1,5
1,5
1,5
1,5
4
4
4
4
4
4
4
Оптимальное
число бригад
ТО находится
из условия, что
коэффициент
простоя
требования в
очереди на ТО
должен быть
меньше 0,01
Минимальное
число бригад ТО,
обеспечивающих
невозрастание
очереди n=1..10.

3.

Красный шрифт значения по варианту, зеленый – выбор согласно условиям задачи
- Парк обслуживания самолетов
N= 20;
- Периодичность поступления каждого самолета на ТО, час
T= 11;
- Среднее время ТО самолета бригадой, час
Т0= 1,5;
- Минимальное число бригад ТО,
обеспечивающих невозрастание очереди
n= 1 .. 8;
- Количество требований на обслуживание может быть k= 1 .. 20.

4.

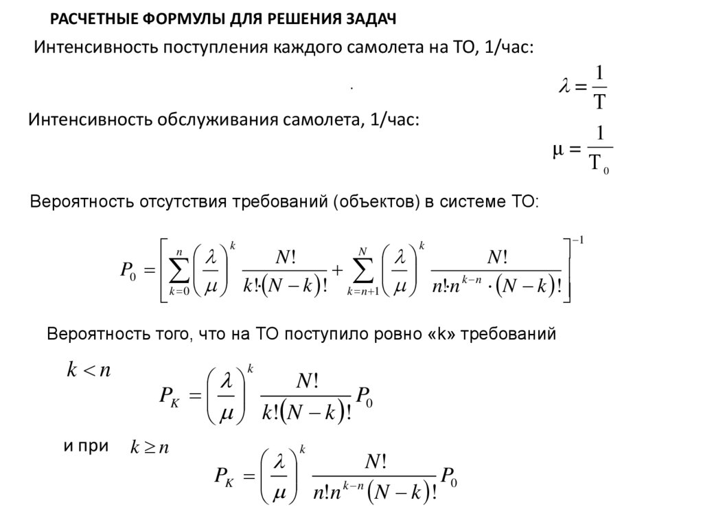
РАСЧЕТНЫЕ ФОРМУЛЫ ДЛЯ РЕШЕНИЯ ЗАДАЧ
Интенсивность поступления каждого самолета на ТО, 1/час:
.
Интенсивность обслуживания самолета, 1/час:
1
Т
1
μ=
Т0
=
Вероятность отсутствия требований (объектов) в системе ТО:
k
N
n k
N!
N!
P0
k n
k 0 k! N k ! k n 1 n! n N k !
Вероятность того, что на ТО поступило ровно «k» требований
k n
и при
k
N!
PK
P0
k! N k !
k n
k
N!
PK
P0
k n
n!n N k !
1

5.

0.08
0.06
График вероятности
отсутствия требований (объектов)
ТО
Po( n)0.04
0.02
0
0
2
4
6
n
P1 k
P2 k
0.2
P3 k
P4 k
График вероятности того,
что на ТО поступило ровно
"k" требований
P5 k
P6 k
0.1
P7 k
P8 k
0
5
10
15
k
20

6.

Средняя длина очереди на ТО:
M oh
N
P ( k n)
k n 1
k
10
M oh( n)
5
0
0
2
4
n
6

7.

15
Среднее число объектов в системе ТО:
N
M co Pk k
10
k 1
M co( n)
5
0
2
4
6
8
n
Среднее число свободных групп ТО:
5
n 1
4
M сг Pk (n k )
k 0
3
M c( n)
2
1
0
0
2
4
n
6

8.

Коэффициент простоя объекта в очереди:
M oh
K oh
M oh n
0.8
0.6
Koh( n)
0.4
0.2
0
2
4
6
По значению
коэффициента простоя в
очереди определяем
оптимальное число бригад.
Это значение находится из
условия, что :
Koh ( n) 0.01
n
Коэффициент исправности объектов:
1
Kи 1
0.8
Ki( n)
0.6
0.4
0
2
4
n
6
M co
N

9.

Коэффициент простоя групп на ТО:
0.8
0.6
K пр. г
Kpg( n)0.4
M сг
n
0.2
0
0
2
4
6
8
n
Вероятность занятости всех групп ТО:
1
N
Pk n Pk
0.8
k n
0.6
Pzg( n)
0.4
0.2
0
0
2
4
n
6
8

10.

Вероятность, что за время t закончится обслуживание ровно n
объектов:
s
n t n t
q (t )
e
s
s!
Вероятность времени ожидания в очереди меньше t:
P(tож t ) 1
s k n
N
P q (t )
k n 1
k
P 1 t
P 2 t
1
P 3 t
P 4 t
P 5 t
P 6 t
0.5
0
0
2
4
6
t
8
10
s 0
s

11.

Среднее время ожидания в очереди:
Tожoh
M oh
n
15
10
Tozhoh( n)
5
0
0
2
4
n
6
8
English     Русский Правила