B, Al, Ga, In, Tl электронная конфигурация
5.30M
Категория: ХимияХимия

Р-элементы III группы

1.

р-элементы III группы;
IIIA группа; 13 группа
+113
Nh, [289]
США, РФ, Япония, 2004;
утверждён в 2016 г.
Название «нихоний» (Nihonium, Nh) предложено по
одному из двух вариантов названия Японии – “Нихон”,
что переводится как «Страна восходящего солнца».

2.

3. B, Al, Ga, In, Tl электронная конфигурация

B I ?; 1 ? Нет!
B* III; 3;
B
Э*
Э I; +1
Э* III; +3
Tl+3 – Ох, E =0.71 B

4.

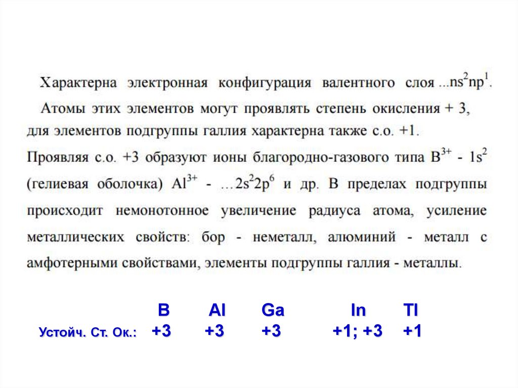
Устойч. Ст. Ок.:
+3
+3
+3
+1; +3
+1

5.

6.

7.

Устойч. Ст. Ок.:
B
+3
Al
+3
Ga
+3
In
+1; +3
Tl
+1

8.

9.

Вкрист. + конц. HF, HCl, NaOH /
Вам. более активен, медленно реагирует t

10.

11.

Гидриды бора. ДИБОРАН
Трёхцентровые
двухэлектронные
связи: 3с-2е (!!!)
Классич. ковал. связи:
8св.*2е‾ = 16е‾ (!!!)

12.

Гидриды бора.
Диборан В2Н6, тетраборан В4Н10, пентаборан В5Н9, …
Трёхцентровые двухэлектронные связи: 3с-2е;
часто называют «банановые связи»;
Координационная ненасыщенность атома В
Диборан
Тетраборан

13.

Разнообразие боранов

14.

= борогидриды Ме
NaBH4, LiBH4, LiAlH4
Неорг.хим.
Орг.хим.

15.

16.

17.

Оксид бора: В2О3 и (В2О3)n
Борный ангидрид – б/цв. (бел.) тугоплавкое в-во.
Аморфное (стеклообразное) или кристалл. состояние.
Аморфный В2О3 имеет слоистую структуру (d (слои)=0,185 нм),
внутри слоя – равносторонние треугольники (d(В–О)=0,145 нм).
Плавится в интервале температур 325–450 °C, обладает высокой твёрдостью.
Кристалл. В2О3 построен из треугольников ВО3, которые соединены в
трёхмерную структуру.
Плавится при Т= 570 °C, выше 1450 °C испаряется в виде мономеров.

18.

Борная кислота. Н3ВО3; НВО2, Н2В4О7,…
Особенность (!) поведения в растворе (ЭЛД):
Ортоборная кислота
2
+2
[В4О5(ОН)4]2– + 5 H2O
Бура, боракс Na2В4О7 10H2O = Na2[В4О5(ОН)4] 8H2O

19.

борнометиловый эфир
English     Русский Правила