676.50K
Категория: МатематикаМатематика

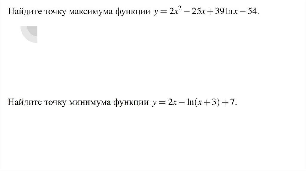
ЕГЭ профиль. Наибольшее и наименьшее значение функции. Задание 11

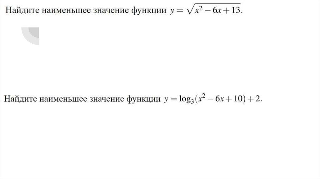
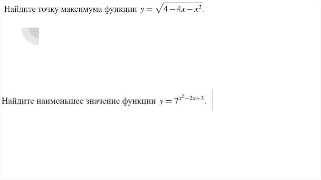
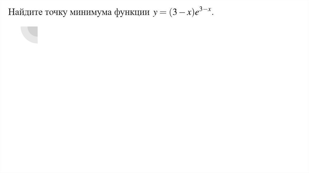
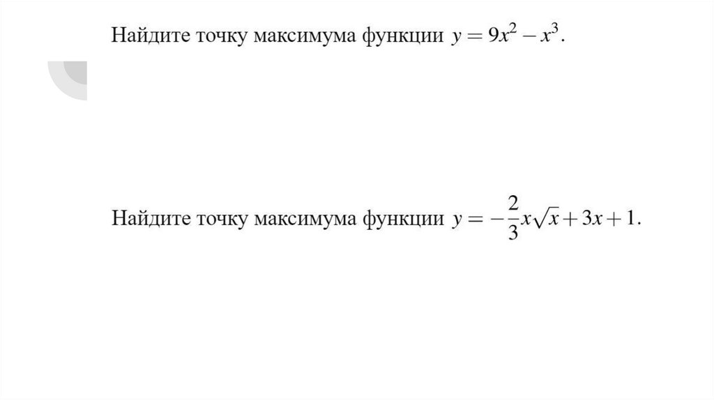
1.

ЕГЭ профиль
Наибольшее и наименьшее
значение функции
Задание 11

2.

• Связь производной и функции

3.


Как будем находить производную?

4.

5.

6.

7.

8.

9.

10.

11.

12.

13.

14.

15.

16.

17.

18.

Мы рассмотрели прототипы
задания №11 ЕГЭ
«Наибольшее и наименьшее значение
функции»
На этом урок окончен
-
Постарайтесь сделать Д/З
Все вопросы пишите в чат
English     Русский Правила