836.08K

Классификация системы массового обслуживания

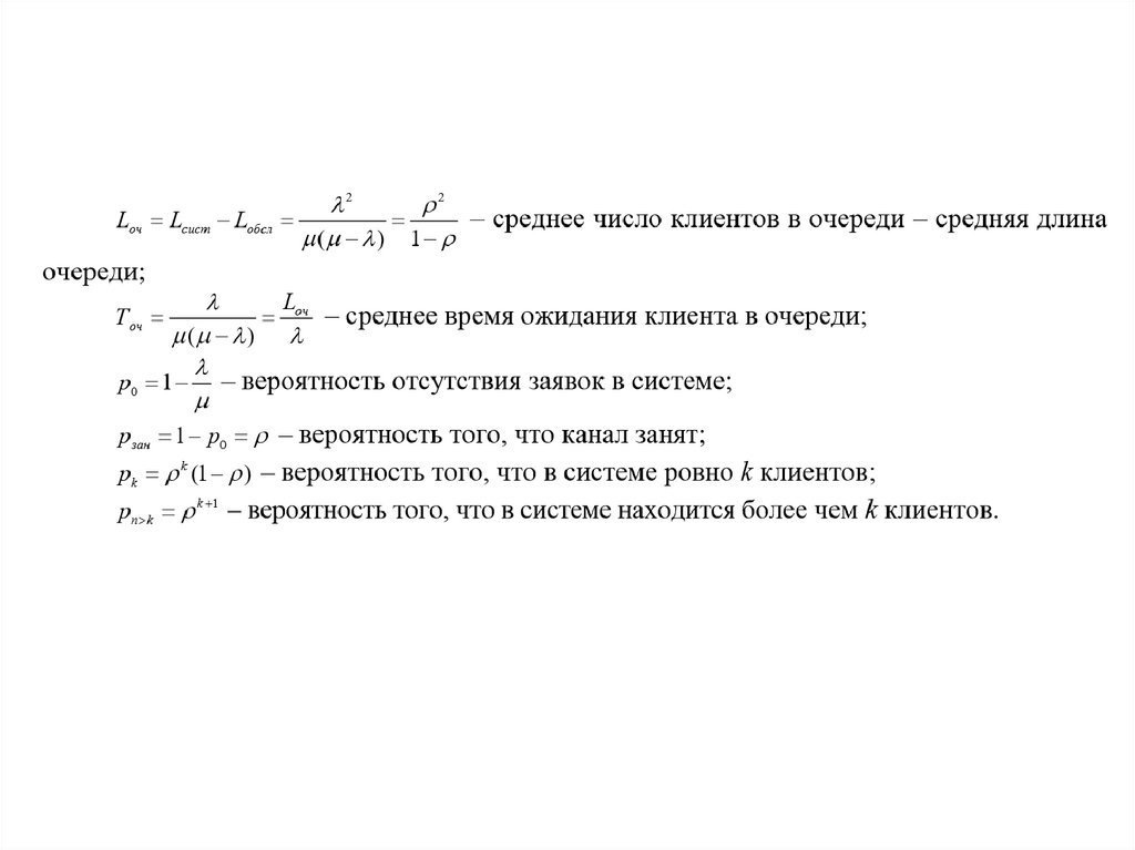
1.

Классификация

2.

Интенсивность потока заявок

3.

Интенсивность потока
обслуживания

4.

5.

Интенсивность нагрузки

6.

Граф состояний

7.

Граф состояний одноканальной СМО
с ограниченной очередью

8.

Одноканальная СМО с
неограниченной очередью

9.

10.

11.

Задание

12.

Определить интенсивность потока
за час работы
Часы\Дни 1
1
5
2
6
3
8
4
9
5
3
6
2
7
6
8
6
9
1
2
3
2
3
4
6
7
3
6
8
9
4
1
7
5
8
3
2
4
6
7
5
7
5
3
8
5
4
4
3
2
6
6
8
3
1
1
3
5
7
8
7
5
6
3
5
1
2
3
6
7
8
3
1
4
6
7
8
2
4
6
9
4
7
5
5
3
2
1
1
1
10
5
6
7
8
2
4
5
6
2
1
8
4
6
4
3
2
5
7

13.

Определить интенсивность
обслуживания
Номер
интервала
1
2
3
4
5
6
6
7
9
Интервал времени
обслуживаничя
0--5
6--10
11--15
16--20
21--25
26--30
31--35
36--40
41--45
Частота
2
3
4
21
16
7
4
2
1

14.

Составить графы состояний:
1. Одноканальная СМО с отказом
2. Многоканальная СМО с отказом
English     Русский Правила