2.66M
Категория: МатематикаМатематика

Усеченный конус. Часть 5

1.

Усеченный конус

2.

Сегодня на уроке:
Усеченный конус
Определение
усеченного конуса
Элементы
усеченного конуса
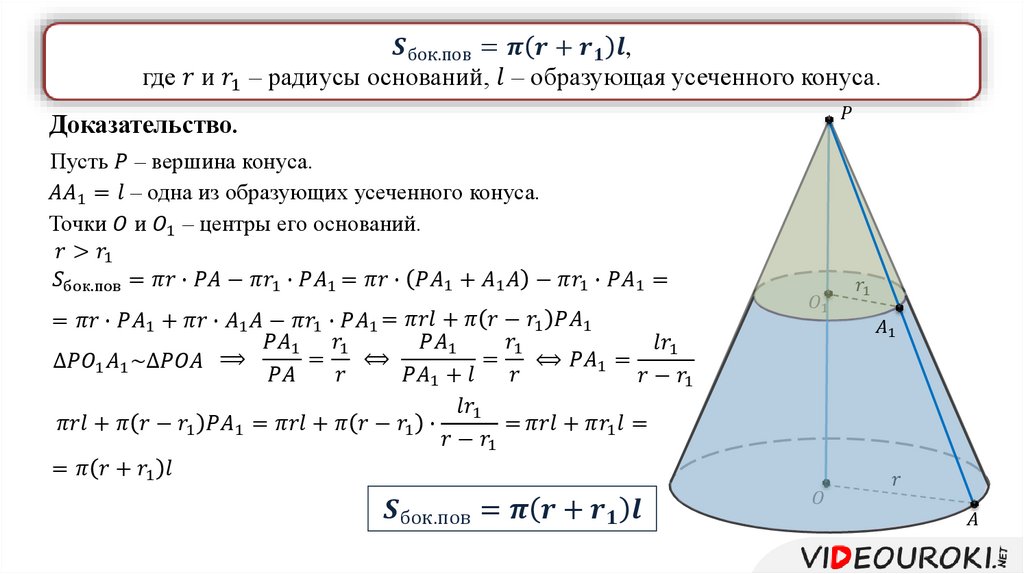
Площадь боковой и
полной поверхностей
усеченного конуса

3.

Усеченный конус

4.

Усеченный конус

5.

Определение. Усеченным конусом называется часть конуса, расположенная между
English     Русский Правила