Приложение теории вычетов к криптографии. Цикловая структура перестановки
Шифр Юлия Цезаря
Усовершенствование шифра Юлия Цезаря путём перехода к числовому шифрованию
Применение теории сравнений
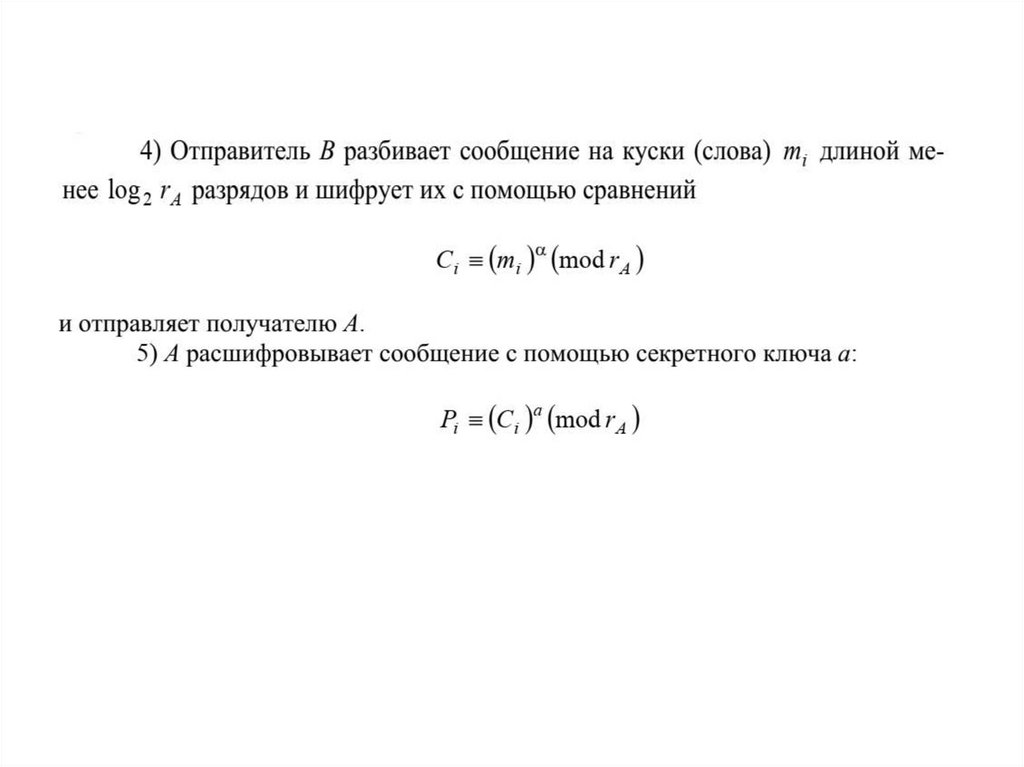
Обобщение усовершенствованного шифра Юлия Цезаря
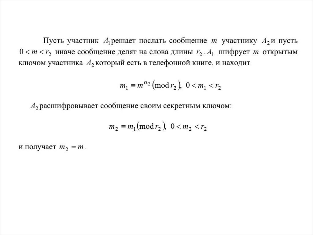
Шифрование открытым ключом
1.49M

Приложение теории вычетов к криптографии. Цикловая структура перестановки

1. Приложение теории вычетов к криптографии. Цикловая структура перестановки

2.

Основой всякого шифра является система правил замены символов
передаваемого сообщения на другие символы, делающие передаваемое
сообщение внешне бессмысленным. Одновременно должны быть
разработаны правила обратной замены символов, т.е. ключ шифра.
Мы рассмотрим для примера шифр Юлия Цезаря и этапы его
усовершенствования от замены буквы на букву до применения теории
сравнений.

3. Шифр Юлия Цезаря

4. Усовершенствование шифра Юлия Цезаря путём перехода к числовому шифрованию

5.

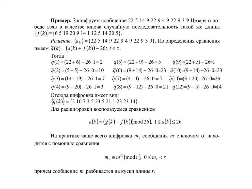
6. Применение теории сравнений

7. Обобщение усовершенствованного шифра Юлия Цезаря

8.

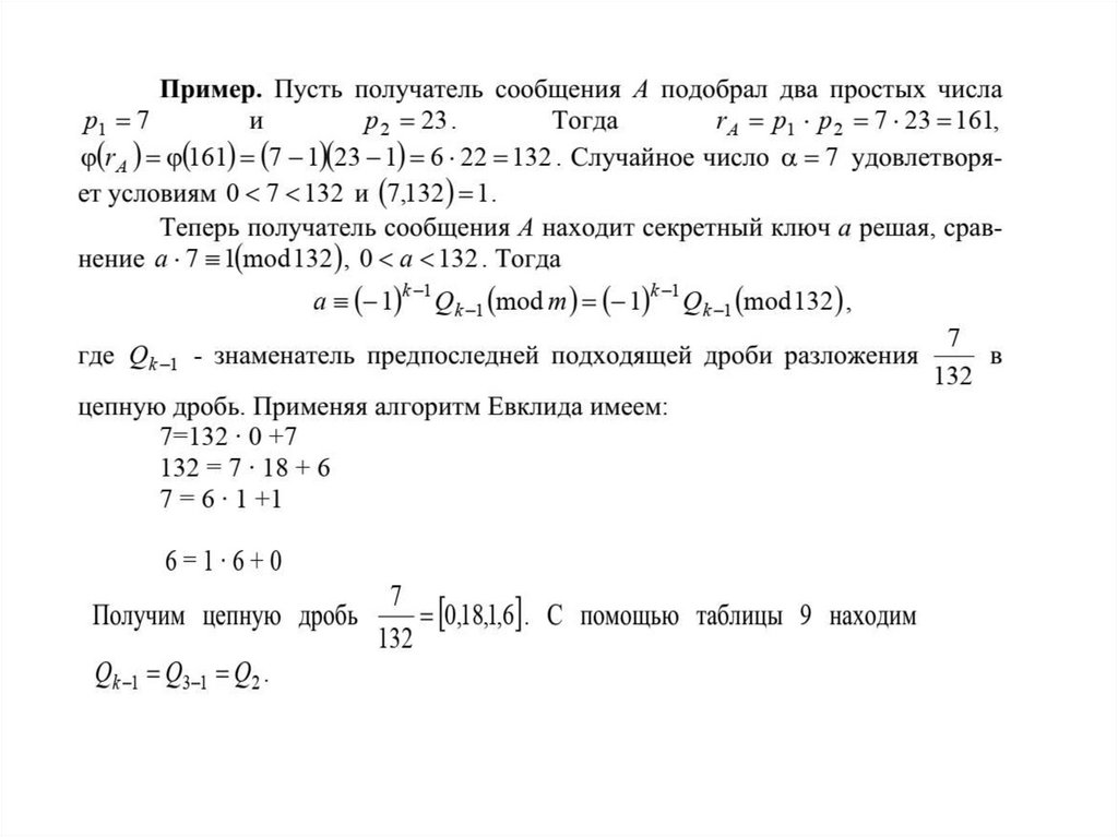
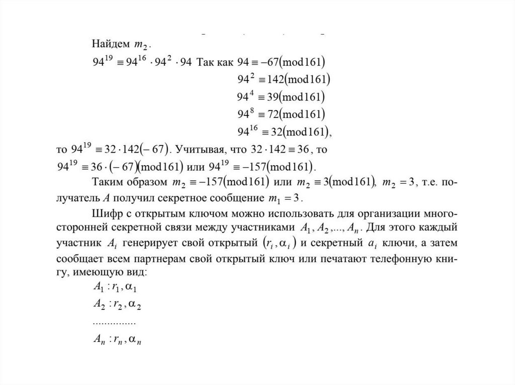
9. Шифрование открытым ключом

English     Русский Правила