1.50M
Похожие презентации:
Теорема Эйлера, малая теорема Ферма; теорема Вильсона
Теорема Эйлера. Малая теорема Ферма
Алгоритм Евклида для нахождения НОД. Малая теорема Ферма. Функция Эйлера (Лекция 5)
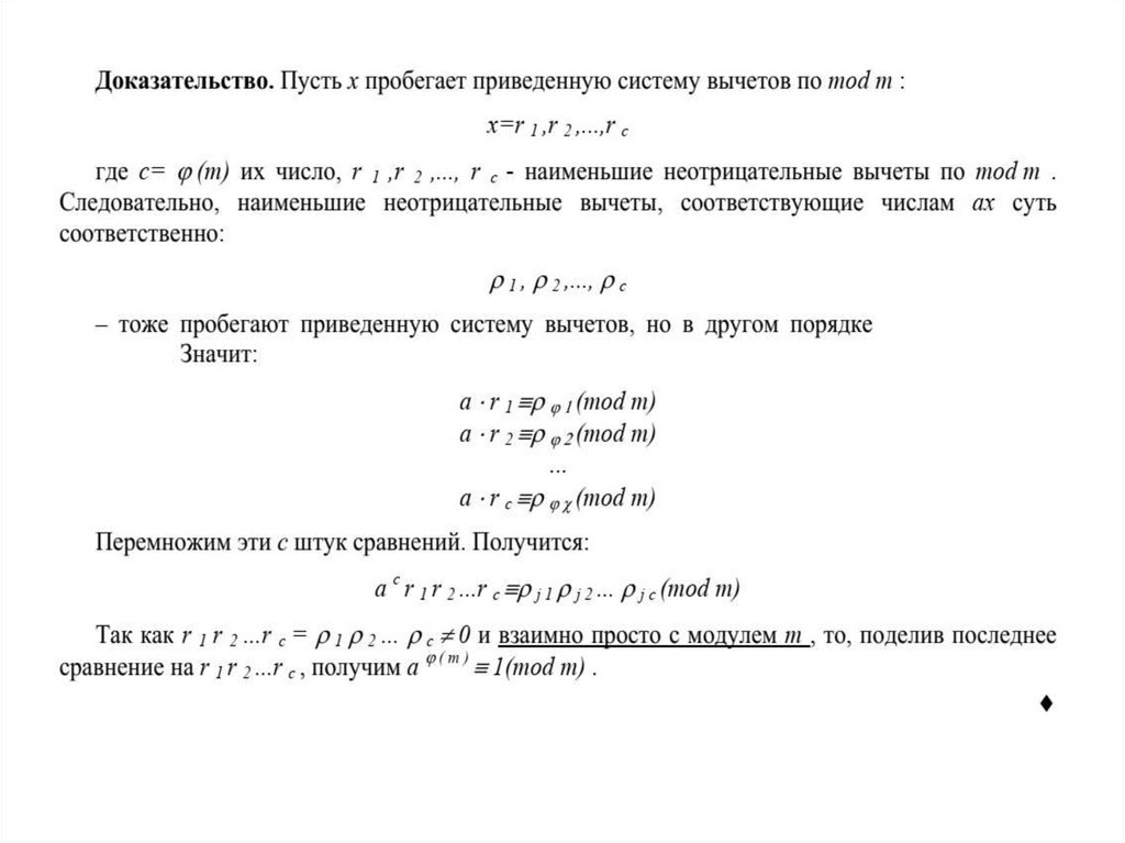
Теорема Эйлера
Правильные многогранники. Теорема Эйлера
Великая теорема Ферма
Великая теорема Ферма
Правильные многогранники. Теорема Эйлера
Теорема Эйлера. Практическое задание
Теорема Эйлера. Опорные знания
Теорема Эйлера и малая теорема Ферма. Методы решения сравнений
1.
Теорема Эйлера и малая теорема Ферма. Методы решения сравнений
2.
3.
4.
5.
6.
7.
8.
Другое (элементарное) доказательство теоремы Ферма.
9.
10.
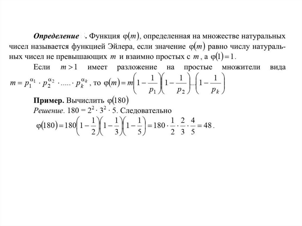
Применение теорем Эйлера и Ферма
11.
12.
13.
14.
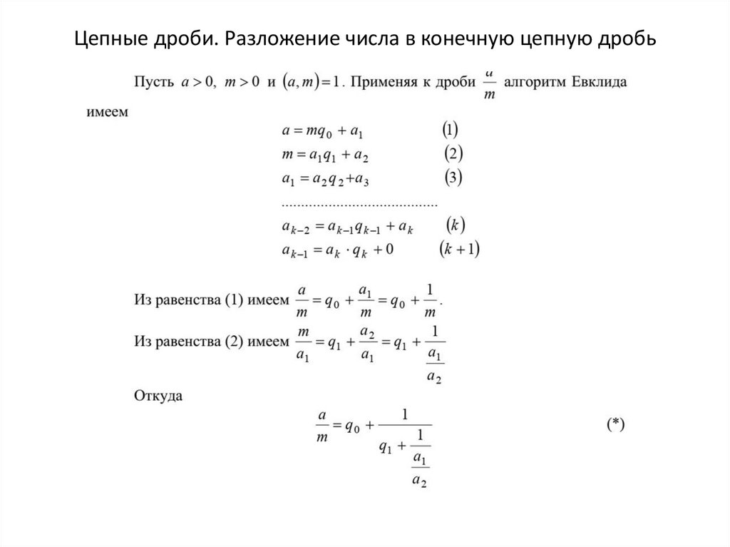
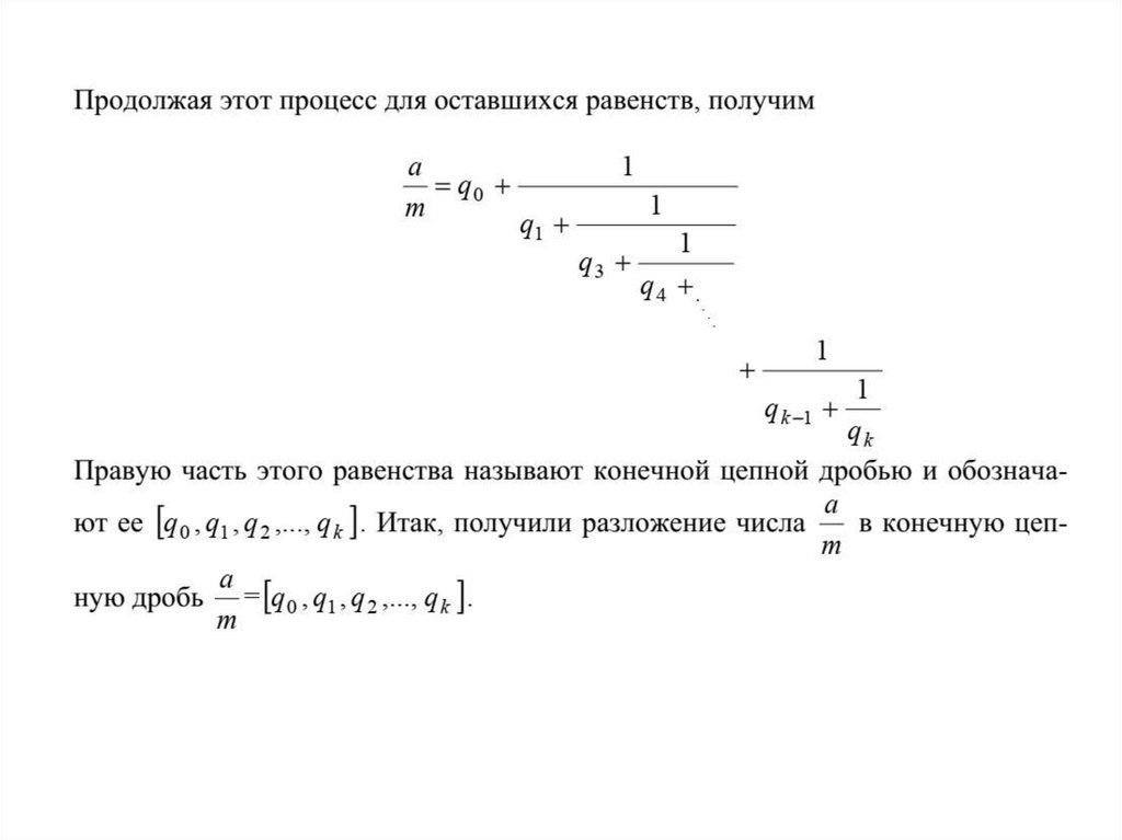
Цепные дроби. Разложение числа в конечную цепную дробь
15.
16.
17.
18.
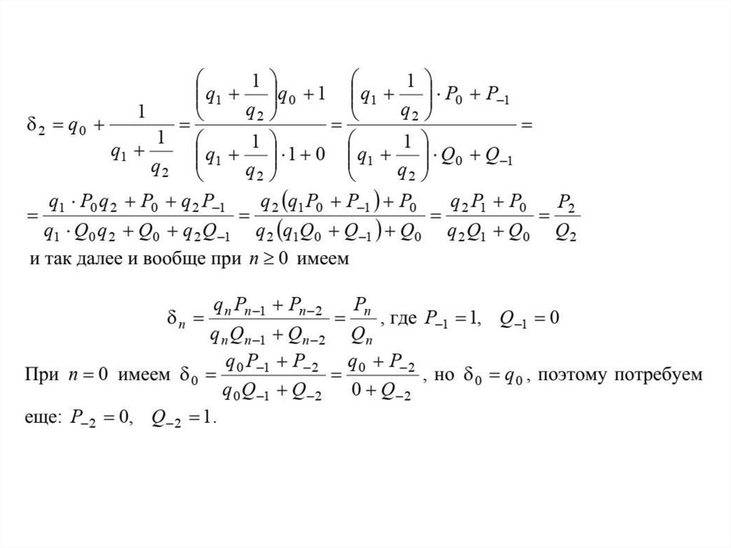
Подходящие дроби и их вычисление
19.
20.
21.
22.
23.
24.
25.
Цепные дроби могут быть применены для решения сравнений первой степени.
English
Русский
Правила