АМИНЫ
3.18M
Категория: ХимияХимия

Амины

1. АМИНЫ

2.

АМИНЫ азотсодержащие
органические соединения,
производные NH3, атомы H
в к-ром замещены на УВ R

3.

CnH2n+3N
общая формула
предельных аминов

4.

5.

6.

7.

8.

9.

10.

ФИЗИЧЕСКИЕ СВ-ВА АМИНОВ
Простейшие амины (метиламин, диметиламин,
триметиламин) - газы с запахом аммиака, амины от
С4H11N до С15H33N - жидкости с запахом тухлой рыбы,
амины от С16H35N - тв. в-ва.
Из-за наличия водородных связей с молекулами воды
низшие амины хорошо в воде растворимы. C
увеличением длины углеводородного радикала
растворимость аминов снижается.
Анилин - бесцв., прозрачная маслянистая жидкость,
плохо растворимая в воде, тяжелее воды, ядовит. При
хранении анилин легко окисляется (желтеет). Смешивая
анилин с водой при энергичном встряхивании, получают
эмульсию анилина - мутную жидкость

11.

12.

13.

14.

15.

16.

17.

18.

19.

20.

21.

22.

23.

24.

25.

26.

27.

Вопросы для самоконтроля:
1.
2.
3.
4.
5.
6.
7.
8.
9.
10.
11.
12.
13.
14.
15.
16.
17.
18.
19.
Что такое амины?
Общая формула предельных аминов?
Классификация аминов по числу углеводородных радикалов?
Классификация аминов по виду углеводородного радикала?
Номенклатура аминов?
Изомерия аминов?
Физические свойства аминов?
Расположите данные соединения согласно увеличению их основных свойств:
первичные амины, вторичные амины, третичные амины, аммиак, анилин?
Почему третичные амины более слабые основания, чем первичные?
Почему анилин более слабое основание, чем аммиак?
Качественная реакция на первичные амины?
Продукт взаимодействия вторичных аминов с азотистой кислотой?
Продукт взаимодействия третичных аминов с азотистой кислотой?
Продукт взаимодействия ароматических аминов с азотистой кислотой?
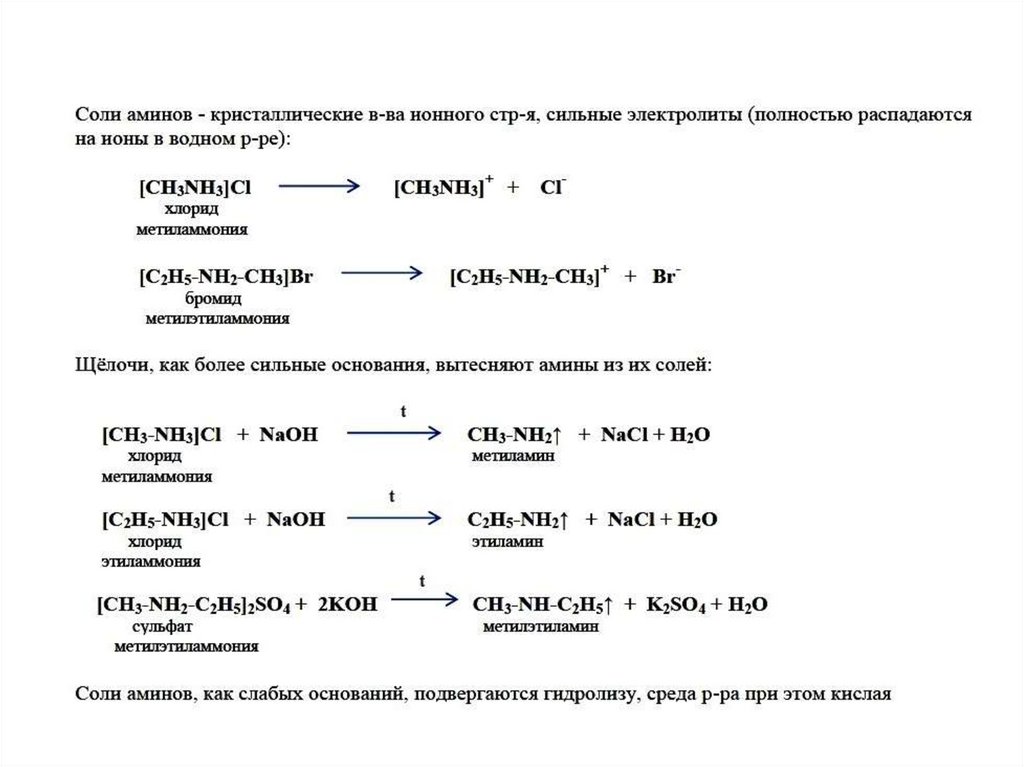
Реакция среды при взаимодействии аминов с водой?
Реакция среды при взаимодействии солей аминов с водой?
До каких продуктов горят амины?
Отношение анилина к воде, индикаторам и слабым кислотам?
Качественные реакции на анилин?
English     Русский Правила