14.97M
Категория: ФизикаФизика

Электричество. Потенциал

1.

ЭЛЕКТРИЧЕСТВО
Потенциал
1

2.

(Потенциал (энергетическая хар-ка)
Потенциал
энергия
работа
(Сила*перемещение)
Работа по перемещению заряда в поле
(общий случай)
2

3.

Пример: Работа по перемещению заряда
в поле точечного
заряда
3

4.

4

5.

5

6.

6

7.

Пример потенциала
7

8.

8

9.

9

10.

Принцип суперпозиции для потенциала
10

11.

Графическое представление потенциала
11

12.

ГРАДИЕНТ
12

13.

(1.7) Связь «Потенциал-Напряженность эл.поля»
Пример: одномерный случай
(однородное поле) или проекция Е
на линию перемещения
13

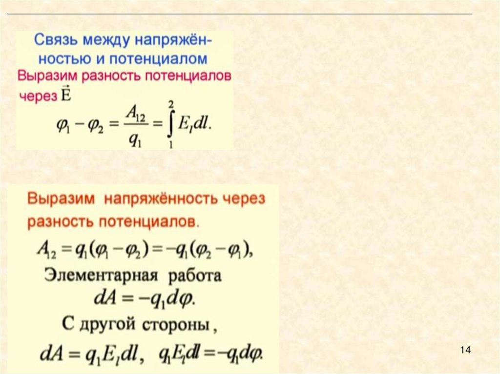
14.

14

15.

15

16.

16

17.

НАПРЯЖЕНИЕ -- Разность Потенциалов -- ЭДС
17

18.

Пример: Поле в конденсаторе с двумя слоями
диэлектрика
18

19.

19

20.

20

21.

21

22.

22
English     Русский Правила