ИССЛЕДОВАНИЕ УРАВНЕНИЯ СЖИМАЕМОСТИ ПРИ ВЫСОКИХ ПЛОТНОСТЯХ ГАЗОВ НА ПРИМЕРЕ АРГОНА.
Содержание:
Вириальное уравнение состояния
Линия Бачинского (Z-Line)
Линия Бачинского (Z-Line)
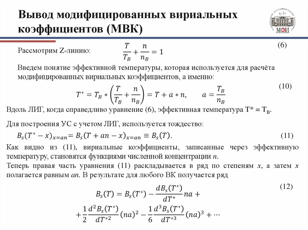
Вывод модифицированных вириальных коэффициентов (МВК)
Вывод модифицированных вириальных коэффициентов (МВК)
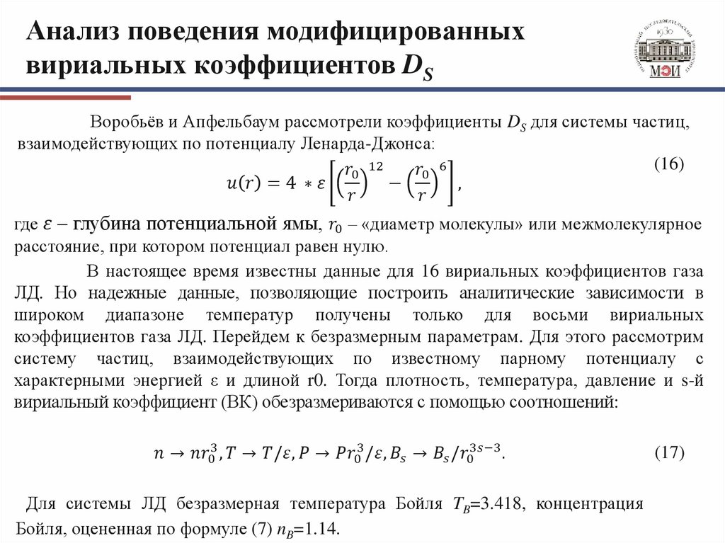
Анализ поведения модифицированных вириальных коэффициентов DS
Анализ поведения модифицированных вириальных коэффициентов DS
Анализ поведения модифицированных вириальных коэффициентов DS
Анализ поведения модифицированных вириальных коэффициентов DS
Анализ поведения модифицированных вириальных коэффициентов DS
Малоконстантное модифицированное УС
Результаты расчета второго вириального коэффициента
Результаты расчета третьего вириального коэффициента
Уравнение Z-линий с модифиц. вириал. коэфф.
Сравнение ур-ий Z-линий с классическими вириал.коэфф. и модиф. вириал. коэфф.
Проверка модифицированного УС на примере газа аргона.
Проверка модифицированного УС на примере газа аргона.
Выводы
СПАСИБО ЗА ВНИМАНИЕ!
6.50M
Категория: ХимияХимия

Исследование уравнения сжимаемости при высоких плотностях газов на примере аргона

1.

2. ИССЛЕДОВАНИЕ УРАВНЕНИЯ СЖИМАЕМОСТИ ПРИ ВЫСОКИХ ПЛОТНОСТЯХ ГАЗОВ НА ПРИМЕРЕ АРГОНА.

Студент 2 курса магистратуры:
Игнатов Николай Борисович
Научный руководитель:
Захарова Оксана Дмитриевна
Июнь, 2022

3. Содержание:

1) Теоретические основы построения вириального уравнения состояния;
2) Вывод модифицированных вириальных коэффициентов (МВК) в модели
Апфельбаума-Воробьёва. Оценка основных параметров, запись новой формы
вириального УС через МФК;
3) Результаты расчётов в среде Mathcad, проверка работоспособности вириального
УС Апфельбаума-Воробьёва;
4) Выводы по проделанной работе.

4. Вириальное уравнение состояния

Уравнение Менделеева-Клапейрона:

English     Русский Правила