Лабораторная работа №5
Расстояние, на которое усталостная трещина распространяется за один цикл , определяется размахом коэффициента интенсивности
Экспериментальные данные с графика - в таблице
Результаты обработки данный
Возможны более сложные зависимости, не приводящие к прямой линии
Задача о о долговечности нагруженной детали. Из уравнения Пэриса можно найти критическое число циклов, когда длина трещины
848.00K

Нахождение параметров уравнения Пэриса для скорости роста усталостной трещины

1. Лабораторная работа №5

Нахождение параметров
уравнения Пэриса для скорости
роста усталостной трещины

2. Расстояние, на которое усталостная трещина распространяется за один цикл , определяется размахом коэффициента интенсивности

напряжения
ΔК. Пэрис предложил степенную зависимость, приводящую к прямой
линии в логарифмических координатах. На основании
экспериментальной зависимости (слева) надо построить эту прямую
(справа)
dl
dn
Зависимость длины трещины
от числа циклов
f ( K ) f ( l )
Зависимость приращения длины
за цикл от размаха КИН

3. Экспериментальные данные с графика - в таблице

8
8
12
8
l,мм
5
10
5
3
dl мм
,
1000
dn
9/100
13.5/100
24.7/100
5.7/100
K , кг
31.7
44.8
47.5
24.5
мм
3/ 2
K max l
Экспериментальные данные с графика - в таблице
Ниже - связь КИН с напряжение и длиной трещины

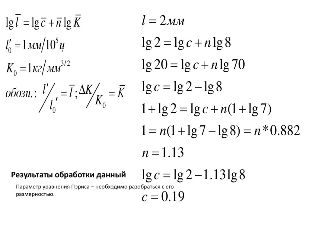
4. Результаты обработки данный

lg l lg c n lg K
l 2 мм
l0 1 мм 105 ц
lg 2 lg c n lg 8
K0 1 кг мм
обозн.: l l ; K K
K0
l0
lg c lg 2 lg 8
3/ 2
lg 20 lg c n lg 70
1 lg 2 lg c n(1 lg 7)
1 n(1 lg 7 lg 8) n *0.882
n 1.13
Результаты обработки данный
lg c lg 2 1.13lg 8
Параметр уравнения Пэриса – необходимо разобраться с его
размерностью.
c 0.19

5. Возможны более сложные зависимости, не приводящие к прямой линии

График зависимости
l
dl мм
,
цикл
dn
K k
dl
C0 ( max th ) q
dn
K c K max
))
))
1
1
K th
arctgn
arctgn
3
2
2
Kmax
3
K ср
Kc
Kср Kth * Kc

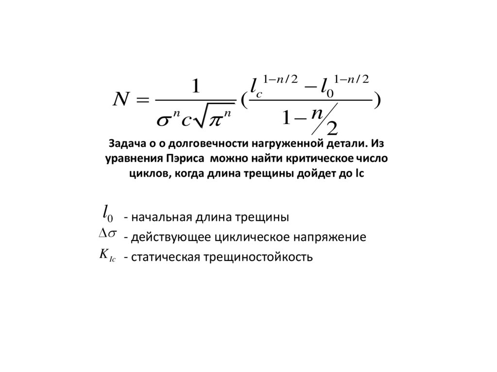
6. Задача о о долговечности нагруженной детали. Из уравнения Пэриса можно найти критическое число циклов, когда длина трещины

lc1 n / 2 l01 n / 2
N
(
)
1 n
nc n
2
1
Задача о о долговечности нагруженной детали. Из
уравнения Пэриса можно найти критическое число
циклов, когда длина трещины дойдет до lc
l0
- начальная длина трещины
- действующее циклическое напряжение
K Ic - статическая трещиностойкость
English     Русский Правила