300.00K

Общие сведения о работе ЭВМ. Структурная схема ЭВМ

1.

Общие сведения о работе ЭВМ
СТРУКТУРНАЯ СХЕМА ЭВМ
от
человека
от
датчика
Входное
устройство
Выходное
устройство
Процессор
Входное
устройство
Основная
память
Внешнее
запоминающее
устройство
Рисунок 1.1 - Структура ЭВМ
Выходное
устройство
к
человеку
к
исполни
тельному
устройству

2.

a x b y
z
c d
1) ( - )
2) ( * )
3) ( * )
4) ( + )
5) ( : )
< c >
< a >
< b >
R2
R2
Адрес команды
10100011
10100100
10100101
10100110
10100111
< d > R1
< x > R2
< y > R3
R3
R2
R1 < z >
Машинная команда
01010111100110111001110010100000
01011000100110011001110110100001
01011000100110101001111010100010
01010110101000011010001010100001
01011001101000011010000010011111

3.

СИСТЕМЫ СЧИСЛЕНИЯ
M C M X C V II
M = 1000; D = 500; C = 100; L = 50; X = 10; V = 5; I = 1.
1000 - 100 + 1000 - 10 + 100 - 5 - 1 - 1 = 1983
333
Т Л Г , где Т = 300, Л = 30, Г = 3
83887
80000 + 3000 + 800 + 80 + 7 .

4.

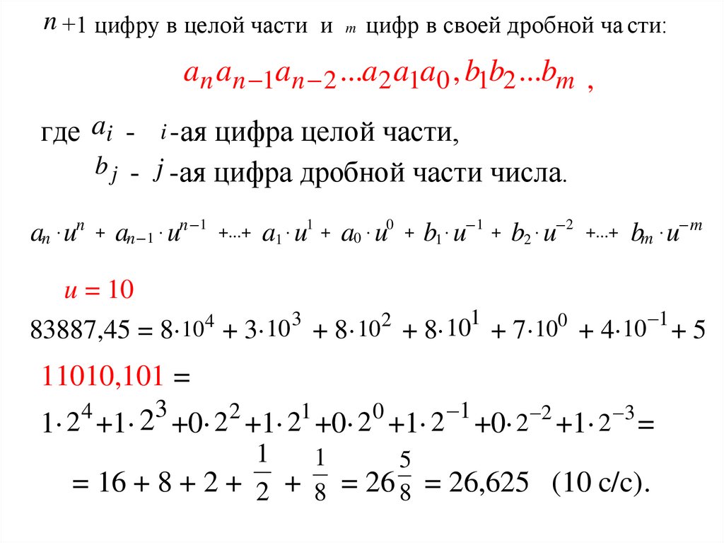
n +1 цифру в целой части и m цифр в своей дробной ча сти:
an an 1an 2 ...a2 a1a0 , b1b2 ...bm ,
где ai - i -ая цифра целой части,
b j - j -ая цифра дробной части числа.
an un + an 1 un 1 +...+ a1 u1 + a0 u0 + b1 u 1 + b2 u 2 +...+ bm u m
u = 10
1
3
1
2
0
4
10
10
10
10
10
10
83887,45 = 8
+ 3
+ 8
+ 8
+ 7
+ 4
+5
11010,101 =
3
1
4
2
1
0
2
2
2
2
2
2
1 +1 +0 +1 +0 +1
+0 2 2 +1 2 3 =
1
1
5
= 16 + 8 + 2 + 2 + 8 = 26 8 = 26,625 (10 c/c).

5.

Пример 1.
43,37 510 = 101011,01 12
43 = 1 2 5 + 0 2 4 + 1 2 3 + 0 22 + 1 21 + 1 20 ,
43 2
42
21 2
0, 935 10
0, 375 2
1
20 10 2
9, 35 10
0, 75 2
1
10
5 2
3, 5 10
1, 5 2
0
4
2 2
5, 0
1, 0
1
2
1
0,37 510 = 0,01 12 .
0
числа 0,4
0, 4 2
0, 8 2
1, 6 2
1, 2 2
0, 4 2
0, 410 = 0,011001100110 ...2 = 0, (0110 )2
0, 8 2
1, 6 2
...............
35174, 68 = 3 84 + 5 83 + 1 82 + 7 81 + 4 80 + 6 8 1 = 3 4096 + 5 512 +
+1 64 + 7 8 + 6/8 = 12288 + 2560 + 64 + 56 + 4 + 3/4 = 14972,7510 .

6.

Пример 2. Перевод 10 8 . Схема перевода такая же, как и для 2 с/c.
397
32
77
72
5
397, 210 = 615,1 58
8
0, 2 8
49 8
1, 6 8
48
6
4, 8 8
1
6, 4 8
3, 2 8
1, 6 8
…………
0, 210 = 0,146314631… = 0,(1463 )8
0, 1 4 6 3 1 4 6 3
+
4
0, 1 5 2 3 1 4 6 3

7.

Восьмеричное
число
0
1
2
3
4
5
6
7
Двоичное
число
0
1
10
11
100
101
110
111
Двоичная
триада
000
001
010
011
100
101
110
111
3763,2 48 = 011 111 110 011 , 010 100 2 = 11111110011,010 12
3763,24 = 3 83 + 7 8 2 + 6 81 + 3 80 + 2 8 1 + 4 8 2 = (0 2 2 + 1 21 + 1 2 0 ) 29 + (1 2 2 + 1 21 +
1 20 ) 26 + (1 22 + 1 21 + 0 20 ) 23 + (0 2 2 + 1 21 + 1 2 0 ) 2 0 + (0 22 + 1 21 + 0 2 0 ) 2 3 + (1 2 2 +
0 21 + 0 20 ) 2 6 = 0 211 + 1 210 + 1 29 + 1 2 8 + 1 2 7 + 1 2 6 + 1 2 5 + 1 24 + 0 2 3 + 0 2 2 + 1 21 + 1 2 0 +
0 2 1 + 1 2 2 +0 2 3 + 1 2 4 + 0 2 5 + 0 2 6 =
011 111 110 011, 010 10 0 2 .
Пример 3.
1 011 110 111,101 101 0 12 = 001 011 110 111,101 101 010 = 1367,55 28
В связи с тем, что перевод 10 8 или 8 10 выполняется быстрее, чем
перевод 10 2 или 2 10, то перевод 10 2, как правило, производят по
схеме 10 8 2 , а вместо 2 10 соответственно 2 8 10 .
English     Русский Правила