244.50K
Категория: МатематикаМатематика

Технико-экономическое обоснование (ТЭО) структурной схемы

1.

Технико-экономическое обоснование (ТЭО)
структурной схемы
Предварительно составленные варианты структурной схемы станции
сравнивают по критерию минимума привиденных затрат.
Затраты приведены к одному году эксплуатации станции.
Структура затрат
- Капиталовложения, в расчете на один год срока окупаемости;
- Издержки в течение года эксплуатации станции
- на амортизацию основных фондов
- на обслуживание электроустановки;
- на потери электроэнергии (преимущественно, в силовых
трансформаторах)
- Ожидаемый ежегодных ущерб от ненадежности структурной схемы.

2.

Технико-экономическое обоснование (ТЭО)
структурной схемы
Приведенные затраты
ЗПРИВ ЕН * К
И М (У )
КАПИТАЛОВЛОЖЕНИЯ
К
КТр. БЛ КТр .СВ К яч. НН К яч.СН К яч. ВН
К яч.с.н. К яч.нг. НН
ЕН
1
Т ОКУП
0,12
КТ КТКАТ * ТРАНСП

3.

ТЭО структурной схемы
ИЗДЕРЖКИ структурной схемы
И ИОБСЛ И АМ И ПОТ .ЭЭ
И ОБСЛ bОБС * К
И АМ bАМ * К
0,058 * К
0,03 * К
И ПОТ .ЭЭ bПОТ *WПОТ

4.

ТЭО структурной схемы
Издержки на потери электроэнергии
И ПОТ .ЭЭ bПОТ *WПОТ
WПОТ WПОТ . ХХ WПОТ . КЗ
Рассматриваются потери электроэнергии в трансформаторах:
- потери в стали сердечника, Wпот.хх;
- потери в меди обмоток, Wпот.кз.

5.

ТЭО структурной схемы
Потери в стали определяются числом подключенных трансформаторов
m
СУТ
WПОТ
. ХХ ni * ti * PXX
i 1
WПОТ . ХХ
л ето,пав одок
СУТ . j
N
*
W
j ПОТ . ХХ
j зим а
Трансформаторы с Uвн ≥ 500 кВ :
WПОТ . ХХ nТр * РХХ * 8760

6.

ТЭО структурной схемы
Потери в меди определяются графиками нагрузки трансформаторов
S 2
СУТ
i
* ti
WПОТ
P
*
. КЗ
КЗ . j
j 1
i 1 SТр . ном
nТр
WПОТ . КЗ
m
л ето,пав одок
СУТ . j
N
*
W
j ПОТ . КЗ
j зим а

7.

ТЭО структурной схемы
Удельные издержки на потери электроэнергии
ТНБ, ч
2500
3000
4000
5000
6000
7000
bпот, 10-2
о.е./кВт*ч
4,3
3,6
2,8
2,4
2,1
1,9
PГ .i * ti * N ЗИМА PГ .i * ti * N ЛЕТО PГ .i * ti * N ПАВОДОК
i
i
Т НБ i
РУСТ

8.

ТЭО структурной схемы
УЩЕРБ
Различают:
- системный ущерб;
- ущерб от недоотпуска электроэнергии потребителю.

9.

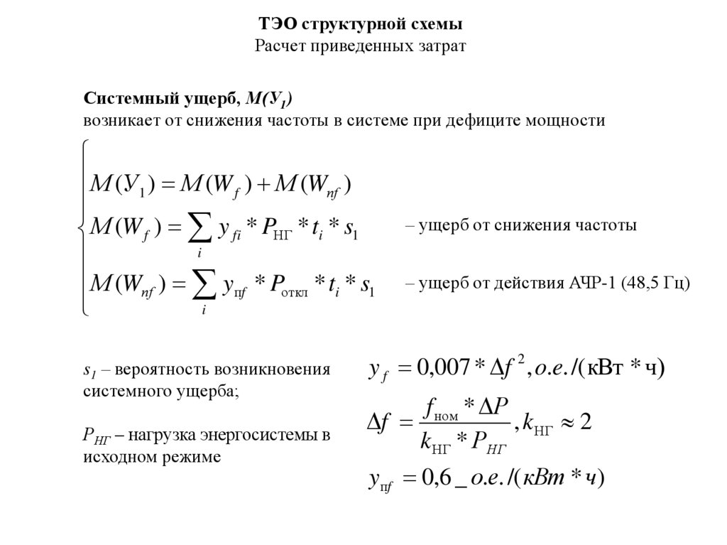
ТЭО структурной схемы
Расчет приведенных затрат
Системный ущерб, М(У1)
возникает от снижения частоты в системе при дефиците мощности
М (У1 ) М (W f ) М (Wпf )
М (W f ) y fi * PНГ * ti * s1
i
М (Wпf ) yпf * Pоткл * ti * s1
i
s1 – вероятность возникновения
системного ущерба;
РНГ – нагрузка энергосистемы в
исходном режиме
– ущерб от снижения частоты
– ущерб от действия АЧР-1 (48,5 Гц)
y f 0,007 * f 2 , o.e. /( кВт * ч)
f ном * Р
f
, k НГ 2
k НГ * РНГ
yпf 0,6 _ о.е. /( кВт * ч)

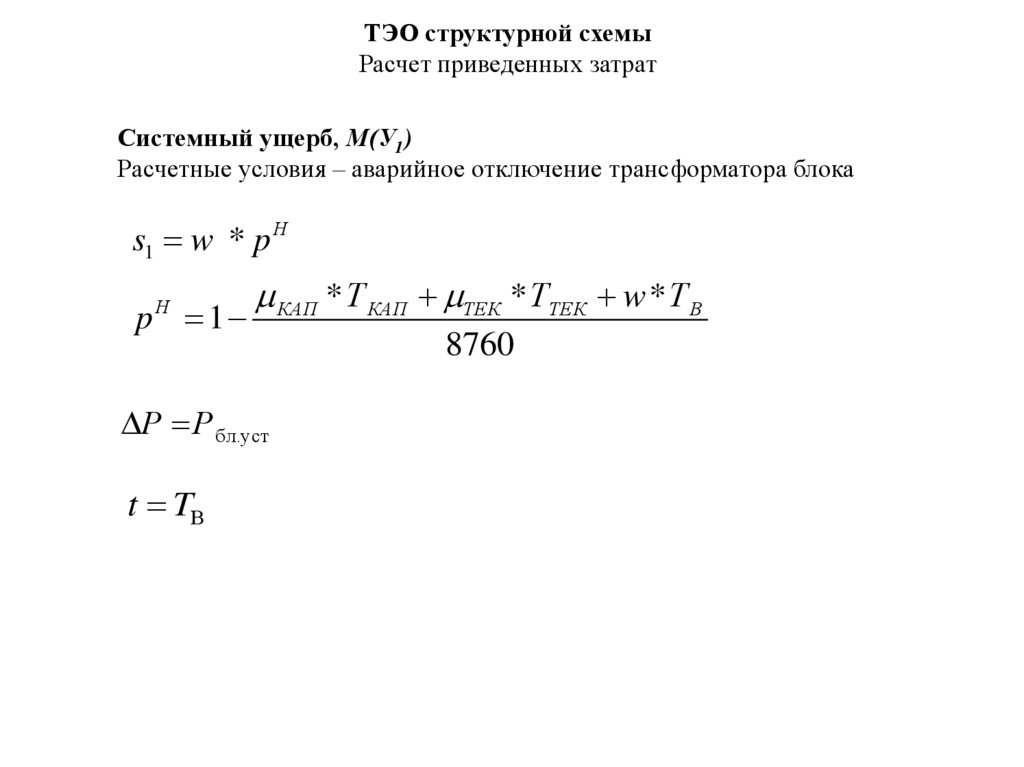
10.

ТЭО структурной схемы
Расчет приведенных затрат
Системный ущерб, М(У1)
Расчетные условия – аварийное отключение трансформатора блока
s1 w * p Н
pН 1
КАП * Т КАП ТЕК * Т ТЕК w * Т В
Р Р бл.уст
t TВ
8760

11.

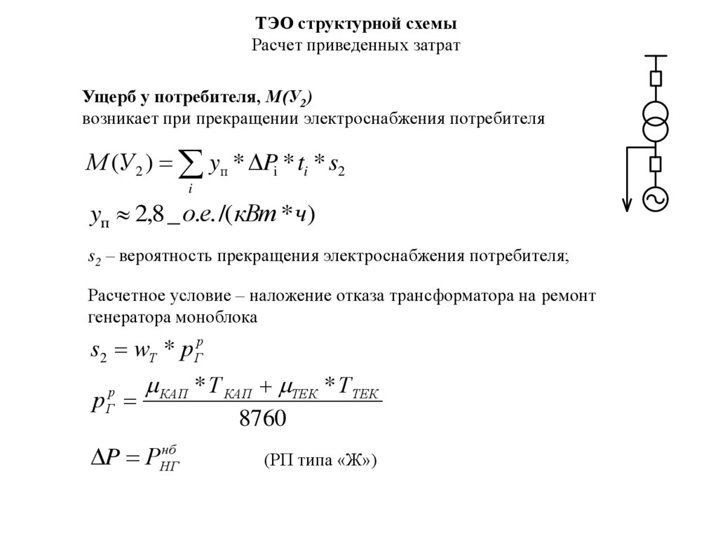
ТЭО структурной схемы
Расчет приведенных затрат
`
Ущерб у потребителя, М(У2)
возникает при прекращении электроснабжения потребителя
М (У 2 ) yп * Pi * ti * s2
i
yп 2,8 _ о.е. /( кВт * ч)
s2 – вероятность прекращения электроснабжения потребителя;
Расчетное условие – наложение отказа трансформатора на ремонт
генератора моноблока
s2 wТ * р Гр
р
р
Г
КАП * Т КАП ТЕК * Т ТЕК
нб
P РНГ
8760
(РП типа «Ж»)

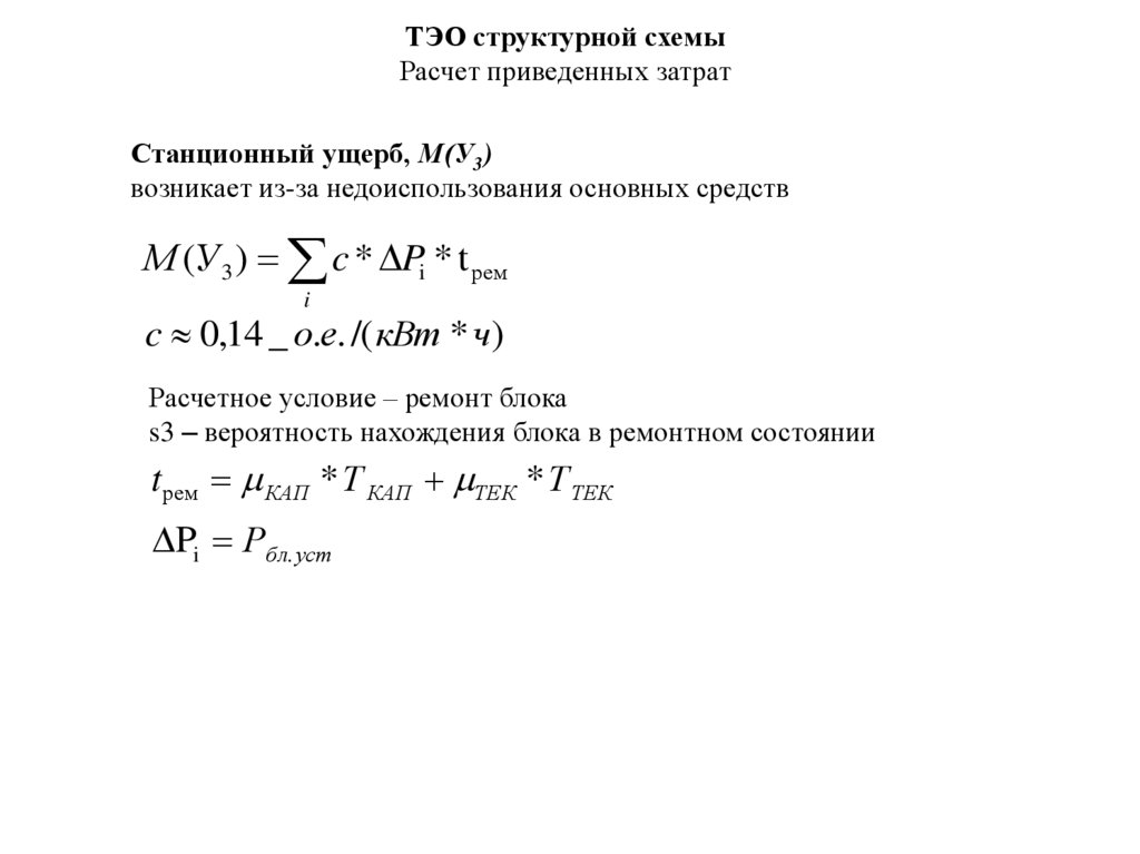
12.

ТЭО структурной схемы
Расчет приведенных затрат
Станционный ущерб, М(У3)
возникает из-за недоиспользования основных средств
М (У 3 ) c * Pi * t рем
i
c 0,14 _ о.е. /( кВт * ч)
Расчетное условие – ремонт блока
s3 – вероятность нахождения блока в ремонтном состоянии
tрем КАП * Т КАП ТЕК * Т ТЕК
Pi Рбл. уст
English     Русский Правила