1.49M
Категория:
Физика
Похожие презентации:
Динамика движения материальной точки по окружности. Тяготение
Динамика движения материальной точки по окружности. Тяготение
Движение материальной точки по окружности
Динамика материальной точки
Динамика материальной точки
Динамика материальной точки
Криволинейное движение. Движение материальной точки по окружности
Динамика материальной точки
Динамика материальной точки
Динамика материальной точки при поступательном движении
Динамика движения материальной точки по окружности. Тяготение
1.
Динамика движения
материальной точки по
окружности. Тяготение.
1
2.
2
3.
3
4.
4
5.
5
6.
6
7.
7
8.
8
9.
9
10.
10
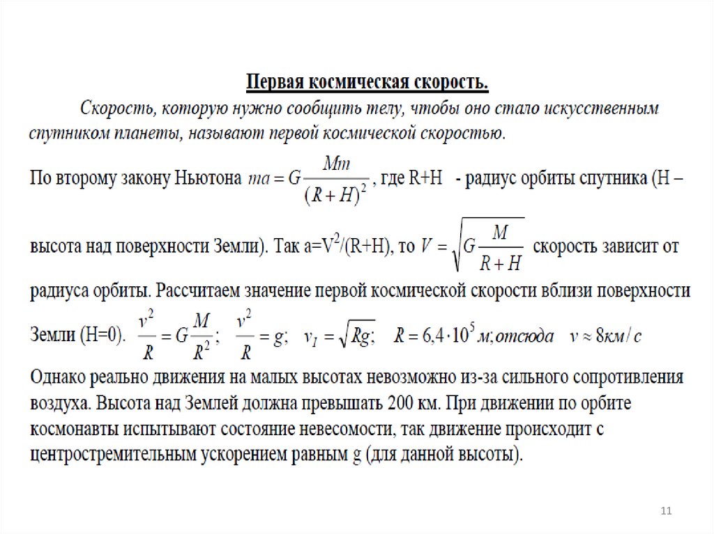
11.
11
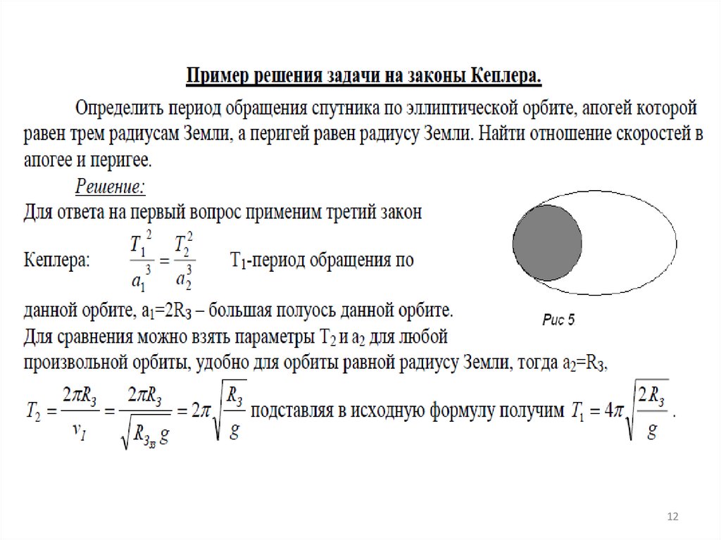
12.
12
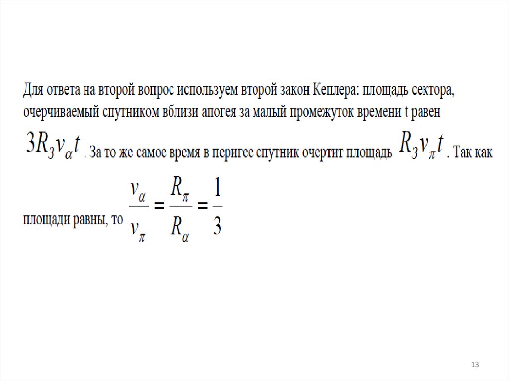
13.
13
14.
14
15.
15
English
Русский
Правила