1.06M
Категория:
Физика
Похожие презентации:
Уравнение движения
Дифференциальные уравнения движения
Уравнение количества движения
Движение жидкости Уравнение. Бернулли
Основные уравнения движения жидкостей
Уравнения поступательного движения
Законы динамики. Уравнения движения
Анализ некоторых видов движения. Уравнение движения
Кинематика точки. Способы задания движения. Уравнения движения. Траектория. Закон движения точки
Уравнение равномерного прямолинейного движения
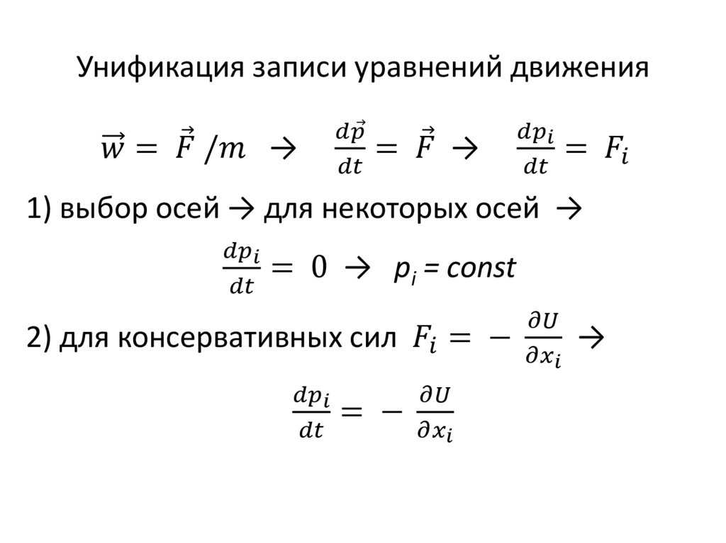
Унификация записи уравнений движения
1.
Унификация записи уравнений движения
English
Русский
Правила