352.20K
Категория: ФизикаФизика

Регрессионный анализ внешних параметров магнитронного разряда и их связь с элементным составом тонких пленок нитрида алюминия

1.

МИНОБРНАУКИ РОССИИ
федеральное государственное бюджетное образовательное учреждение высшего
образование
<Омский государственный университет им. Ф.М.Достоевского>
физического факультета
Кафедра экспериментальной физике и радиофизике
Регрессионный анализ внешних параметров магнитронного разряда и их связь с элементным
составом тонких пленак нитрида алюминия
Студент группы ФФБ-901 Потехин Александр Андреевич
Научный руководитель к.ф.-м.н Худайбергенов Гамзат Жапарович

2.

Цель работы
Провести регрессионный анализ данных с целью установления
связи между внешними параметрами и свойствами пленок нитрида
алюминия

3.

Актуальность
В последнее время наблюдается значительный интерес к пленкам
нитрида алюминия (AlN) из-за их оптических, электрических,
диэлектрических и акустических свойств. Кроме того, пленки
нитрида алюминия находят применение при конструировании
устройств селекции и генерации сигналов в СВЧ диапазоне на
объемных акустических волнах (BAW) вследствие достаточно
высокого значения константы электромеханической связи d33,
обеспечивающей пьезоэлектрические свойства пленки, и высокой
скорости продольной акустической волны (до 11000 м/с)

4.

Линейная регрессия
Линейная функция
МНК

5.

Выявление коэффициентов регресии
Система уравнения

6.

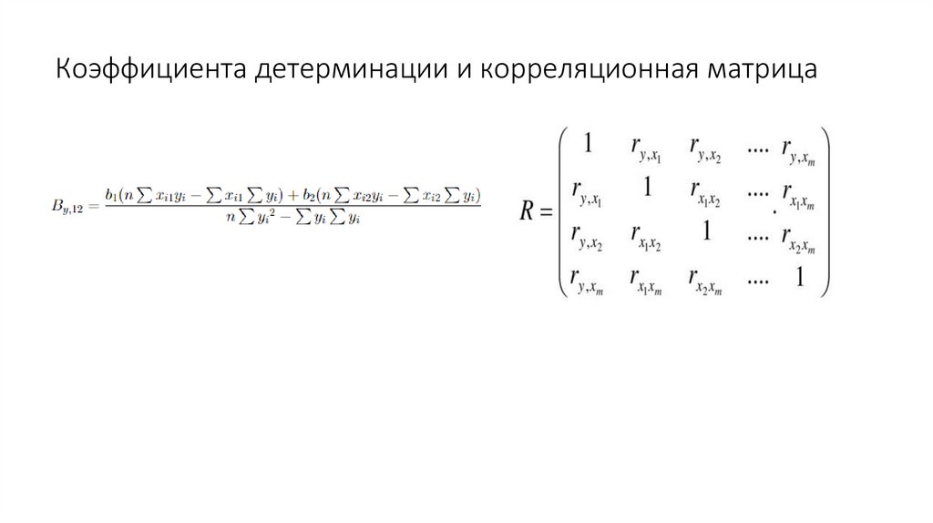
Коэффициент детерминации

7.

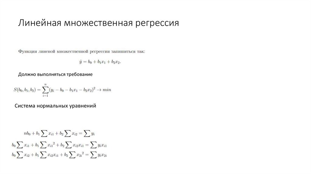
Линейная множественная регрессия
Должно выполняться требование
Система нормальных уравнений

8.

9.

Матричная форма

10.

Коэффициента детерминации и корреляционная матрица

11.

Исследование

12.

13.

Вывод
Был изучен регрессионный анализ, по данным регрессионного
анализа, можно сделать допущение, что присудствует линейная
связь между температуры подложки и коэффициентом
электромеханической связи d33 и коэффициента шероховатости не
зависит от параметров разряда.

14.

Список литературы
1. В.А. Тарала, А.С. Алтахов, М.Ю.Шевченко и др. Выращивание пленок нитрида алюминия методом
плазмоактивированного осаждения с раздельной подачей реагентов // Неорганические материалы. СевероКавказский федеральный университет, Ставрополь 2015, т. 51, № 7, с. 795–802
2. Э. Ферстер Методы корреляционного и регрессионного анализа // Финансы и статистика 1983 г. – 304 с.
3.Катранов А.Г. Компьютерная обработка данных экспериментальных исследований: Учебное пособие/ А. Г.
Катранов, А. В. Самсонова; СПб ГУФК им. П.Ф. Лесгафта. – СПб.: изд-во СПб ГУФК им. П.Ф. Лесгафта, 2005. – 131 с.

15.

Выражаем благодарность коллективу лаборатории физической
электроники ИРФЭ СО РАН за предоставленные данные.
Спасибо за внимание
English     Русский Правила