1.88M
Категория: МатематикаМатематика

Двумерное нормальное распределение. Регрессия (лекция 14)

1.

Двумерное нормальное
распределение. Регрессия
Лекция 14

2.

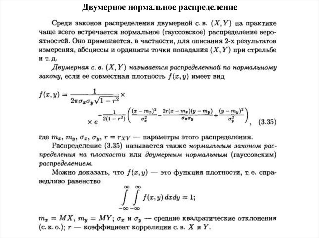
Двумерное нормальное распределение

3.

Двумерное нормальное распределение

4.

Двумерное нормальное распределение

5.

Двумерное нормальное распределение

6.

Двумерное нормальное распределение

7.

Регрессия. Теорема о нормальной корреляции

8.

Регрессия. Теорема о нормальной корреляции

9.

Регрессия. Теорема о нормальной корреляции

10.

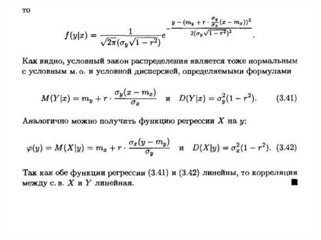
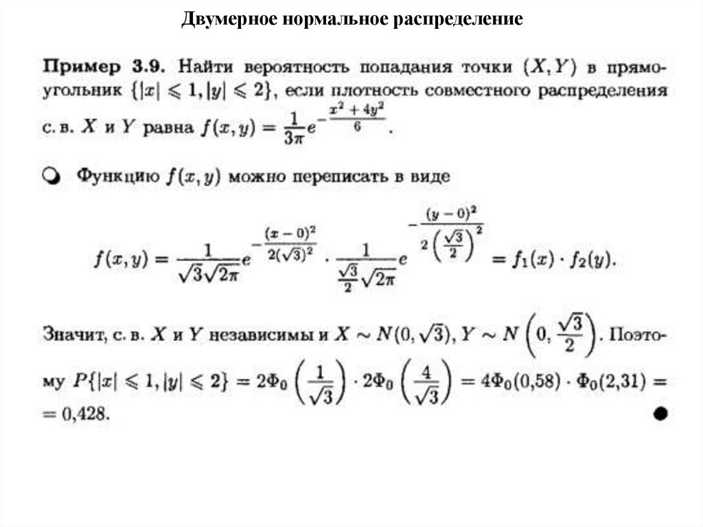
Регрессия. Теорема о нормальной корреляции

11.

12.

13.

Регрессия

14.

Вопросы к зачету
1. Элементы комбинаторики.
2. Классическая теория вероятностей. Основные формулы исчисления вероятностей.
3. Аксиоматика теории вероятностей.
4. Случайные величины. Определения. Функция распределения случайной величины
5. Числовые характеристики случайных величин.
6. Характеристические функции.
7. Закон больших чисел.
8. Центральная предельная теорема
9. Системы случайных величин
10. Функция распределения двумерной случайной величины
11. Плотность распределения вероятностей двумерной случайной величины
12. Зависимость и независимость двух случайных величин
13. Числовые характеристики двумерных случайных величин
14. Двумерное нормальное распределение
15. Регрессия
English     Русский Правила